
开源协议
:GPL 3.0
描述
主要电路有三个:
一、主控GD32E230C8T6
主控直接使用了立创官方提供的开发板GD32E230C8T6的最小系统板。

二、模拟前端处理电路
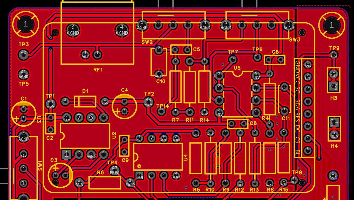
1、模拟前端处理电路是示波器电路中最重要的部分之一,主要是对采集的信号进行处理。
2、首先通过拨动开关SW2进行交流信号和直流信号的切换;由于电容具有通交阻直的特性,所以当SW2拨到3时,直流信号无法通过。
3、然后通过拨动开关SW3实现对输入信号保持或衰减的切换;输入信号经过R7、R11、R14构成的分压网络将信号衰减到原来的1/50。
4、运放TL072IP中,U5.2部分起电压跟随器作用,输入引脚2接到输出引脚1,结合运放的虚短特性,V+=V-=Vout。根据虚断可知运算放大器的输入阻抗比较大,所以运算放大器正向输入电流很小,运放输出阻抗小所以输出的电流很大,说明这里的电压跟随器起着一个阻抗匹配的作用。
5、运放TL072IP中,U5.1部分起比例放大电路作用,分情况可以分为同相比例放大电路和反相比例放大电路。

三、比较器测频电路
为了实现频率检测的功能,将ADC输入信号通过一个滞回比较器对输入信号进行比较,实现频率的测量功能。滞回比较器是属于电压比较器中的一种,常规的电压比较器是一个单限比较器,电路中只有一个阈值电压,但在输入电压在阈值附近有微小变化时都会引起输出电压的越变。为了增强电路的抗干扰能力,在单限比较器的基础上引入了正反馈,保障了在一定范围内信号的稳定性。通过滞回比较器电路后输出一个方波信号,使用单片机的定时器捕获功能计算出输入波形的周期大小。



设计图
未生成预览图,请在编辑器重新保存一次BOM
暂无BOM
克隆工程知识产权声明&复刻说明
本项目为开源硬件项目,其相关的知识产权归创作者所有。创作者在本平台上传该硬件项目仅供平台用户用于学习交流及研究,不包括任何商业性使用,请勿用于商业售卖或其他盈利性的用途;如您认为本项目涉嫌侵犯了您的相关权益,请点击上方“侵权投诉”按钮,我们将按照嘉立创《侵权投诉与申诉规则》进行处理。
请在进行项目复刻时自行验证电路的可行性,并自行辨别该项目是否对您适用。您对复刻项目的任何后果负责,无论何种情况,本平台将不对您在复刻项目时,遇到的任何因开源项目电路设计问题所导致的直接、间接等损害负责。


评论