
QMK异形机械键盘
简介
一把符合自己使用习惯的键盘。它可能配列奇奇怪怪、可能高度与众不同、可能按键功能也不按常理,但无论怎样,它都是专属于你。
简介:一把符合自己使用习惯的键盘。它可能配列奇奇怪怪、可能高度与众不同、可能按键功能也不按常理,但无论怎样,它都是专属于你。开源协议
:GPL 3.0
描述
设计目的
设计一把符合自己使用习惯的键盘。根据自己的使用习惯和需求针对性设计一把属于自己的键盘。他可能配列奇奇怪怪、可能高度与众不同、可能按键功能也不按常理,但无论他再怎么奇怪他也是针对你自己需求专门设计的结构和功能。这可能就是客制化的魅力。
详细制作教程参考附件

设计需求
-
配列自定义
-
炫酷RGB
-
按键可在线自定义
-
按键支持宏定义等炫酷功能
-
支持热插拔
-
TypeC接口
硬件选型
主控:STM32F103/APM32F103
灯珠:WS2812B(6028反贴4脚)
轴座:凯华
软件开发
QMK固件
Vial
硬件设计
主控
考虑到支持Vial固件和支持多种灯效的原因,主控芯片选择性能较强的32位单片机。国产APM32F103CBT6。
APM32的最小系统比较简单,只需要必要的供电、时钟以及复位按键。
需要注意的是在制作完成时烧录固件程序时,采用bootloader,为了每次更新固件不需要重新烧录bootloader,需将boot0接地。非常重要

电源
考虑到键盘体积小的情况,选用的LDO芯片尽量外围电路少和体积小
设计采用RT9193芯片。

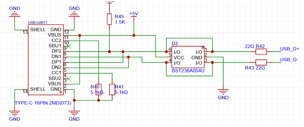
TypeC
采用主流的TypeC接口,方便连接。
因为键盘是通过USB与电脑通信,根据设计需求需要将USB_D+通过1.5k电阻进行上拉。
为什么一定要上拉,而且是1.5k?
解释参考网络:
USB主机是如何检测到,到插入的设备呢?在USB集线器的每个下游端口的D+ D-上,分别接了一个15K的下拉电阻到地,这样,当集线器的端口悬空没有设备插入时,输入端就被这两个下拉电阻拉到了低电平,而在USB的设备端,在D+或者D-上接了一个1.5K的上拉电阻到3.3V的电源,1.5K的上拉电阻是接在D+还是D-上,有设备的速度来决定,对于全速设备和高速设备,上拉电阻是接在D+上的,而低速设备的上拉电阻则是接在D-上。
当设备插入到集线器时,接了上拉电阻的那条数据线的电压由1.5K的上拉和15K的下拉分压决定,结果大概在3V(3.3/1.5+15)* 1.5=3V),这对于集线器的接收端来说,是一个高电平信号,集线器检测到这个状态后,它就报告给USB主控制器,这样就检测到设备的插入了,集线器根据检测到的被拉高的数据线是D+还是D-来判断插入的是什么速度类型的设备,USB高速设备先是被识别为全速设备,然后通过集线器和设备的通信确认,再切换到高速设备,在高速模式下,是电流传输模式,这时要将D+上的上拉电阻断开。
这个如果这个1.5K是其他值,那么D+/D-上拉分压之后的电平就会发生变化,如果再遇到电压纹波,那么就有可能不会被检测到,这个就是1.5K的由来。

按键
按键采用热插拔形式,使用的是凯华热插拔轴座。
键盘的按键连接一般分为两种形式
1.矩阵连接
2.独立连接
本次目标为设计一把小配列键盘,并且AMP32的I/O口数量足够,因此采用独立连接的形式,用此种方法可以省去二极管降低成本。
灯光
采用WS2812B(6028反贴4脚)
通过PWM信号进行驱动。灯珠之间相互串联,在设计时记得将信号输入引脚接入单片机能输出PWM信号的引脚。
烧录
不要忘记预留程序烧录引脚。推荐使用ST-LINK进行烧录。
键盘固件设计
针对一开始的键盘需求,没有采用自己编程开发的形式,而是选择开源的键盘固件QMK。
并且使用VIAL而不是VIA。这也是为什么芯片性能选好一点的原因。
注意因为用到的是VIAL因此需要下载对应VIAL分支下的代码,而不是主仓库代码。
QMK的网站有详细的说明,支持多种键盘,支持旋钮、屏幕等功能。本次设计只用到最基本的按键功能。因为是小配列,实用为主。
开发环境
-
首先需要安装 QMK MSYS软件。
QMK有维护一套基于MSYS2的软件包,所有命令行程序和依赖都是齐备的。通过
QMK MSYS快捷命令可以快速启动开发环境。 -
然后需要获取QMK源码,因某些原因,请自行解决网络问题。
获取源码过程中,因源码工程里面含有许多子模块,并不推荐通过git一个个单独下载子模块。注意在github网页端直接打包下载ZIP的方式也会导致子模块下载不全。
推荐使用github的桌面端软件,进行下载,此下载方式无需考虑子模块的影响。
-
获取源码后,通过QMK MSYS进行测试你的开发环境,例如下面代码
qmk compile -kb clueboard/66/rev3 -km default当看到没有报错,并且成功生成了.hex文件后,表面环境搭建完成,可以进行后续开发
Linking: .build/clueboard_66_rev3_default.elf [OK] Creating load file for flashing: .build/clueboard_66_rev3_default.hex [OK] Copying clueboard_66_rev3_default.hex to qmk_firmware folder [OK] Checking file size of clueboard_66_rev3_default.hex [OK] * The firmware size is fine - 26356/28672 (2316 bytes free)
代码编写
使用任意代码编辑器打开QMK源码
QMK工程结构如下:

我们仅关心keyboards文件夹下内容,里面包含许多其他人开发的键盘,我们也可以拿来参考。
在keyboards文件夹下建立如下文件结构

default文件夹
在该文件夹下建立keymap.c文件
#include QMK_KEYBOARD_H
#include "quantum.h"
const uint16_t PROGMEM keymaps[][MATRIX_ROWS][MATRIX_COLS] = {
[0] = LAYOUT(
KC_P7, KC_P8, KC_P9, KC_BSPC, KC_P4, KC_P5, KC_P6, KC_NUM, KC_P2, KC_P1
),
};
主要内容填入你想要的默认键值。键值可以先随便填,最后可以通过VIAL软件修改
VIAL文件夹
该文件夹下主要完成对VIAL的支持工作。详细教程可参考上面官方文档。
config.h
主要需要配置键盘的UID。
生成的 ID 对于键盘类型和型号的固件来说是唯一的; 对于每个单独的键盘或编译的固件来说,它不需要是唯一的。 从 vial-qmk 的根目录运行 python3 util/vial_generate_keyboard_uid.py为了生成唯一的小瓶键盘 ID。
须确保电脑有python环境。
#pragma once
#define VIAL_KEYBOARD_UID {0x9A, 0x27, 0xBD, 0x85, 0x42, 0xBD, 0x97, 0x56}
keymap.c
该文件同上
rules.mk
该文件用于在规则下启动VIAL
VIA_ENABLE = yes
VIAL_ENABLE = yes
VIAL_INSECURE = yes
VIALRGB_ENABLE = yes
vial.json
创建 Vial 端口的第一步是准备键盘定义,它是描述键盘布局的 JSON 文件。
按照一下模板填写对应内容即可
{
"lighting": "vialrgbe",
"matrix": {
"rows": 4,
"cols": 4
},
"layouts": {
"keymap":
}
}
keymap的内容需要回到键盘设计网站。在空白键盘上填入对应坐标。填完如下图

然后复制Raw data中的内容,填入即可

config.h
配置灯珠数量,DMA通道等一系列相关配置。具体配置可以参考手册。
// Copyright 2023 HiryKun (@HiryKun)
// SPDX-License-Identifier: GPL-2.0-or-later
#pragma once
#define BOOTMAGIC_LITE_ROW 0
#define BOOTMAGIC_LITE_COLUMN 3
#define WS2812_PWM_DRIVER PWMD2
#define WS2812_PWM_CHANNEL 4
#define WS2812_DMA_STREAM STM32_DMA1_STREAM2
#define WS2812_DMA_CHANNEL 2
#define RGB_MATRIX_LED_COUNT 15
#define RGB_MATRIX_FRAMEBUFFER_EFFECTS
#define RGB_MATRIX_KEYPRESSES
#define NO_USB_STARTUP_CHECK
halconf.h
进行STM32功能的开启。
#define HAL_USE_PWM TRUE
#define HAL_USE_PAL TRUE
#define STM32_HAS_USB TRUE
#include_next <halconf.h>
info.json
键盘主要的配置
-
对应按键和单片机引脚的物理连接。写成矩阵的形式,没有按键的地方用NO_PIN补全。
"matrix_pins": { "direct":[ ["B14","B15","B5","B3"], ["B13","B12","B1","A7"], ["B0","NO_PIN","NO_PIN","NO_PIN"], ["A6","NO_PIN","NO_PIN","NO_PIN"] ] }, -
键盘布局的定义。布局应该与前面设计的布局一致。
"layouts": { "LAYOUT": { "layout": [ {"matrix": [0, 0],"x": 0,"y": 0}, {"matrix": [0, 1],"x": 1,"y": 0}, {"matrix": [0, 2],"x": 2,"y": 0}, {"matrix": [0, 3],"x": 3,"y": 0}, {"matrix": [1, 0],"x": 0,"y": 1}, {"matrix": [1, 1],"x": 1,"y": 1}, {"matrix": [1, 2],"x": 2,"y": 1}, {"matrix": [1, 3],"x": 3,"y": 1,"h": 2}, {"matrix": [2, 0],"x": 0,"y": 2,"w": 2}, {"matrix": [3, 0],"x": 0,"y": 3,"h": 2} ] } } -
RGB相关配置
灯效配置,将你想开启的灯效在这填写。
灯效越多,固件体积越大,因此一开始选用性能好点的单片机。
"animations": { "alphas_mods": true, "gradient_up_down": true, "gradient_left_right": true, "breathing": true, "band_sat": true, "band_val": true, "band_pinwheel_sat": true, "band_pinwheel_val": true, "band_spiral_sat": true, "band_spiral_val": true, "cycle_all": true, }灯珠位置的编写。具体方法请参考文档
"center_point": [32,32], "layout": [ {"flags": 4, "matrix": [1,0], "x": 0, "y": 0}, {"flags": 4, "matrix": [1,1], "x": 21, "y": 0}, {"flags": 4, "matrix": [1,2], "x": 43, "y": 0}, {"flags": 4, "matrix": [1,3], "x": 64, "y": 0}, {"flags": 4, "matrix": [2,3], "x": 64, "y": 21}, {"flags": 4, "matrix": [2,2], "x": 43, "y": 21}, {"flags": 4, "matrix": [2,1], "x": 21, "y": 21}, {"flags": 4, "matrix": [2,0], "x": 0, "y": 21}, {"flags": 4, "matrix": [3,0], "x": 0, "y": 43}, {"flags": 4, "matrix": [3,1], "x": 21, "y": 43} ]RGB驱动信号输出引脚
"ws2812": { "driver": "pwm", "pin": "A3" }
mcuconf.h
主要开启STM32需要用到的外设
#include_next <mcuconf.h>
#undef STM32_PWM_USE_TIM2
#define STM32_PWM_USE_TIM2 TRUE
#undef STM32_PWM_USE_TIM1
#define STM32_PWM_USE_TIM1 TRUE
到此键盘固件基础功能代码已经实现,通过QMK MSYS编译后即可生成.BIN 和.HEX格式的固件。
设计图
未生成预览图,请在编辑器重新保存一次BOM
暂无BOM
克隆工程工程成员
知识产权声明&复刻说明
本项目为开源硬件项目,其相关的知识产权归创作者所有。创作者在本平台上传该硬件项目仅供平台用户用于学习交流及研究,不包括任何商业性使用,请勿用于商业售卖或其他盈利性的用途;如您认为本项目涉嫌侵犯了您的相关权益,请点击上方“侵权投诉”按钮,我们将按照嘉立创《侵权投诉与申诉规则》进行处理。
请在进行项目复刻时自行验证电路的可行性,并自行辨别该项目是否对您适用。您对复刻项目的任何后果负责,无论何种情况,本平台将不对您在复刻项目时,遇到的任何因开源项目电路设计问题所导致的直接、间接等损害负责。


评论