
基于MT3608卡片式、插件式可调升降压电源模块
简介
基于MT3608制作的可升降压的电源模块。
简介:基于MT3608制作的可升降压的电源模块。开源协议
:GPL 3.0
描述

外形、孔位适配洞洞板的电赛用可调升降压模块。
一、“卖家秀”说明
基本参数:
输入:2~24V
输出:2~28V
电流:2A,最大
类型:可升压、可升降压
大小:初版31x17MM,修正32x17MM
亮点:一节锂电池,通过设置反馈电阻就能输出对应电压

出发点:考虑到现场制板历时较长,影响进度,简单电路还是在洞洞上搭建比较快捷。
图为在一块4x6CM的洞洞上的两种放置效果。
一种是平贴在板上,孔位与洞洞板对齐,用排针或导线即可连接。
另一种倒插在板上,左侧焊接三枚排针,占用位置比一个三端稳压芯片大一点点。
三端稳压管只能降压,而模块则可以升压,也可以降压,可以说优势是相当明显。
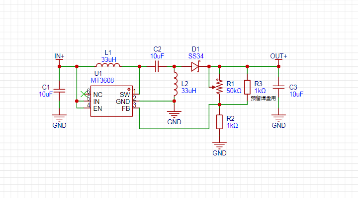
二、电路说明
在官方手册提供的电路基础上增加电容C2和电感L2,即可成为一个既能升压也能降压的调压电路。

FB脚的参考电压为0.6V,输出电压公式:0.6*(1+R1/R2)
R2一般选1K,方便计算倍数。
假设输出电压要求12V,代入公式反向计算R1=(12V / 0.6V)-1K=19K
封面上面的模块就是配置20K和1K实现输出12.6V
三、使用说明
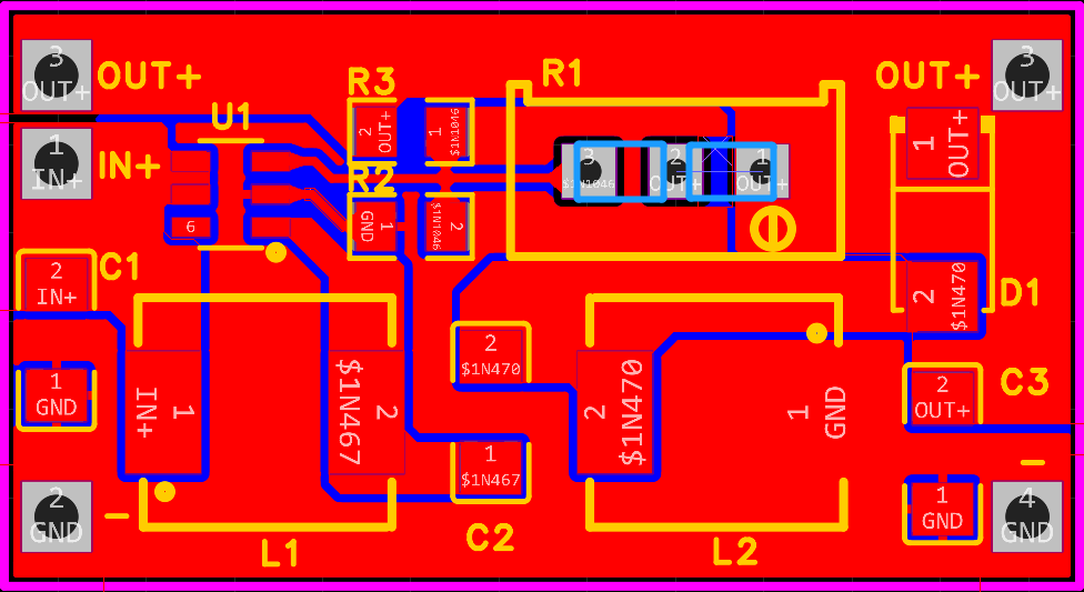
电位器焊盘修改为矩形,方便焊接贴片0805电阻
可以的情况下,优先通过计算阻值选择贴片电阻,实在没办法才用电位器。
一般R2为固定阻值1K,可以通过R1和R3的焊盘实现不同阻值的串联和并联,达到你想要的阻值。
蓝色框放置电阻R1、R3时为并联关系,两电阻并联后的阻值R=(R1*R3) / (R1+R3)

蓝色框放置电阻R1位置时为串联关系,焊接前需要将右边两个焊盘的连线给切断,不然无效。

第二片实物R2=1K,通过2.2K和5.1K电阻串联成7.3K,输出电压为5V
划重点,5V是常用电压,2.2K和5.1K也是常用电阻
7.3K属于商城上的稀有品种
第一版的R2和R3丝印反了,元件焊接是对的

设置输出电压5V与测量结果对比

空载纹波,小于20mV,平均15mV(便宜货,数据仅供参考)

如果只需要升压,那么电感L2不焊,电容C2不焊
C2两个焊盘改为短接直连,或者用0欧电阻代替C2

四、焊接相关
可以铁板烧,也可以烙铁手焊
手焊的话可参考数字顺序


设计图
未生成预览图,请在编辑器重新保存一次BOM
暂无BOM
克隆工程知识产权声明&复刻说明
本项目为开源硬件项目,其相关的知识产权归创作者所有。创作者在本平台上传该硬件项目仅供平台用户用于学习交流及研究,不包括任何商业性使用,请勿用于商业售卖或其他盈利性的用途;如您认为本项目涉嫌侵犯了您的相关权益,请点击上方“侵权投诉”按钮,我们将按照嘉立创《侵权投诉与申诉规则》进行处理。
请在进行项目复刻时自行验证电路的可行性,并自行辨别该项目是否对您适用。您对复刻项目的任何后果负责,无论何种情况,本平台将不对您在复刻项目时,遇到的任何因开源项目电路设计问题所导致的直接、间接等损害负责。


评论