
低成本,5寸触摸HDMI便携屏,分辨率485x840,按键控制、灯光效果
简介
低成本,5寸带触摸HDMI便携屏,分辨率485x840,按键控制、灯光效果
简介:低成本,5寸带触摸HDMI便携屏,分辨率485x840,按键控制、灯光效果开源协议
:GPL 3.0
(未经作者授权,禁止转载)描述
1、演示视频:https://www.bilibili.com/video/BV1eH4y1Q7CA/?spm_id_from=333.999.0.0
2、实际效果:




3、外壳不是很会画,知识包裹住屏幕了哈,开源了源工程,大家可以自己修改。
4、开源资料

5、另开源个f6p6的最小系统,带oled和1.4寸lcd屏幕部分

一、硬件概述
1. 电源部分5v->3v3->1v8

2. LCD背光驱动电路

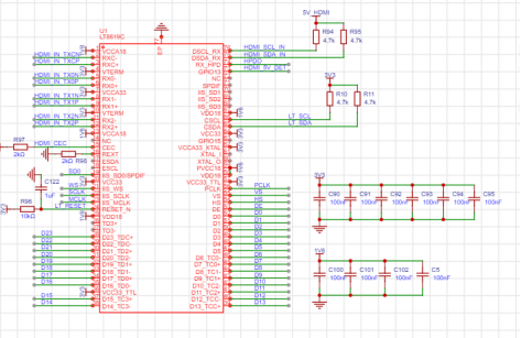
3. ltc8619c外围驱动电路

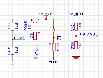
4. HPD插入检测电路

5. Cw32外围电路

6. 按键控制电路

7. W2812灯光控制电路

8. Ch554G触摸转USB电路

二、软件概述
1、查阅LCD驱动,GT911以及ltc8619C数据手册,了解关键通讯时序、寄存器配置详情和寄存器配置方法等

2、RGB工作模式RGB666 RGB888等,ltc8619c及lcd配置要相同,不同模式引脚不同,在硬件设计前要仔细核对数据手册


3、Ltc8619c EDID参数配置,使用edid配置工具和EDID读取软件怕配置适合驱动LCD的各项参数,如时钟频率,RGB时序、I2s音频配置等


EDID配置 EDID读取
设计图
未生成预览图,请在编辑器重新保存一次BOM
暂无BOM
克隆工程工程成员
知识产权声明&复刻说明
本项目为开源硬件项目,其相关的知识产权归创作者所有。创作者在本平台上传该硬件项目仅供平台用户用于学习交流及研究,不包括任何商业性使用,请勿用于商业售卖或其他盈利性的用途;如您认为本项目涉嫌侵犯了您的相关权益,请点击上方“侵权投诉”按钮,我们将按照嘉立创《侵权投诉与申诉规则》进行处理。
请在进行项目复刻时自行验证电路的可行性,并自行辨别该项目是否对您适用。您对复刻项目的任何后果负责,无论何种情况,本平台将不对您在复刻项目时,遇到的任何因开源项目电路设计问题所导致的直接、间接等损害负责。


评论