
专业版
【梁山派】智能小车
788
0
0
0
简介
该项目是基于立创-梁山派开发板设计的一款智能小车。
简介:该项目是基于立创-梁山派开发板设计的一款智能小车。开源协议
:Public Domain
创建时间:2023-08-11 19:20:00更新时间:2024-03-04 10:27:17
描述
一、小车功能
左右灯指示;
蜂鸣器提示;
按键控制功能;
ADC电压采集;
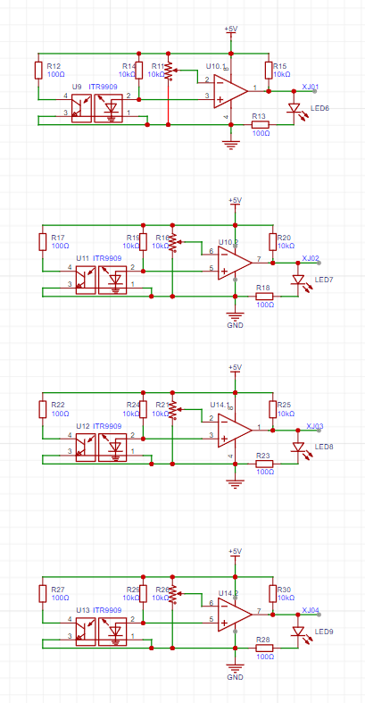
四路红外循迹功能;
HC-SR04超声波避障功能;
HC-05蓝牙模块通信;
二、小车电路设计
1.电源输入模块;

2.按键指示灯;车灯;

3.按键模块;

4.蜂鸣器模块;

5.ADC电压采集电路;

6.N20电机驱动电路;

7.四路循迹电路;

8.HC-SR04超声波模块;

9.HC-05蓝牙模块;

设计图
未生成预览图,请在编辑器重新保存一次BOM
暂无BOM
克隆工程添加到专辑
0
0
分享
侵权投诉
知识产权声明&复刻说明
本项目为开源硬件项目,其相关的知识产权归创作者所有。创作者在本平台上传该硬件项目仅供平台用户用于学习交流及研究,不包括任何商业性使用,请勿用于商业售卖或其他盈利性的用途;如您认为本项目涉嫌侵犯了您的相关权益,请点击上方“侵权投诉”按钮,我们将按照嘉立创《侵权投诉与申诉规则》进行处理。
请在进行项目复刻时自行验证电路的可行性,并自行辨别该项目是否对您适用。您对复刻项目的任何后果负责,无论何种情况,本平台将不对您在复刻项目时,遇到的任何因开源项目电路设计问题所导致的直接、间接等损害负责。


评论