
mach3 接口板
简介
老的MACH3 并行口接口板, 留有手动板接口.
简介:老的MACH3 并行口接口板, 留有手动板接口.开源协议
:GPL 3.0
描述
现在应该用并行口MACH3的不多了吧, 是多年前的, 并行口大概在十年前的主板上有,如果技嘉的B85主板(CPU是1150的I5 4570)有并口,串口接口. 手上有几个并行口的主板,(B85,J1900...) 想把以前的雕刻机重新玩起来.
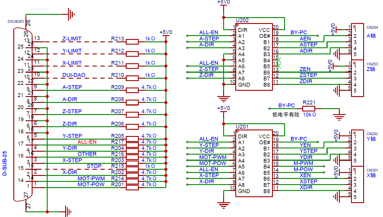
U201 U202用了74ACT245更好, 因为它的输入电平兼容TTL输入(高电平最低2.0V), 适合笔记本的并口(有些是3.3V). 当然这样的笔记本已经很少了.

下面是限位开关接口, 对刀接口, 急停接口.

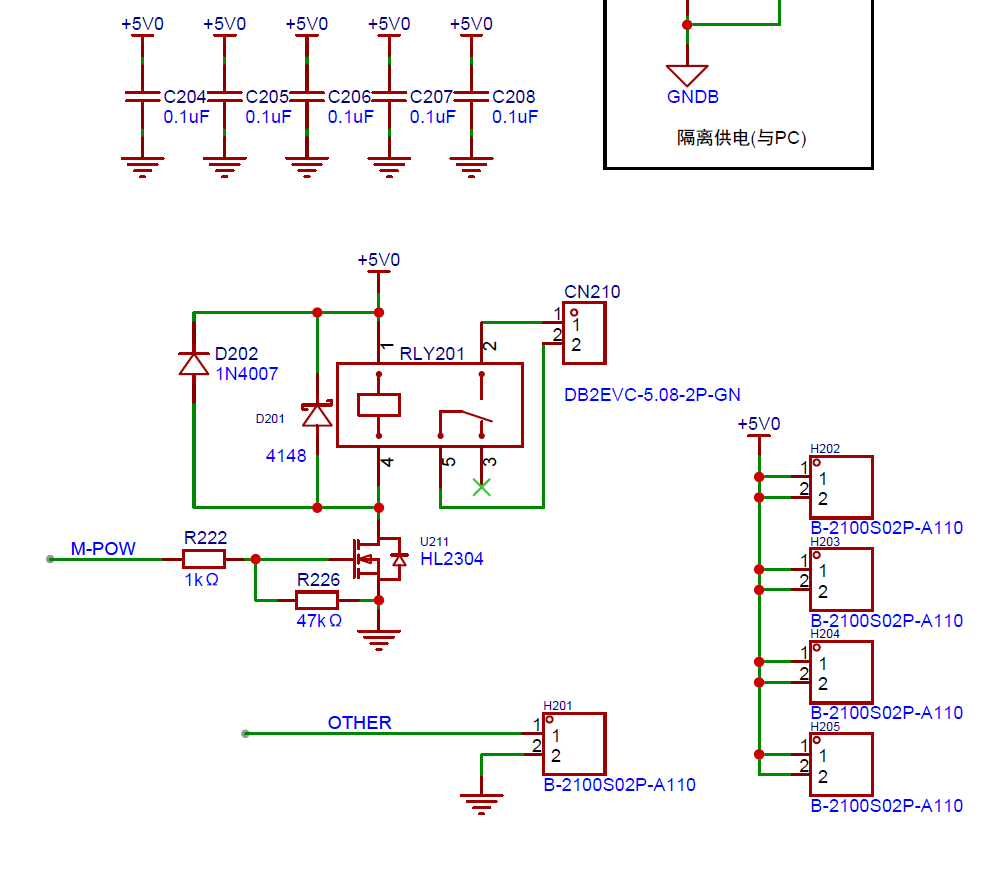
这个是PWM转10V, 来控制主轴电机转速.

下面是接手动控制的接口, 这部分可以不焊, 开关在手动控制那边, 手动按下开关, 切换到手动,如果没按开关, 影响不到并口接口板.

下面是电机转动开关. 其实就是继电器.

好像因为是专业版, PCB/SCH在一起了.
BOM有些是手上的元件.
设计图
未生成预览图,请在编辑器重新保存一次BOM
暂无BOM
克隆工程工程成员
知识产权声明&复刻说明
本项目为开源硬件项目,其相关的知识产权归创作者所有。创作者在本平台上传该硬件项目仅供平台用户用于学习交流及研究,不包括任何商业性使用,请勿用于商业售卖或其他盈利性的用途;如您认为本项目涉嫌侵犯了您的相关权益,请点击上方“侵权投诉”按钮,我们将按照嘉立创《侵权投诉与申诉规则》进行处理。
请在进行项目复刻时自行验证电路的可行性,并自行辨别该项目是否对您适用。您对复刻项目的任何后果负责,无论何种情况,本平台将不对您在复刻项目时,遇到的任何因开源项目电路设计问题所导致的直接、间接等损害负责。


评论