
数据线测试器
简介
支持线序测量的数据线检测器。
简介:支持线序测量的数据线检测器。开源协议
:CC BY-NC 3.0
描述
哔站视频链接:点击播放
成品图:


功能简介:
1.数据线断路、短路、线序测量;
2.支持 纽扣电池、充电器、充电宝、锂电池 供电,带CC电阻,支持CC线;
3.支持A TO L、A TO C、A TO Micro、C TO C、C TO L线材测量;
4.带锂电池充电保护电路,type-C充电口(兼供电),充满转灯;
5.支持线材屏蔽层测试。(有屏蔽层的线都质量蛮好)
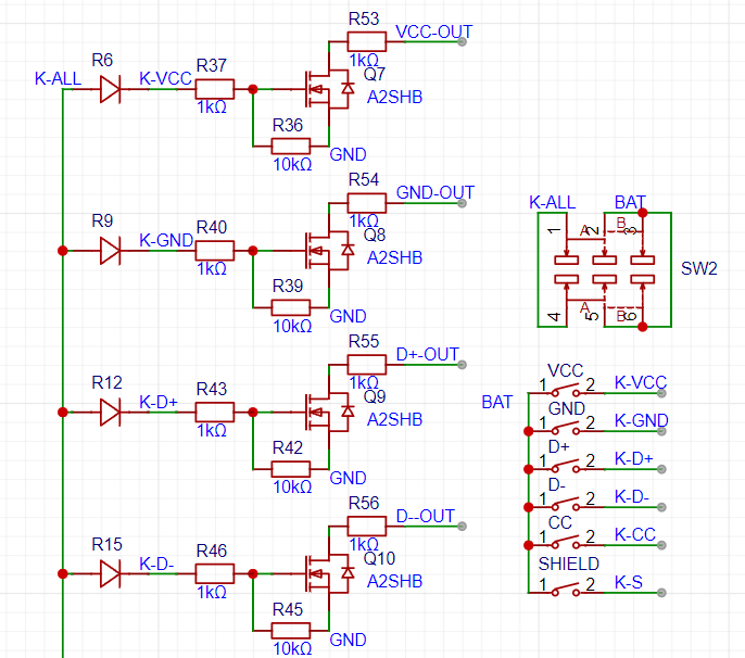
工作原理:
通断测量原理很简单,就是把输出和输入接口串联到点亮LED的回路中,如果数据线良好导通,LED就会发光。这里主要介绍线序测量的原理;线序测量就是单独给数据线其中一条通路通电,检查该通路是否正常,如果线序错误,则会亮起错误的灯。例如,给VCC通电,但亮起的却是GND的灯,这就说明输出VCC没有正确连接输入VCC,而是被错误的连接到了GND;还有一种情况是给VCC通电,但VCC和GND同时亮起,这说明VCC和GND之间有短路现象。
1.首先是通断测量,当需要通断测量就打开SW2,使场效应管全部导通,相当于同时按下所有轻触开关,以Q7为例,此时电流通过R6(实物是二极管)和R37使Q7栅极被拉高,Q7导通,“VCC_OUT”就有输出,可以点亮该线路的LED;
2.线序测量是通过二极管单向导通的特性设计出来的。其工作流程是这样的:同样以Q7为例,当SW2处于关闭状态,栅极被R36拉低,Q7截止,“VCC_OUT”没有输出,LED无法点亮;如需线序测量,需要按下“VCC”按键,此时R6二极管的负极和R37的左端被拉高,Q7栅极通过R37被拉高,Q7导通,“VCC_OUT”有输出,可以点亮该线路的LED;其它线路由于R6二极管的反向截止,电流无法通过,所以只有Q7可以导通,这就是线序测量的基本原理。(以我浅显的见识,还没有见过有人这样使用二极管,也许他们有更好的解决方案,不过这也算是我的原创电路了哈哈哈)

细枝末节&复刻注意事项:
1.请以V1.1版原理图为准,V1.0是失败品,V1.1主要更改是将栅极电阻换成二极管。
2.该电路不支持测量带芯片的数据线的线序,目前发现小米魔改A TO C快充线不支持线序测量,通断正常测试。
3.线序测量电路可以无限扩展,也就是说,该电路支持测量USB3.0的线材线序。
感谢观看,祝各位生活愉快!
设计图
未生成预览图,请在编辑器重新保存一次BOM
暂无BOM
克隆工程工程成员
知识产权声明&复刻说明
本项目为开源硬件项目,其相关的知识产权归创作者所有。创作者在本平台上传该硬件项目仅供平台用户用于学习交流及研究,不包括任何商业性使用,请勿用于商业售卖或其他盈利性的用途;如您认为本项目涉嫌侵犯了您的相关权益,请点击上方“侵权投诉”按钮,我们将按照嘉立创《侵权投诉与申诉规则》进行处理。
请在进行项目复刻时自行验证电路的可行性,并自行辨别该项目是否对您适用。您对复刻项目的任何后果负责,无论何种情况,本平台将不对您在复刻项目时,遇到的任何因开源项目电路设计问题所导致的直接、间接等损害负责。


评论