
#第九届立创电赛#白山派
简介
基于GD32F103RCT6 特色:支持RGB-TFT!!! 没错,是RGB屏(以单色驱动),大尺寸屏,非MCU屏 经典40P 接口
简介:基于GD32F103RCT6 特色:支持RGB-TFT!!! 没错,是RGB屏(以单色驱动),大尺寸屏,非MCU屏 经典40P 接口开源协议
:LGPL 3.0
描述

1、项目功能介绍
基于GD32F103RCT6
特色:支持RGB-TFT!!!
没错,是RGB屏(以单色驱动),大尺寸屏,非MCU屏
经典40P 接口 引脚功能兼容 泰山派
温湿度DEMO 点击MENU按键 刷新温湿度显示
2、项目属性
首次公开 原创
3、开源协议
GPL3.0
4、硬件部分
1.GD32F103RCT6芯片 兼容STM 国产替代

2.RGB 屏幕 接口 常见的FPC40接口 与拓展性更高的DIP接口 支持更多屏幕

3. 经典40P 接口 引脚功能兼容泰山派

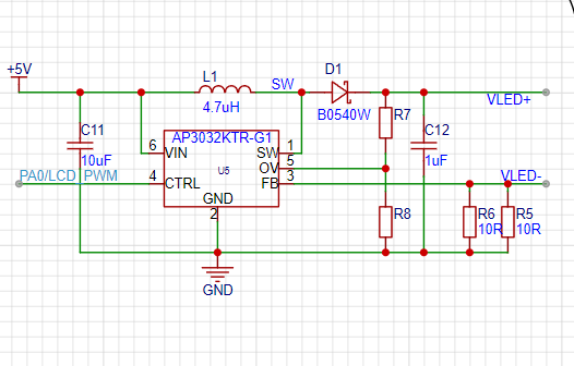
4. PWM调光

5.本期训练营要求 SHT40 传感器接口

*5、软件部分
请输入内容…
1.基于定时器7 的任务调度算法 - 如二次开发在TCB 列表传入新增功能钩子


2. 原创驱屏算法 (之前用类似的算法 实现过开源项目 51单片机 驱动VGA)
封装了一系列 LCD 接口
实现屏幕打印字符 /字符串 绘图 等功能

注:若您的项目涉及软件开发,请在附件上传对应的工程源码。这里可以详细说明您的软件流程图、功能模块框图、相关算法的解释或科普、源码结构、编译环境的搭建和配置、源码编译方法、程序烧录方法等。推荐图文并茂的形式向别人介绍您的想法。
*6、BOM清单
请输入内容…
*7、大赛LOGO验证
已添加大赛LOGO
* 8、演示您的项目并录制成视频上传
B站链接: https://www.bilibili.com/video/BV1yE4m1R75U
设计图
未生成预览图,请在编辑器重新保存一次BOM
暂无BOM
克隆工程知识产权声明&复刻说明
本项目为开源硬件项目,其相关的知识产权归创作者所有。创作者在本平台上传该硬件项目仅供平台用户用于学习交流及研究,不包括任何商业性使用,请勿用于商业售卖或其他盈利性的用途;如您认为本项目涉嫌侵犯了您的相关权益,请点击上方“侵权投诉”按钮,我们将按照嘉立创《侵权投诉与申诉规则》进行处理。
请在进行项目复刻时自行验证电路的可行性,并自行辨别该项目是否对您适用。您对复刻项目的任何后果负责,无论何种情况,本平台将不对您在复刻项目时,遇到的任何因开源项目电路设计问题所导致的直接、间接等损害负责。


评论