
放大镜灯板
简介
因为之前买的放大镜太小了于是去买了个大一点的凸透镜,加上一些白光灯珠和紫光灯珠,画一个简易的驱动电路,就做成一个尺寸大一点的带灯的放大镜了
简介:因为之前买的放大镜太小了于是去买了个大一点的凸透镜,加上一些白光灯珠和紫光灯珠,画一个简易的驱动电路,就做成一个尺寸大一点的带灯的放大镜了开源协议
:GPL 3.0
描述
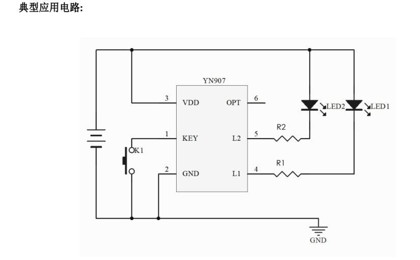
一个简单的按键切换两个灯珠亮灭的驱动,找了半天只找到一个YN907,好像只有一个店卖。由于立创EDA里没有这个芯片,所以用别的同封装的芯片改的引脚。
双凸透镜是多多买的,购买的图放在附件。直径50MM焦距50MM的
按照给的参考电路,将OPT引脚接到VCC就是按键切换两种灯珠状态。

灯珠买的便宜的5MM发光二极管,白光和紫光,由于比较保守,每组灯限流到120MA。因为电池用的比较小,所以充电的TP4057限流300毫安,电流设置电阻用的3K。
实际使用中,亮度不高,而且光不会集中在中心,感觉买雾状散光的那种发光二极管可能好点。可以根据自己需求调整驱动板上的R8 R9电阻,改变限制电流。
加上3D打印的外壳,简单用用感觉还不错。外壳需要几颗M2*4的自攻螺丝固定。驱动板装在后盖上最好打一点胶,热熔胶都可以。



没什么经验的新手画的图,有错误的地方希望多多包涵
设计图
未生成预览图,请在编辑器重新保存一次BOM
暂无BOM
克隆工程工程成员
知识产权声明&复刻说明
本项目为开源硬件项目,其相关的知识产权归创作者所有。创作者在本平台上传该硬件项目仅供平台用户用于学习交流及研究,不包括任何商业性使用,请勿用于商业售卖或其他盈利性的用途;如您认为本项目涉嫌侵犯了您的相关权益,请点击上方“侵权投诉”按钮,我们将按照嘉立创《侵权投诉与申诉规则》进行处理。
请在进行项目复刻时自行验证电路的可行性,并自行辨别该项目是否对您适用。您对复刻项目的任何后果负责,无论何种情况,本平台将不对您在复刻项目时,遇到的任何因开源项目电路设计问题所导致的直接、间接等损害负责。


评论