
罗技G913/G915(TKL)移植(已验证)
简介
罗技G913/G915/G913TKL/G915TKL移植(已验证),G913的无线方案功耗低抗干扰强,3733灯控相较于外挂2812更为省电,本项目所有PCB均已验证
简介:罗技G913/G915/G913TKL/G915TKL移植(已验证),G913的无线方案功耗低抗干扰强,3733灯控相较于外挂2812更为省电,本项目所有PCB均已验证开源协议
:GPL 3.0
(未经作者授权,禁止转载)描述
柠檬开源项目,QQ交流群:136224896
本项目为罗技G913/G915/G913TKL/G915TKL移植,作者已经验证并使用,未经作者允许禁止商业使用,仅限键盘爱好者交流。
复刻成本:轴板100元,PCB5张价格双层PCB150元(嘉立创)/四层PCB370元(华秋新用户),接收器80元,其他零散配件及内胆100元
希望大家最后可以完成令自己满意的键盘。
成品展示图:

PS:成品为4层沉金单键开槽PCB及其他拓展配件组成,外壳为个人魔改BUFF半成品所以瑕疵较多
本项目分为3个部分,DIY版适合电路基础较少的朋友使用,其他版相对较难(至少要会使用风枪焊接BGA封装)
以下方案仅需要按照轴板丝印进行搬板即可,无需购买其他外围主控,成本较低
DLC:G913_DIY (移植主控小板适配)+Typec_suit80
本次更新了G913_DIY (移植主控小板适配)+Typec_suit80,封装较小,可以适应不同的改装需求,楼主海鲜市场(柠檬味的超宝)有售带程序的主控小板,以便改装使用,原理图已经更新封装,楼主最近比较忙没空重新绘制PCB,各位有需求的朋友请自行绘制PCB,需要注意的是:
(1)供电的BQ24040DSQR模块距离typec的fpc接口和电池的sh接口尽量近且供电网络布线尽量宽一点,避免充电电流被拉低。
(2)小板的天线位置最好在矩阵板的半边需要开窗留空且保证外壳没有遮挡,尽量避免影响无线信号。
(3)Typec_suit80小板的线序请根据具体实际情况调整,经过fpc连接之后线序正确,fpc越短越好,避免充电电流被拉低。


DIY版:G913_87_2_主控、G913_87_2_矩阵
文件树为两个PCB,主控板已经绘制完成,天线位置已经开窗处理,避免影响信号,立创下单小助手白嫖即可;矩阵板预先放置了98/87/75配列的定位板文件,大家按需选择布线即可,也可根据自己需要单独调整配列。


基础版:G913_87_2_板载
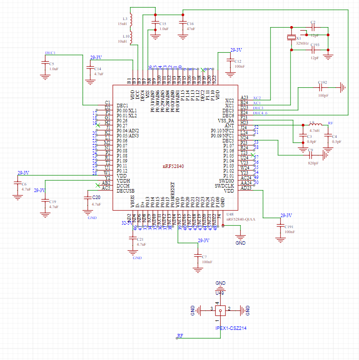
单独PCB为双层板载方案需要移植NRF52840主控以及外挂天线小板,预留2.4G、BT切换点位,SL键轻触开关键盘,PCB已经绘制完成直接找板厂制作就行。
此处电路需要单独购买配件:


如果上面的两种方案都不能满足你,那么请看下面。
PRO版:G913_87_4
板载4层PCB,单键开槽,沉金,模拟开关切层,全部拉满,此版本需要移植NRF52840主控以及外挂天线小板,PCB已经绘制完成直接找板厂制作就行。


PCB文件稍有修改,F13位置根据0欧电阻选择功能,同时兼容旋风轴,EC11,MX轴,旋风轴不能实现按下功能。
红色位置焊接之后F13轻触开关键盘(caps旁开关不焊接),TKL版轴板黑色位置焊接之后,焊接绿色位置可实现F13静音键,913普通版需要焊接蓝色位置,三选一不可同时焊接。

此处电路需要单独购买配件:


所有版本均需购买3528反贴灯珠

基础版和PRO版均需外挂天线小板

二次创作改非标准键盘布局,RGB灯效会乱,需要自己按照标准配列更改灯控布线,另附USB小板(Typec)

PS:如果各位键友有需要可以光临我的海鲜小店(柠檬味的超宝),以及QQ交流群:136224896
设计图
未生成预览图,请在编辑器重新保存一次BOM
暂无BOM
克隆工程工程成员
知识产权声明&复刻说明
本项目为开源硬件项目,其相关的知识产权归创作者所有。创作者在本平台上传该硬件项目仅供平台用户用于学习交流及研究,不包括任何商业性使用,请勿用于商业售卖或其他盈利性的用途;如您认为本项目涉嫌侵犯了您的相关权益,请点击上方“侵权投诉”按钮,我们将按照嘉立创《侵权投诉与申诉规则》进行处理。
请在进行项目复刻时自行验证电路的可行性,并自行辨别该项目是否对您适用。您对复刻项目的任何后果负责,无论何种情况,本平台将不对您在复刻项目时,遇到的任何因开源项目电路设计问题所导致的直接、间接等损害负责。


评论