
2023年电赛F题满指标国一作品
简介
本作品完成了一个基于声传播的智能定位系统。本系统基于物体固有频率以及介质中声传播特性,应用机械学习、互相关、KNN等算法实现了对特定区域内敲击声源或放置物体进行探测和定位。
简介:本作品完成了一个基于声传播的智能定位系统。本系统基于物体固有频率以及介质中声传播特性,应用机械学习、互相关、KNN等算法实现了对特定区域内敲击声源或放置物体进行探测和定位。开源协议
:Public Domain
描述
一、团队介绍
队员:刘志发 欧阳聪睿 尤新凯
指导老师:李明
获奖情况:TI杯2023年全国大学生电子设计竞赛 F题 国赛 一等奖
成员来自UESTC
二、题目要求
任务
系统包括一块水平放置的正方形平面板,边长为450mm, 俯视图及直角坐标系定义如图1所示。 特定区域M是边长300mm的正方形,其中心定义为坐标原点O。 平面板四个角60mm× 60mm的正方形定义为区域Z,在区域Z内安装电声或声电转换部件, 用于激发或探测在平面板内部传播的声信号。

基本要求

三、设计摘要
作品使用STM32F767igt6作为主控芯片,使用AD7606C作为ADC采集数据,另外使用电荷放大器对收到的信号进行放大。通过互相关算法采集敲击特征,利用KNN算法计算测量值与特征的欧式距离,判断敲击位置。以亚克力板加磁铁的幅频响应为特征,通过ad9959扫频获取特征,判断位置。
四、题目分析
硬件上:声波在亚克力板上传输衰减非常大,由于我们的声源能量有限,所以我们使用传感器接收到的信号必将非常小;我们有必要对传感器接收到的信号进行一定的放大。之后,我们使用合适的ADC(我们使用的时7606C)采集到传感器的信号进行进一步的处理。
软件上:通过互相关算法采集敲击特征,利用KNN算法计算测量值与特征的欧式距离,判断敲击位置(基础部分)。以亚克力板加磁铁的幅频响应为特征,通过ad9959扫频获取特征,判断位置(拓展部分)。
五、总体设计框图
总体设计方案框图

六、硬件电路组成
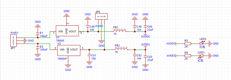
电源部分
负责整个系统的正负5V供电

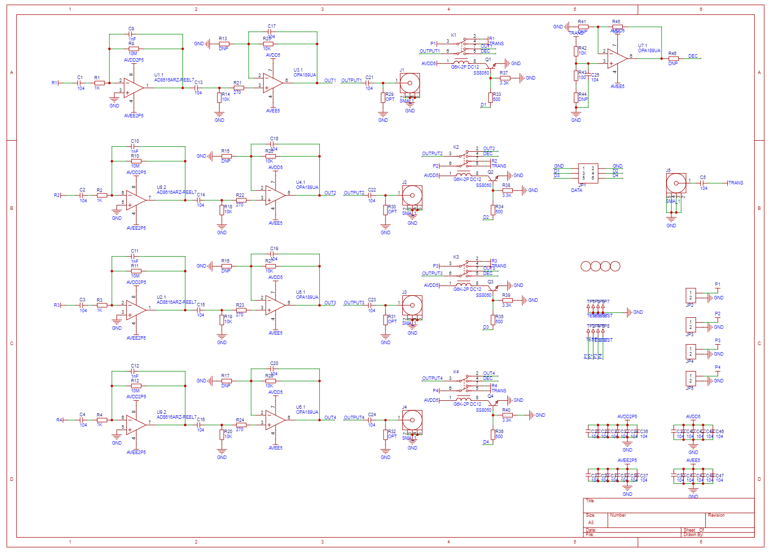
电荷放大器部分
将传感器采集到的微弱信号进行放大,并且将9959产生的信号注入到传感器中。

放大电路部分
控制9959输出信号的幅度,以达到更好的分辨效果。

底板相关设计:EDA内见
另外:7606C与9959是在淘宝上购买的成品模块,其中7606C实现模数转换的功能,将电荷放大器的输出信号转化为数字信号传递给单片机;9959则作为信号发生器,基础部分中产生15~20kHz的步进扫频信号,发挥部分中产生1k~20khz的步进扫频信号。
七、程序流程图

一:准备阶段
基础部分(DDS出信号部分略):
1.设置阈值,检测敲击的发生
2.敲击发生后,adc采集四个通道数据
3.将采集的四组数据进行互相关运算,ch1与ch2,ch1与ch3,ch1与ch4得到三组特征数据,保存。
4.重复上述操作,直到将36个区域的特征数据全部保存下来。
发挥部分1:
1.采用ad9959产生一个1k~20khz的步进扫频信号,步进为500hz
2.每个周期内,首先ad9969开始输出扫频扫频信号,经过放大后,通过压电片4号注入亚克力板中。
3.延时10ms,7606c开始采集压电片1,2,3对应通道的数据。
4.计算得到每个频段的峰峰值,保存数组,作为每个区域的特征数据。
5.重复上述操作,直到获得144个区域的特征数据。
发挥部分2:
思路与发挥部分1一致,只是将显示区域变换变为显示坐标。
选取有限个点(我们选取的为线的交点及各个小区域的中点,满足误差要求),记录特征数据。
二:测试阶段
基础部分:敲击目标区域,将adc采集的数据进行互相关运算,计算与原存储的各个区域的特征数据的相关性。相关性最大的区域视为目标区域,在屏幕上显示。
发挥部分1与2:将磁铁放置目标区域或坐标处,计算各个频段的峰峰值,之后计算结果与各个区域或点的特征数据的误差,误差最小的区域或点视为定位结果,按相应格式在屏幕上显示。
八、实物展示

九、注意事项
1、注意在亚克力板上粘压变片的时候要沾紧,部分会导致系统具有严重的时变性。
2、系统不可运行时间过长,否则会导致压变片损坏。
3、压变片受温度影响非常大,测试的时候需要控制好环境温度。
4、控制每次敲击物品、方向、力度相同。
5、固定好亚克力板位置,并且还需要使得亚克力板与电荷放大器的相对位置不发生改变。
6、连接压变片与电荷放大器的线缆最好使用做好隔离的同轴线缆。
十、演示视频
视频:
https://www.bilibili.com/video/BV1Dp4y1j7Hx/?spm_id_from=333.999.0.0
十一、附件内容
代码:https://github.com/oy159/MY_NUEDC_F
设计图
未生成预览图,请在编辑器重新保存一次BOM
暂无BOM
克隆工程知识产权声明&复刻说明
本项目为开源硬件项目,其相关的知识产权归创作者所有。创作者在本平台上传该硬件项目仅供平台用户用于学习交流及研究,不包括任何商业性使用,请勿用于商业售卖或其他盈利性的用途;如您认为本项目涉嫌侵犯了您的相关权益,请点击上方“侵权投诉”按钮,我们将按照嘉立创《侵权投诉与申诉规则》进行处理。
请在进行项目复刻时自行验证电路的可行性,并自行辨别该项目是否对您适用。您对复刻项目的任何后果负责,无论何种情况,本平台将不对您在复刻项目时,遇到的任何因开源项目电路设计问题所导致的直接、间接等损害负责。


评论