
开源协议
:BSD
描述
一、作品简介
例如,可以包括但不局限于以下内容:
1.作品的整机外观图片或焊接组装好的PCBA图片;


2.作品的研究背景、目的和功能、市场应用前景;
随着电源技术的发展,其电源的设计逐渐向小型化高功率密度高效率方面;原来这方面的产品主要
应用于军工和航天,随着技术的进步和普及也逐渐向民用产品推进。本次设计的目的是设计一款高密度
高效率的电源,其主要采用PFC+LLC+SR的架构,其目前的功率是恒压输出;面向AC-DC领域,其应用场合
就非常广泛了,只要更改相应的输出电压就可以应付目前市面上大多数的AC-DC电源了。
3.作品在创新性、趣味性、实用性甚至公益性方面,有哪些亮点可体现?
该设计的主要特点体现在于小体积、高功率密度、高效率这些方面;做到了90-264Vac全电压输入,
适用于全球各地区电压使用。进一步缩小了体积,降低了发热,方面于携带或者安装;同时也为节能方
面做了一点贡献。
二、系统构架图
用流程图或思维导图等形式,描述您的作品的组成构架,即方案图。

三、硬件部分的描述
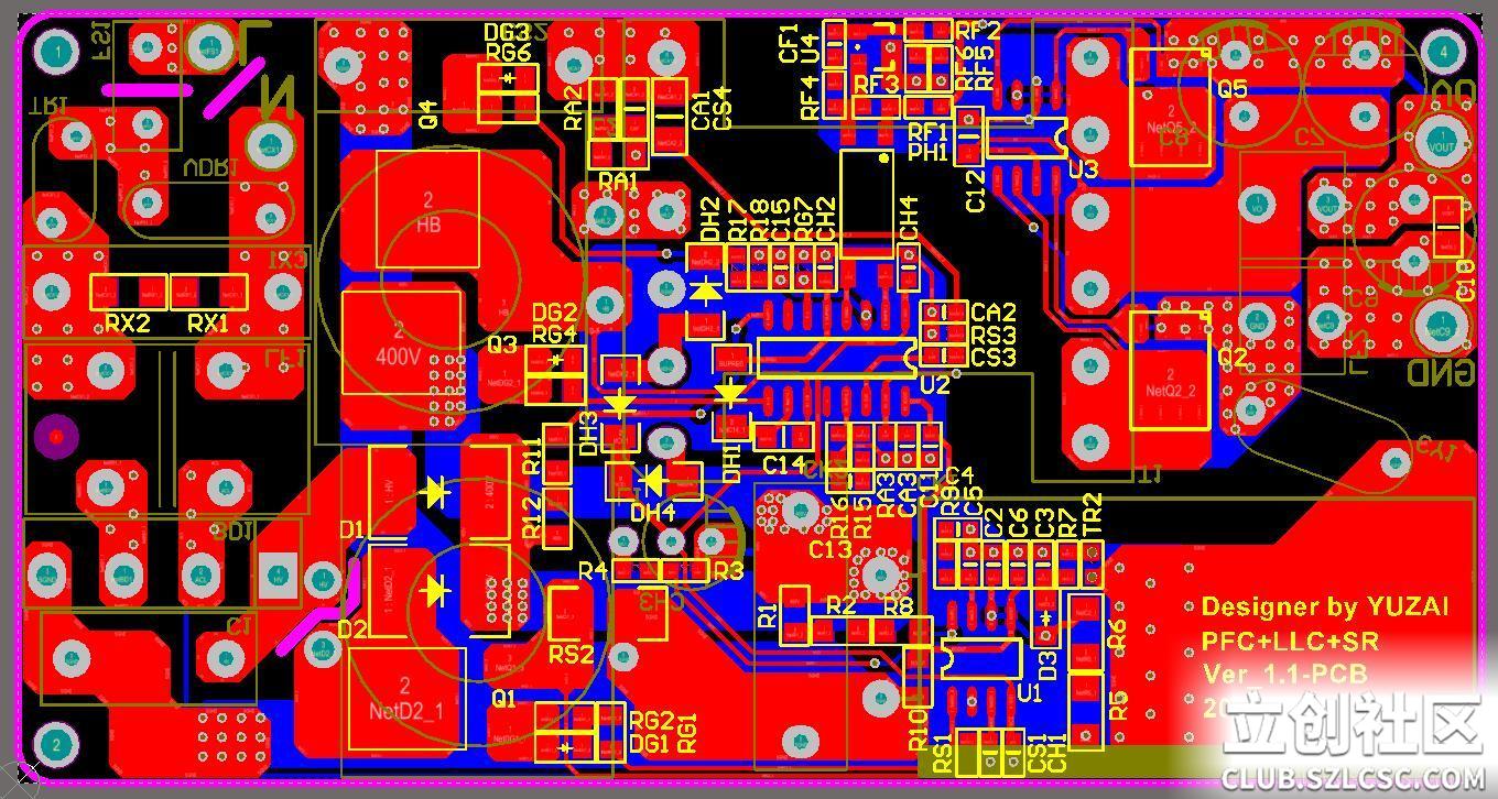
1.附上原理图&PCB实物图的图片或者源文件(官方建议大家尽量用源文件上传),如果是图片,请确保图片是清晰可辨的;
原理图和PCB。

2.用文字把该作品的实现原理、系统的工作过程大致讲解一下。
市电输入经过EMI滤波整流,就到PFC升压,采用的是BOOST型APFC;稳压输出400V直流;
400V直流经过LLC拓扑功率变换得到需要的交流电压,然后通过同步整流,整流滤波;输出
取样,进行闭环反馈,控制LLC变换器,输出一个稳定的直流电压。
3.注明所用到的EDA工具软件名称并附上设计链接。
采用AD17绘制电路图,并且实现了立创EDA无缝导入。
工程文件链接:https://lceda.cn/154600/240w-gao-gong-shuai-mi-du-gao-xiaollc-dian
四、材料清单(BOM列表)
列出您这个作品所用到的主要器件(关键器件即可),比如单片机&ARM芯片、专用集成芯片(ASIC)、传感器、功能模块等。
如果所列出的芯片是来自我们立创商城上的,最好能写出该器件的商品编号或附上对应购买链接。
U2-TEA19161(NXP)--点击NXP了解--
U1-TEA19162(NXP)
U3-TEA1995(NXP)
BD1-KBL608(C3079)--点击编号购买--
CK1-120uF 450V(C206153)
D1/D2-STTH3R06S(C155619)
Q1/Q3/Q4-TK380P60(C150118)
Q2/Q5-BSC037N08NS5ATMA1(C194555)
PH1-EL1019(C79883)
U4-TL431(C113312)
C7/C8-680uF 25V(C176310)
C9-330uF 25V(C160677)
CH3-47uF 35V(C99831)
CK2/CS2-47nF(473) ±5% 630VDC(C178463)
DH1/DH2/DH3/DH4-UF4007-US1M(C142446)
D3/DG1/DG2/DG3-CD4148WSP(C53365)
TR2-NTC 热敏电阻 / 100KΩ(C92368)
RS2-R080(C76253)
TR1-NTC 5D-7(C5385)
VDR1-10D471K(C8760)
FS1-T2A/250V(C24687)
CX1-X2安规电容 470nF(C165728)
上面列出的是电源关键元器件,其他元器件详见如下附件:
240W高功率密度高效LLC电源BOM.pdf (下载次数:2073)
五、软件部分的描述(选填)
如果您的作品涉及到软件,请列出作品对应的软件工作流程图,及关键部分的例程、源码(如果您想开源的话请上传全部源码)。
纯硬件设计,无需软件。
六、作品演示
请上传您的作品的功能演示到腾讯视频,并编辑到本楼(或附上视频链接)。按要求上传视频可获得10分,具体详见活动规则。
视频测试链接:https://v.qq.com/x/page/s0761aly1ik.html
七、总结
例如您在完成该作品过程中的一些体会、碰到的技术问题或调试经验、作品的未来规划,及对我们主办方的建议和意见等。
记得是赶在报名末班车买的票6月20日,一转眼就快过去两个月了;由于在职工作,一直也比较忙,所以做这个电源也是断断续续的搞,有时间了就弄弄,所以一直拖到现在才基本完成;最初也是在电源网上看到有大师在做这方面的模块电源,平时自己也爱折腾电源,所以就准备折腾折腾。这个电源一起做了两个版本,第一版是基于UCC28019/L6599/TEA1995的,由于PFC待机功耗过高,所以放弃了;第二版就是现在这个版本,基于NXP的TEA19161/TEA19162/TEA1995的,这个芯片是目前还比较流行的电流模式的LLC,其待机功耗也可以做的比较低,各方面的保护也很齐全。
其实在设计之初就预想到了谐振参数的调整了,LLC电源不是用计算的数据就能做的完美的,综合考虑后,果断采用了串联谐振电感的方式来设计,而不是采用主变压器的漏感来设计;主要从调试方便,分散主变压器的热量,以及减少主变压器的体积等考虑。这样做就避免了调试的时候不断拆解变压器繁琐环节;同时也避免了变压器干扰的问题。最开始调试的时候是没有调整到最佳工作状态(f=fr),帖子里面也有相关讲解,想了解的朋友可以看看楼下详解;后天通过调整变压器匝比,以及微调输入输出电压,完美的解决了这一问题。
该电源调试已经基本完成了,接下来就是再优化一下效率方面,以及配备一个合适的外壳,进行灌胶散热,这样一个模块电源就基本完成了。接下来就是磁性元器件进行打样,进行小批量试产,如果没有什么问题,就准备投放市场。
更多项目详情见链接:http://club.szlcsc.com/article/details_34382_1.html
本项目归立创社区“154600”所有
设计图
未生成预览图,请在编辑器重新保存一次BOM
暂无BOM
克隆工程知识产权声明&复刻说明
本项目为开源硬件项目,其相关的知识产权归创作者所有。创作者在本平台上传该硬件项目仅供平台用户用于学习交流及研究,不包括任何商业性使用,请勿用于商业售卖或其他盈利性的用途;如您认为本项目涉嫌侵犯了您的相关权益,请点击上方“侵权投诉”按钮,我们将按照嘉立创《侵权投诉与申诉规则》进行处理。
请在进行项目复刻时自行验证电路的可行性,并自行辨别该项目是否对您适用。您对复刻项目的任何后果负责,无论何种情况,本平台将不对您在复刻项目时,遇到的任何因开源项目电路设计问题所导致的直接、间接等损害负责。


评论