
基于CW32的2015年全国大学生电子设计竞赛H题
简介
本工程可以实现电流可编程,电压电流可控制,单片机是由武汉芯源半导体研发的M0内核单片机CW32F030C8T6,完美实现2015年全国大学生电子设计竞赛H题。
简介:本工程可以实现电流可编程,电压电流可控制,单片机是由武汉芯源半导体研发的M0内核单片机CW32F030C8T6,完美实现2015年全国大学生电子设计竞赛H题。开源协议
:Public Domain
描述
题目要求

题目分析
1.1题目分析
本题目就是一个输入3-3.6V的boost电路,要求电流可控制,并且可以瞬间关断以及过压警报。全国大学生电子设计竞赛历年都有这种电流可控制的题目,在这里我们最简单的方法是使用LED恒流芯片,当然也可以直接用BOOST芯片,将boost的FB电压反馈引脚通过运放等调理电路接入我们的单片机实现电流可调。但是使用LED恒流芯片的一个优点就是只需要输入一个PWM信号即可,外围电路简单,省了很多工作量。
1.2 系统框架

上图为本系统的主要框架
首先输入的是3到3.6V的电压,但是我们单片机是3.3-5V的一个输入,所以我们需要设计升压辅助电路给单片机供电,同时需要按键以及OLED屏幕知道我们系统当前运行的一个状态,后级我们要设计一个运放放大电路采集电流给单片机,做到一个闭环,再由单片机去控制恒流芯片使得电流稳定。
原理图设计说明
2.1 CW32单片机


CW主控采用CW32F030C8T6最小系统开发板,最高主频64MHz, 64K 字节FLASH,数据保持25年,8K 字节RAM,支持奇偶校验128字节OTP存储器,五通道DMA控制器,完全超越STM32,在航天航空以及国防军事方面有广泛的应用,
性价比超高,同时可以免费申请开发板。2021年是CW成立20周年,也是芯源半导体加速高质量发展的一年,更是实现上市公司从代理分销转型为芯片设计与代理分销并举的双核心战略重大转折的一年。未来,公司将继续稳健前行,在芯片研发领域做专做强,积极响应和落实国家对芯片行业国产替代的伟大战略。
CW32生态社区:
微信公众号搜索:"CW32生态社区"-->点击关注,即可免费申请开发板以及芯片,各位小伙伴们,发挥自己的创造力和想象力,一起加油,助推CW32的发展和开发吧!!!


2.2辅助电源

辅助电源采用MT3608,MT3608是一款效率极高的升压芯片,外围电路简单,输出电压通过分压电阻配置,这里我们要注意输入需要接一个瓷片电容靠近芯片的输入引脚,否则芯片容易上电烧毁。

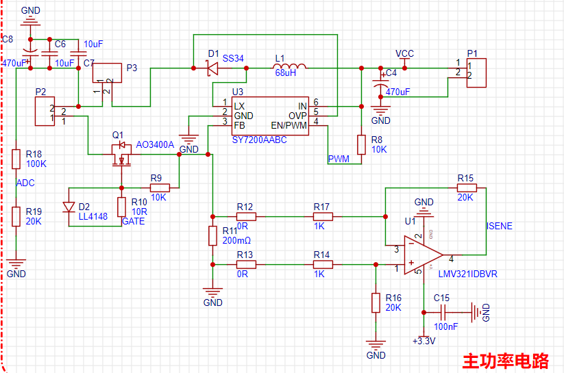
2.3主功率电路

上图为主功率电路,主要为SY7200AABC恒流芯片组成,Q1mos管控制电流通断,P3为接电流表的接口,P2为接输出,通过R18和R19分压采样给单片机电压信号,分压比为20/20+100*OUTPUTVOLTEG,电流信号则是由LMV321组成的差分放大电路放大信号给单片机ADC脚,放大倍数为20倍,电流1A时,R11采样电阻为0.2V,放大20倍为4V。


2.4输入输出电路

输入输出电路由按键以及OLED组成,OLED为IIC通信。
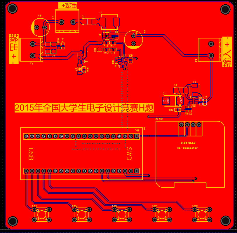
PCB设计说明

PCB正面,在布线的时候我们要把功率线走的够粗,同时采样线要避开高频器件,增加过孔包地,使信号不易受到外届干扰

软件说明
程序重要部分为PWM输出,CW32的性能很强,对于此类PWM占空比可以精确的控制,同时多任务运行完全无压力。
实物展示说明

演示视频
https://www.bilibili.com/video/BV1zV4y1h7fP/?vd_source=2115628cb2ad4920fc2783689dd43b85
由于LED光线较强,为了保护眼睛,我们采用滑动变阻器等效代替LED
其它附件上传
提示:参加活动的作品必须把工程相关的程序附件上传至开源平台或个人的代码存储云端,附件最大支持50M上传(请勿在立创工作区上传,有限制)
设计图
未生成预览图,请在编辑器重新保存一次BOM
暂无BOM
克隆工程工程成员
知识产权声明&复刻说明
本项目为开源硬件项目,其相关的知识产权归创作者所有。创作者在本平台上传该硬件项目仅供平台用户用于学习交流及研究,不包括任何商业性使用,请勿用于商业售卖或其他盈利性的用途;如您认为本项目涉嫌侵犯了您的相关权益,请点击上方“侵权投诉”按钮,我们将按照嘉立创《侵权投诉与申诉规则》进行处理。
请在进行项目复刻时自行验证电路的可行性,并自行辨别该项目是否对您适用。您对复刻项目的任何后果负责,无论何种情况,本平台将不对您在复刻项目时,遇到的任何因开源项目电路设计问题所导致的直接、间接等损害负责。



评论