
2017年K题:单相用电器分析监测装置+630648A
简介
对2017年全国大学生电子设计大赛K题的分析与功能实现,为基础薄弱的同学提供指导
简介:对2017年全国大学生电子设计大赛K题的分析与功能实现,为基础薄弱的同学提供指导开源协议
:GPL 3.0
描述


学习模式下,各单件电器在各种状态下用于识别电器及其工测试并存储作状态的特征参量;
装置在监测模式下的工作电流不大于15mA








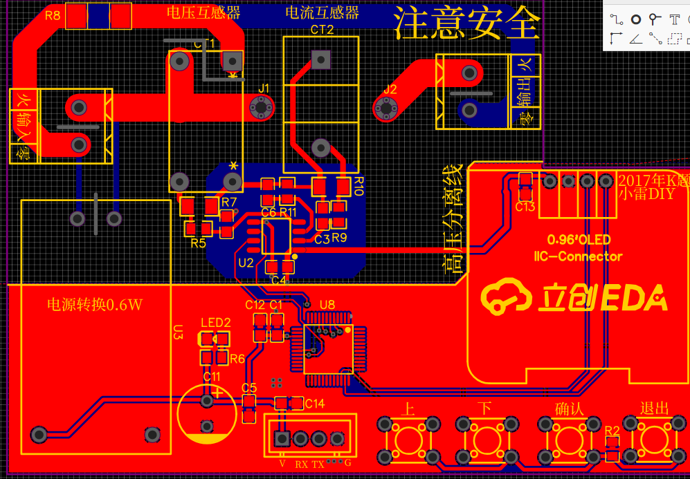
1、主电源电路
2、MCU电路
3、采样电路
1、主电源电路

2、MCU电路

3、采样电路



2、此图中电流互感器输出信号为电流信号,R2 是将电流信号转换成电压信号;
3、电流信号采端最大输入范围是30.9mV,电流互感器输出电流经R2\R3后的压差就小30.9mV;
4、电流型电压互感器,输出最大2mA,变比1000:1000,R8取到限流作用,R8的功率值P=u*u/R;
5、电流互感器,变比1000:1;









#define u8 unsigned char
#define u16 unsigned int
#define u32 unsigned long
u8 Receive_Data[24]; //接收数据缓存,HLW8032每隔100ms发送24字节数据
u16 Data=0; //当前接收到的数据
u8 Receive_Flag=0; //接收数据的状态
u8 SumCheck=0; //校验和
u32 VParam=0; //电压寄存器
u32 VReg=0; //电压参数寄存器
float Cur_Voltage=0; //当前电压值
u32 IParam=0; //电流寄存器
u32 IReg=0; //电流参数寄存器
float Cur_Current=0; //当前电流值
u32 PParam=0; //功率寄存器
u32 PReg=0; //功率参数寄存器
float Cur_WATT=0; //当前功率值
float Cur_VA=0; //当前视在功率
float Cur_PF=0; //当前PF
u8 DUR7=0; //数据更新寄存器第七位, PF 寄存器溢出时,bit7 取反一次
float Acc_electricity=0; //累计电量
u8 Vol_Flag=0;
u8 CUR_Flag=0;
u8 POW_Flag=0;
u8 Err_Flag=0;
u32 PF_Num=0;
u8 StateREGData=0;
static unsigned char Test1[10],Test2[10];
采样到电压电流之后进行显示,输出到OLED屏幕,使用模拟IIC。
按下学习按键之后,自动保存当前的信息到单片机
再按开始监测按钮的时候,程序会自动寻找参数匹配的用电器
由于程序篇幅过长,我将把源程序放在下方附件处




设计图
未生成预览图,请在编辑器重新保存一次BOM
暂无BOM
克隆工程工程成员
知识产权声明&复刻说明
本项目为开源硬件项目,其相关的知识产权归创作者所有。创作者在本平台上传该硬件项目仅供平台用户用于学习交流及研究,不包括任何商业性使用,请勿用于商业售卖或其他盈利性的用途;如您认为本项目涉嫌侵犯了您的相关权益,请点击上方“侵权投诉”按钮,我们将按照嘉立创《侵权投诉与申诉规则》进行处理。
请在进行项目复刻时自行验证电路的可行性,并自行辨别该项目是否对您适用。您对复刻项目的任何后果负责,无论何种情况,本平台将不对您在复刻项目时,遇到的任何因开源项目电路设计问题所导致的直接、间接等损害负责。



评论