
【课程设计】集成功率放大电路测试板
简介
基于TDA2030的集成功率放大电路的测试板,适合高校模拟电路学习的开发板
简介:基于TDA2030的集成功率放大电路的测试板,适合高校模拟电路学习的开发板开源协议
:GPL 3.0
描述
目录
1.1前言
1.2硬件设计分析
1.3实物展示
1.1前言
各位电子爱好者,本次我带来的是一个基于TDA2030的集成功率放大电路测试板,可以用做供放以及功率放大,是各高校模拟电路学习中提升学生动手能力,以及电路分析能力的一块非常合适的开发板。元件成本低,接线方便,电路简单明了。
1.2硬件
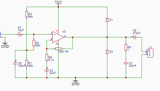
主硬件采用的是TDA2030芯片

TDA 2030 是一块性能十分优良的功率放大集成电路,其主要特点是上升速率高、瞬态互调失真小,在目前流行的数十种功率放大集成电路中,规定瞬态互调失真指标的仅有包括TDA 2030 在内的几种。我们知道,瞬态互调失真是决定放大器品质的重要因素,该集成功放的一个重要优点。
TDA2030 集成电路的另一特点是输出功率大,而保护性能以较完善。根据掌握的资料,在各国生产的单片集成电路中,输出功率最大的不过20W,而TDA 2030的输出功率却能达18W,若使用两块电路组成BTL电路,输出功率可增至35W。另一方面,大功率集成块由于所用电源电压高、输出电流大,在使用中稍有不慎往往致使损坏。然而在TDA 2030集成电路中,设计了较为完善的保护电路,一旦输出电流过大或管壳过热,集成块能自动地减流或截止,使自己得到保护(当然这保护是有条件的,我们决不能因为有保护功能而不适当地进行使用)。
TDA2030 集成电路的第三个特点是外围电路简单,使用方便。在现有的各种功率集成电路中,它的管脚属于最少的一类,总共才5端,外型如同塑封大功率管,这就给使用带来不少方便。
TDA2030 在电源电压±14V,负载电阻为4Ω时输出14瓦功率(失真度≤0.5%);在电源电压 ±16V,负载电阻为4Ω时输出18瓦功率(失真度≤0.5%)。该电路由于价廉质优,使用方便,并正在越来越广泛地应用于各种款式收录机和高保真立体声设备中。该电路可供低频课程设计选用。
输出功率:10 ~ 20W(额定功率);
频率响应:20Hz ~ 100kHz(≤3dB)
谐波失真:≤1% (10W,30Hz~20kHz);
输出阻抗:≤0.16Ω;
输入灵敏度:600mV(1000Hz,额定输出时)
实物展示



设计图
未生成预览图,请在编辑器重新保存一次BOM
暂无BOM
克隆工程工程成员
知识产权声明&复刻说明
本项目为开源硬件项目,其相关的知识产权归创作者所有。创作者在本平台上传该硬件项目仅供平台用户用于学习交流及研究,不包括任何商业性使用,请勿用于商业售卖或其他盈利性的用途;如您认为本项目涉嫌侵犯了您的相关权益,请点击上方“侵权投诉”按钮,我们将按照嘉立创《侵权投诉与申诉规则》进行处理。
请在进行项目复刻时自行验证电路的可行性,并自行辨别该项目是否对您适用。您对复刻项目的任何后果负责,无论何种情况,本平台将不对您在复刻项目时,遇到的任何因开源项目电路设计问题所导致的直接、间接等损害负责。


评论