
基于ESP32的RFID门禁ID卡设计
简介
利用ESP32的Wi-Fi功能实现远程管理和数据传输,使用ESP32读取RFID卡的ID,并通过其网络功能将数据发送到服务器或云端进行验证。若验证成功OLED屏幕会显示其ID号并打印ID卡客户端字样。
简介:利用ESP32的Wi-Fi功能实现远程管理和数据传输,使用ESP32读取RFID卡的ID,并通过其网络功能将数据发送到服务器或云端进行验证。若验证成功OLED屏幕会显示其ID号并打印ID卡客户端字样。开源协议
:GPL 3.0
描述
基于ESP32的RFID门禁ID卡设计
背景介绍
在国内,随着物联网技术的快速发展,RFID技术在门禁系统中的应用也越来越广泛。基于ESP32的RFID门禁ID卡设计,凭借其低成本、高性能和灵活性,逐渐成为研究的热点。许多企业和研究机构都在探索如何将ESP32与RFID技术相结合,开发出更加智能、高效、安全的门禁系统。在硬件设计上,国内的研究者主要关注于如何优化ESP32与RFID读写器的接口电路,提高数据传输的稳定性和效率。同时,也在探索如何降低整个系统的功耗,以延长电池的使用寿命。在软件方面,研究者们则注重于开发易于使用、功能丰富的门禁管理软件,方便用户进行门禁权限的设置和管理。
在国外,RFID门禁系统的发展已经相对成熟,基于ESP32的RFID门禁ID卡设计也取得了不少成果。一些国际知名的科技公司,如IBM、微软等,都在积极推动RFID技术的应用,并在门禁系统领域进行了大量的研究和开发工作。国外的研究者们不仅关注于硬件和软件的设计,还非常注重系统的安全性和稳定性。他们通过引入先进的加密算法和身份验证技术,确保门禁系统的数据不被非法访问和篡改。同时,也在不断优化系统的用户体验,使门禁系统的操作更加简便、快捷。
硬件电路原理图设计
ESP32主控电路

在ESP32的RFID门禁ID卡设计中,ESP32主控电路发挥着至关重要的作用。具体来说,它的主要作用可以概括为以下几个方面:核心处理与控制,ESP32作为整个系统的核心处理器,负责接收来自RFID读写器的数据,进行必要的处理和分析,然后根据处理结果控制门禁系统的开关状态。它就像门禁系统的“大脑”,指挥着整个系统的运行。通信桥梁,ESP32支持多种通信协议,如Wi-Fi、蓝牙等,这使得它可以轻松实现与其他设备或系统的数据交换。在RFID门禁ID卡设计中,ESP32可以通过Wi-Fi连接到网络,实现远程监控和管理;同时,它也可以通过串口、SPI等接口与RFID读写器进行通信,确保数据的准确传输。数据处理与存储,ESP32拥有强大的数据处理能力,可以对RFID卡读取的数据进行快速处理和分析。此外,它还具备一定的存储空间,可以存储一些必要的配置信息、用户数据等,以便在需要时进行调用和验证。安全与稳定性,在门禁系统中,安全性和稳定性是至关重要的。ESP32主控电路通过引入先进的加密算法和安全协议,确保数据传输和存储的安全性;同时,其稳定的硬件设计和优化的软件算法也保证了门禁系统的稳定运行。
综上所述,ESP32主控电路在ESP32的RFID门禁ID卡设计中发挥着核心处理与控制、通信桥梁、数据处理与存储以及确保安全与稳定性的重要作用。它是整个门禁系统的核心和灵魂,为门禁系统的智能化、高效化和安全化提供了强有力的支持。
IP5305充电宝电源电路
ESP32的RFID门禁ID卡设计中使用了类似IP5305的充电宝电源电路,它主要发挥的作用是供电保障、电池管理和提高系统稳定性。

DC 供电保障,IP5305电源电路为ESP32及RFID模块提供稳定可靠的电源供应。在门禁ID卡需要长时间待机或在没有外部电源的情况下工作时,这一点尤为重要。电池管理:IP5305可能还具备电池管理功能,如电池电量检测、充电保护、放电保护等。这些功能有助于确保电池的安全使用,延长电池寿命,并防止因电池过充或过放而损坏门禁ID卡。提高系统稳定性:稳定的电源供应对于任何电子设备都至关重要。在RFID门禁ID卡设计中,如果电源供应不稳定,可能会导致RFID读写失败、ESP32处理器工作异常等问题。因此,IP5305电源电路的稳定供电有助于提高整个系统的稳定性和可靠性。
16PIN的Type-C电路

在ESP32的RFID门禁ID卡设计中,如果涉及到16PIN的Type-C电路,那么它主要发挥的作用可能是以下几个方面:供电与数据传输:Type-C接口是一种现代化的连接接口,它不仅支持正反插拔的便捷性,还具备强大的数据传输和供电能力。在ESP32的RFID门禁ID卡设计中,Type-C接口可以用来为设备提供稳定的电源输入,同时也可以作为数据传输的通道,实现ESP32与上位机或其他设备之间的数据交换。扩展功能:由于Type-C接口具有多个引脚,因此可以支持多种功能的扩展。在RFID门禁ID卡设计中,这些引脚可以用来连接外部设备,如额外的传感器、显示屏或者其他通信模块等,从而扩展门禁系统的功能。提高兼容性:随着Type-C接口的普及,越来越多的设备开始采用这种接口。在ESP32的RFID门禁ID卡设计中使用Type-C接口,可以提高门禁系统与其他设备的兼容性,方便用户进行连接和使用。支持快充:部分Type-C接口还支持快充功能,这意味着在ESP32的RFID门禁ID卡设计中,如果设备内置了电池并需要通过Type-C接口进行充电,那么用户可以享受到更快的充电速度,提高设备的使用效率。
USB转TTL的CH340C电路
首先,我们要明白USB转TTL的CH340C电路主要实现的是什么功能。这个电路模块主要是将USB接口的信号转换为TTL电平的信号,以便与微控制器(如ESP32)进行通信。在ESP32的RFID门禁ID卡设计中,这样的电路模块扮演着非常重要的角色。

具体来说,USB转TTL的CH340C电路在ESP32的RFID门禁ID卡设计中发挥的主要作用包括:通信桥梁,ESP32通常需要通过某种方式与计算机或其他设备进行通信,以便接收指令、发送数据或进行调试。而计算机上的标准接口大多是USB接口,但ESP32的通信接口则是TTL电平的串口。这时,USB转TTL的CH340C电路就起到了桥梁的作用,它能够将计算机发出的USB信号转换为ESP32能够理解的TTL电平信号,同时也能够将ESP32发出的TTL电平信号转换为计算机能够识别的USB信号。调试辅助,在门禁ID卡的开发过程中,经常需要进行调试以确保各项功能正常。通过USB转TTL的CH340C电路,开发者可以使用串口调试助手等工具,方便地通过计算机对ESP32进行调试,查看程序的运行状态、接收和发送数据等。扩展性,在某些应用场景中,门禁ID卡可能需要与其他设备或系统进行通信。USB转TTL的CH340C电路提供了灵活的接口扩展能力,可以通过串口与其他支持TTL电平通信的设备进行连接和数据交换。兼容性与稳定性,CH340C芯片作为该电路的核心组件,具有较高的兼容性和稳定性。它支持多种操作系统和编程环境,使得开发者可以更加灵活地进行开发和调试。同时,其内置的晶振和完善的保护机制也确保了数据传输的准确性和系统的稳定性。
综上所述,USB转TTL的CH340C电路在ESP32的RFID门禁ID卡设计中发挥着至关重要的作用,它是实现计算机与ESP32之间通信的关键桥梁,同时也为门禁ID卡的开发和调试提供了极大的便利。
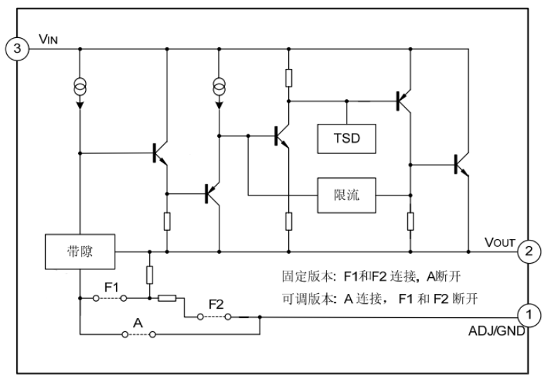
AMS117的LDO降压电路

AMS117是一种低压差线性稳压器(LDO),用于提供稳定的电压输出。它的工作原理图如下:

AMS117的输入端连接到电源输入端,它能够接受来自电源的较高电压,通常在3V到12V之间。这个输入电压可以有一定的波动和噪声。AMS117内部有一个参考电压源(通常为1.2V),这是它用来比较和稳定输出电压的基准。这个参考电压源对于保证输出电压的稳定性至关重要。
电压调节器:在输入电压稳定的情况下,AMS117通过内部的电压调节器电路(通常是基于电流源和电流镜的设计)控制输出电压。输出电压的大小由AMS117的型号决定,例如AMS117-3.3表示输出电压为3.3V。
反馈回路:在输出端设置一个电压分压器或者一个电阻网络,将一部分输出电压反馈到AMS117的反馈引脚。AMS117通过比较反馈电压(通过参考电压源提供的1.2V进行比较)和内部参考电压来调节其输出。
稳定输出:AMS117根据反馈电压调整其内部的电流源,以保持输出电压恒定。它能够处理输入电压的变化,并在输出电流变化时尽可能地保持稳定。保护功能:AMS117通常具有热关断保护和短路保护功能,以防止因过载或者过热而损坏。这些保护功能增加了其在实际应用中的可靠性和安全性。总体来说,AMS117通过内部反馈机制和稳压电路,从较高的输入电压产生一个稳定的、较低的输出电压,以供电子设备稳定运行。
自动下载电路

通过特定的启动模式(如下载模式)和下载工具(如ESP-IDF、Arduino IDE等),开发者可以很方便地将编译好的代码下载到ESP32开发板上,而无需手动进行复杂的设置。
如果我们将“一键自动下载电路”理解为在开发阶段用于简化代码下载过程的硬件或软件辅助工具,那么它在ESP32的RFID门禁ID卡设计中的潜在作用可能包括:提高开发效率,通过简化代码下载过程,开发者可以更快地将新编写的固件或更新后的代码部署到ESP32开发板上,从而加速门禁ID卡的开发和调试进程。减少错误,自动下载功能可以减少手动设置和配置过程中可能出现的错误,提高代码下载的成功率和准确性。便于集成,在门禁ID卡的设计和开发过程中,如果需要将ESP32与其他模块或系统进行集成,一键自动下载电路可以帮助开发者更快速地完成集成测试,验证各个模块之间的通信和协作是否正常。
然而,需要注意的是,这些作用主要是针对ESP32的开发和调试阶段而言的,在门禁ID卡的最终产品中,这些功能通常会被集成到更复杂的系统中,并且可能不再需要单独的下载电路来实现。另外,虽然ESP32支持多种启动模式和下载方式,但“一键自动下载电路”并不是ESP32或RFID门禁ID卡设计的标准组成部分。在实际应用中,开发者需要根据具体需求和开发环境来选择合适的下载工具和方法。综上所述,如果我们将“一键自动下载电路”理解为在ESP32开发阶段用于简化代码下载过程的工具或机制,那么它在RFID门禁ID卡设计中的潜在作用主要是提高开发效率、减少错误和便于集成。但在门禁ID卡的最终产品中,这些功能可能会被集成到更复杂的系统中,并且可能不再需要单独的下载电路来实现。
RFID模块电路


在ESP32的RFID门禁ID卡设计中,RFID模块发挥着至关重要的作用。RFID(无线射频识别)模块的主要功能是通过无线电波与RFID标签(也称为RFID卡)进行通信,从而实现对门禁系统的控制和管理。以下是RFID模块在ESP32的RFID门禁ID卡设计中发挥的主要作用:身份验证:RFID模块能够读取RFID标签内存储的唯一标识符(ID),这个ID是门禁系统识别用户身份的关键。当用户将RFID卡靠近门禁系统的RFID读卡器时,RFID模块会激活RFID卡并读取其ID,然后将这个ID发送给ESP32微控制器进行处理。权限验证:ESP32微控制器接收到RFID模块发送的ID后,会将其与存储在系统中的合法用户ID列表进行比对。如果匹配成功,说明用户具有进入该区域的权限,ESP32会进一步控制门禁系统的电子锁打开;如果匹配失败,则会拒绝访问,并可能通过蜂鸣器或其他方式发出警告。无接触式识别:RFID技术的一个显著优点是无需建立机械或光学接触即可进行识别。这使得门禁系统的使用更加便捷和高效,用户只需将RFID卡靠近门禁系统即可,无需刷卡或输入密码等繁琐操作。增强安全性:RFID门禁系统可以通过加密通信和多重验证机制来增强安全性。例如,RFID模块和ESP32微控制器之间可以采用加密通信协议,确保传输的数据不被截获或篡改。同时,门禁系统还可以结合其他身份验证方式(如指纹识别、面部识别等)来提高安全性。扩展功能:RFID模块与ESP32微控制器的结合使得门禁系统具有更强的扩展性。例如,可以通过ESP32的Wi-Fi功能将门禁系统与云端服务器连接,实现远程监控和管理;还可以添加传感器和执行器等设备,进一步扩展门禁系统的功能和应用场景。
OLED电路

OLED屏幕可以在门禁系统的终端或控制器中发挥重要作用。以下是OLED屏幕在ESP32的RFID门禁系统中可能发挥的主要作用:信息显示:OLED屏幕可以实时显示门禁系统的状态信息,如用户验证成功或失败的消息、当前时间、日期、欢迎信息等。这样,用户和管理人员可以直观地了解门禁系统的运行情况。用户交互:通过OLED屏幕,门禁系统可以提供更丰富的用户交互体验。例如,在用户刷卡时,屏幕可以显示用户的姓名、照片或权限等级等信息,以确认用户的身份。此外,屏幕还可以显示操作提示或错误代码,帮助用户解决问题。增强安全性:OLED屏幕可以通过显示动态验证码、一次性密码或其他安全信息来增强门禁系统的安全性。例如,在用户刷卡后,系统可以生成一个一次性密码并通过OLED屏幕显示给用户,用户需要输入该密码才能完成开门操作。系统配置与调试:在门禁系统的开发和调试阶段,OLED屏幕可以作为系统配置和调试的辅助工具。开发人员可以通过屏幕查看系统的运行状态、调试信息或错误日志等,以便快速定位和解决问题。美化界面:OLED屏幕具有高对比度、广视角和低功耗等优点,可以呈现更加清晰、鲜艳和生动的图像和文字。因此,在设计门禁系统的用户界面时,可以利用OLED屏幕的些特性来创建更加美观和易于使用的界面。需要注意的是,虽然OLED屏幕在ESP32的RFID门禁系统中具有多种潜在的应用价值,但在实际应用中需要根据具体需求和场景来选择合适的显示方案。例如,在一些低成本或低功耗的应用场景中,可能会选择使用更简单的LED指示灯或LCD显示屏来替代OLED屏幕。
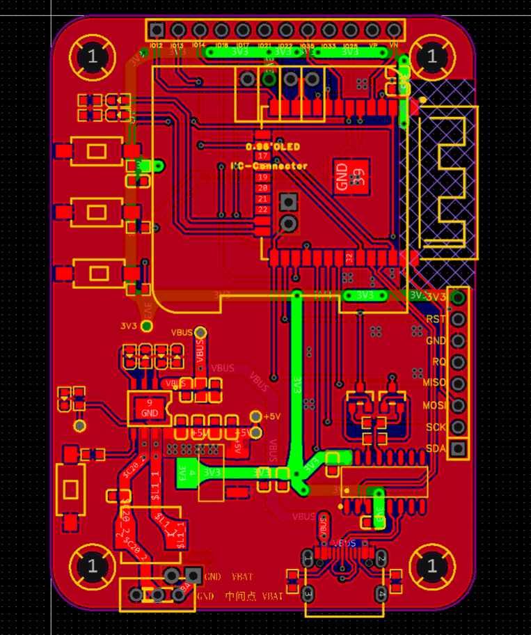
PCB图片展示

3D图片展示

实物展示


设计图
未生成预览图,请在编辑器重新保存一次BOM
暂无BOM
克隆工程工程成员
知识产权声明&复刻说明
本项目为开源硬件项目,其相关的知识产权归创作者所有。创作者在本平台上传该硬件项目仅供平台用户用于学习交流及研究,不包括任何商业性使用,请勿用于商业售卖或其他盈利性的用途;如您认为本项目涉嫌侵犯了您的相关权益,请点击上方“侵权投诉”按钮,我们将按照嘉立创《侵权投诉与申诉规则》进行处理。
请在进行项目复刻时自行验证电路的可行性,并自行辨别该项目是否对您适用。您对复刻项目的任何后果负责,无论何种情况,本平台将不对您在复刻项目时,遇到的任何因开源项目电路设计问题所导致的直接、间接等损害负责。


评论