【湖南工业职业技术学院】电阻测量仪+雷超林
简介
基于51单片机的自动电阻测量
简介:基于51单片机的自动电阻测量开源协议
:GPL 3.0
描述
一、方案论证与选择
电阻测量一般采用恒流法或分压法。
1、恒流法
恒流法电阻测量原理,该方案采用恒流源对被测电阻供电,通过测量被测电阻两端电压即可换算出被测电阻的阻值。其转换公式为:
Rx=Vx/I
式中 V=被测电阻两端电压;
I=恒流源输出电流。
这种测试方法主要有两方面缺陷:
(1)计算得到的阻值与恒流源输出电流相关,恒流源输出电流值的误差直接影响测量结果。
(2)由于A/D转换器的输人范围有限,为了提高测量精度,测量低阻时应选择输出电流大的恒流源,而测量高阻时应选择电流小的恒流源,由于量程变化大,这种可变的恒流源制作难度大,精度难以保证。
2.分压法
分压法电阻测量原理的示意图如图1所示,该方案将被测电阻与基准电阻串联,在其两端施加电压,通过测量被测电阻两端电压,即可换算出被测电阻的阻值,设玻测电阻和基准电阻上的电压分别为V、V。, 根据分压关系可得被测电阻的阻值为:
Rx=(Vx/Vo)/R
分压电路简单可以实现宽范围电阻的测量。

图1
二、系统总体设计与参数计算
仪器系统的组成系统组成框图如图3所示,由电阻测量电路、A/D转换器、单片机系统、步进电机驱动等部分组成,其中电阻测量电路是仪器最关键的部分。
单片机通过控制继电器进行换挡操作,并通过控制A/D转换器采集分压测量电路电压,完成电用测量功能。单片机通过控制步进电机,并配合电阻测量,完成电位器阻值的自动测量功能。
分压法量程确定
根据分压法公式,采用下端电阻测量,上端为标称电阻1K欧姆电阻,实际电阻997欧姆。
基准电压为AMS1117芯片,标称输出电压3.3V,实测电压3.278V。
基准电阻为1K电阻的实验结果:
|
标称值 |
470R |
1.5K |
8K |
|
实际电压 |
1.054V |
1.967V |
2.919V |
|
计算电压 |
1.046V |
1.966V |
2.919V |
|
实际电阻:欧姆 |
473.3 |
1480 |
8040 |
|
计算电阻:欧姆 |
473 |
1500 |
8025 |
根据以上实验结果,确定基准电阻为1K。测量范围500欧姆到10K欧姆。
500欧姆以下采用恒流法测试结果:
|
电流:毫安 |
1 |
5 |
10 |
|
电阻:欧姆 |
100 |
100 |
100 |
|
电阻上电压 |
0.103V |
0.501V |
1.021V |
|
误差: |
0.3% |
0.1% |
0.4% |
根据以上实验结果,确定电流为5mA。范围0-3.3V即电阻范围0-660欧姆。
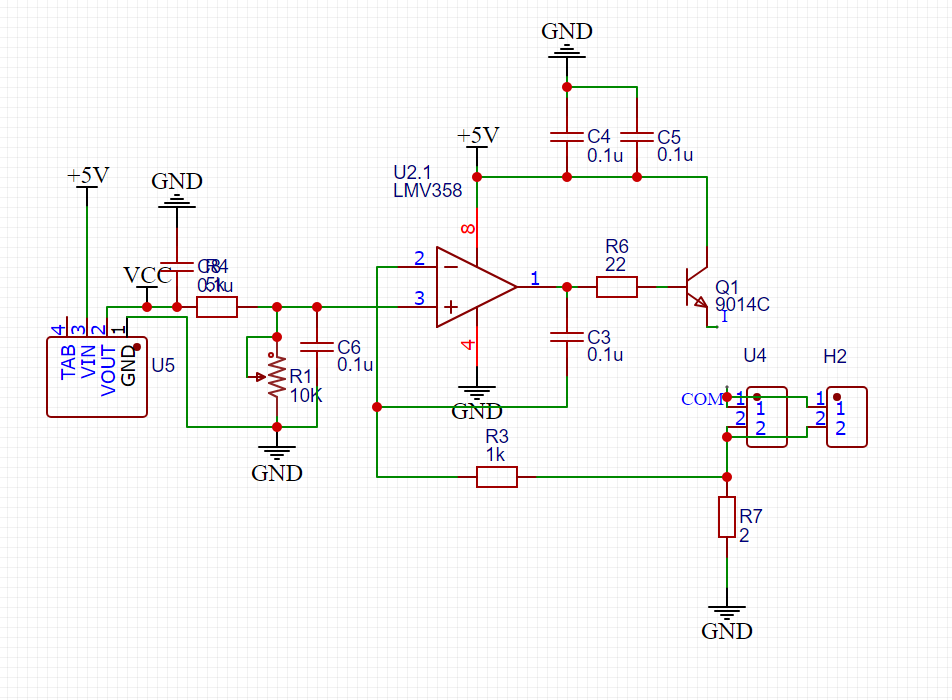
三、电路设计
1.恒流电路

R1为定位器,调节电流的大小。
2. 分压电路
继电器常闭端接1K电阻,VCC为3.3V供电。
3.电阻电压采样电路

采集电路为16位ADS8320外加电压跟随器
三、软件设计部分
软件部分为一个主程序块,附带三个子程序。基础部分,发挥部分各采用了不同的程序流程。主程序流程图每次复位都会运行。
以下为主流程图

1.电阻测量模式流程图
该功能程序的主要功能是通过对相应继电器操作,实现测量量程的自动切换。首先仪器置于中间档位对待测电阻进行粗略测量,根据粗测值进行通道切换,再进行精确测量,其流程如图6所示。
图6
2.电阻自动筛选模式流程图
该功能的作用是进行电阻筛选。首先通过键盘输入的筛选阻值和允许误差,计算出合格电阻阻值范围;然后通过调用电阻测量模块,测量对被测电阻阻值进行测量;最后将测量电阻与用户键盘输入阻值及误差范围进行比较判断,将判断结果进行实时显示及语音播报。
其流程图如图7所示。


3. 定位器自动扫描模式流程图
扫描程序主要是通过步进电机驱动定位器,然后在OLED液晶屏幕上实时显示出定位器阻值角度变化的曲线,采用打点法。

设计图
未生成预览图,请在编辑器重新保存一次BOM
暂无BOM
克隆工程知识产权声明&复刻说明
本项目为开源硬件项目,其相关的知识产权归创作者所有。创作者在本平台上传该硬件项目仅供平台用户用于学习交流及研究,不包括任何商业性使用,请勿用于商业售卖或其他盈利性的用途;如您认为本项目涉嫌侵犯了您的相关权益,请点击上方“侵权投诉”按钮,我们将按照嘉立创《侵权投诉与申诉规则》进行处理。
请在进行项目复刻时自行验证电路的可行性,并自行辨别该项目是否对您适用。您对复刻项目的任何后果负责,无论何种情况,本平台将不对您在复刻项目时,遇到的任何因开源项目电路设计问题所导致的直接、间接等损害负责。


评论