
Hot-Cam融合热成像
简介
基于双光融合的低成本方案
简介:基于双光融合的低成本方案开源协议
:MIT License
描述
🌡️ 智能热成像相机系统 - 项目介绍
项目名称: Hot-Cam (热成像相机)
硬件平台: ESP32-S3R8
开发框架: ESP-IDF / OpenCV
UI框架: LVGL 8
开发语言: C/C++
📋 项目概览
Hot-Cam 是一个高度集成的嵌入式热成像系统,结合了红外热成像传感器和标准可见光相机,提供实时双模态影像采集和分析,同时可以将拍摄数据存储在USB模拟U盘中查看。该系统集成了能源监测、触摸交互、以及高性能图像处理能力,适用于工业诊断、能源效率检查、温度异常检测等多个应用领域。
🎯 实测对比(开启融合、纯热成像+插值、160*120热成像)
1.充电器



2.屏,笔记本



3.手机



🎯 核心功能
1. 🔥 红外热成像模块 (MLX90640)
- 传感器: Melexis MLX90640 32×24 像素红外热成像阵列
- 分辨率: (32×24)
- 帧率: 8Hz (可配置)
- 测温范围: -40°C 至 +300°C
- 精度: ±5°C
- 温度数据处理:
- 实时温度计算 (MLX90640 API)
- 双线性插值上采样至 320×240 分辨率
- Jet 彩色色系映射 (蓝→绿→黄→红)
- 最高/最低温度实时追踪
- 热点标记显示
关键特性:
2. 📷 可见光相机模块 (OV2640)
- 传感器: OmniVision OV2640
- 分辨率: QVGA (320×240) @ JPEG 格式
- 帧率: 可配置 (默认 20-33 FPS)
- 输出格式: JPEG (质量级别 1-100)
- 特点:
- 实时 JPEG 编码
- 可见光细节补充
- 与 IR 图像可切换显示
🛡️ 性能优化与修复
- ✅ 定点数运算 (8 位固定点) 加快插值
- ✅ 颜色查找表 (LUT) 预计算
- ✅ 定时器复用减少开销
- ✅ 双线性插值优化 (每行缓存系数)
- ✅ 低功耗设计,睡眠时切断大部分外设供电
- mlx的驱动用最新i2c驱动重写了,idf5.5以及之后版本要彻底移除旧的了
- 用了乐鑫最新的闭源JPEG解码库,性能挺不错,纯视觉 320*240随便写都有30fps
- 简易融合模式直接使用画面叠加+偏移融合,可以到8-10fps
- 融合模式启用了移植的opencv,开启后略卡约0.3-3fps,IR帧率会锁定1hz(取决于画面复杂度)
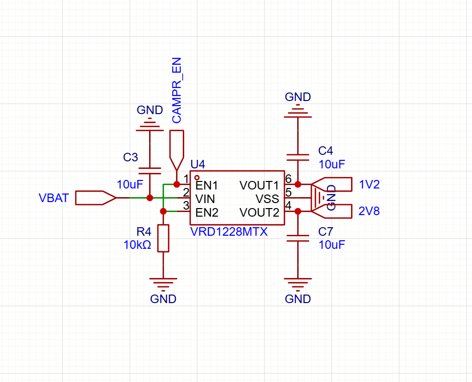
硬件:

MCU:ESP32-S3R8,强制需要R8,有用到PSRAM

MLX90640,静态功耗极高,使用时才上电

cam 模拟/核心供电,和mlx共用一路控制信号

针对布局优化的CAM IO配置

锂电池充电
结构:
fuison设计,fdm打印

PS:几年前写的代码了,写的很乱,最近才翻出来用改了改,总算修好内存容易漏的bug,建议将就着用![]()
PSS:代码不开了,仅释放演示版固件,仅包含 成像+简易融合双模式、低功耗睡眠(长按中间键休眠,右侧按钮唤醒),烧录偏移0x0 确保flash为32MB

设计图
未生成预览图,请在编辑器重新保存一次BOM
暂无BOM
克隆工程工程成员
知识产权声明&复刻说明
本项目为开源硬件项目,其相关的知识产权归创作者所有。创作者在本平台上传该硬件项目仅供平台用户用于学习交流及研究,不包括任何商业性使用,请勿用于商业售卖或其他盈利性的用途;如您认为本项目涉嫌侵犯了您的相关权益,请点击上方“侵权投诉”按钮,我们将按照嘉立创《侵权投诉与申诉规则》进行处理。
请在进行项目复刻时自行验证电路的可行性,并自行辨别该项目是否对您适用。您对复刻项目的任何后果负责,无论何种情况,本平台将不对您在复刻项目时,遇到的任何因开源项目电路设计问题所导致的直接、间接等损害负责。


评论