
有源有线话筒(内置放大器)
简介
基于TLV6741方案低成本有线话筒,内置功率放大与滤波 Life is short, simple is best, let's say bye to transistor amplifiers!
简介:基于TLV6741方案低成本有线话筒,内置功率放大与滤波 Life is short, simple is best, let's say bye to transistor amplifiers!开源协议
:MIT License
描述
项目概述
这是一款具有内置电源的声音输入设备(麦克风),设计使用运算放大器放大动圈式声音传感器的输入产生输出.在人声接收方面,该麦克风放大器较传统(外接电源,三极管放大)电路有着显著的优势,电池的电压十分稳定,无任何纹波(<10uVrms,换算成功率大小<-100dB).使用时也不需要额外的屏蔽与EMI.
成品特性
1电路简洁
.PCB单运放设计, 避免引进噪声, 低底噪, 输出高SNR, 防啸叫.
超微体积,2代PCB可以直接塞进电容式麦克风传感器底部,方便添加其他功能.
2.宽输入电压
方便改造各种锂电池,钠离子电池与干电池供电.
支持单节18650/21700直接驱动,可以支持从充满到放完无运行影响.
支持USB电源输入,可以改造USB声卡.
3.方便改造各种输出
默认3.5mm输出支持大多数声卡.
可直接改造成卡侬头(XLR)输出.
可改造或转接麦克风专用线缆.
可自行加装CODEC制作USB麦克风.
可以连接采样DAC采集振动信号
4.超强兼容性
外形兼容大部分话筒模具,简单改造即可拯救报废话筒.
支持单面板模式生产方便量产降低成本.
自带20~20kHz滤波兼容市面上绝大多数动圈咪头/咪芯
5.超强温度稳定性
正常-40~80℃能正常工作*,无惧严寒酷暑
工作温度:-40~+120℃, 可以应用于工业场景(元件须做小的改动), 非常适合科研工作中, 对小振动的检测仪器(搭配振动喇叭采集振动).
*环境温度>40℃请使用外接电源供电,此时电源输入端建议额外并联适当大小电容,为了更好的在宽温度范围还原输入信号,R3,R6建议采用低温漂电阻(建议100ppm以下)

电路原理
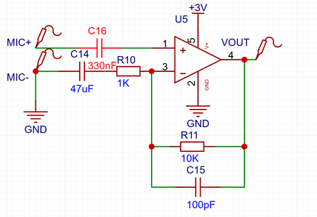
动圈式麦克风可以将声音信号转换成电压信号,灵敏度是衡量这一转换性能的指标,通常转换后的电压都极小,故需要放大器进行放大,对于大多数需要对音频小信号进行放大的场合,带通滤波器+运放构成的放大电路足以出色地完成所有功能,由基础放大功能可以想到下图的电路: (下图信号电平放大倍数k = R11/R10 = 10, 换算成音频分贝数: Gain = 20 * lg(k) = 20dB)

该电路通过负反馈实现了精确的电压放大,但有一些缺点需要改进:
1.该电路没有任何滤波, 可能会放大高频噪声产生自激振荡.
2.该电路会出现MIC+点电势低于GND电势, 此时VOUT只能输出0V, 波形有损失.
3.MIC+电势不在运放的最佳工作范围-(1/2 * VCC) 附近, 这会引入共模电压带来的失真*.
*这里共模电压指 (1/2 * VCC – “‘MIC-’的电压”)
基于上述问题,需要:
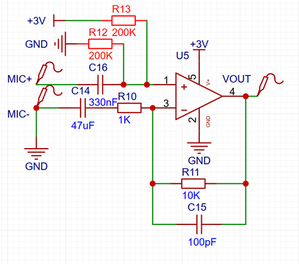
1. 添加带通滤波器
2. 引入1/2VCC点或负电压电源
对于1的需要, 需要添加高通滤波与低通滤波,只保留20~20kHz信号
先加入高通滤波电容, 直接串联在输入电路中:

添加低通滤波电容, 在反馈电阻上并联:

对于2的需要, 这里先在MIC+与运放输入比较正极间添加一个耦合电容:

再加入由合适大小电阻组成的分压电路,使运放输入端电压维持在1/2 * VCC左右,这样就可以记录全波信号了.

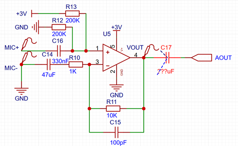
如果输出端并非直联ADC, 考虑到大部分接收设备需要隔离直流分量, 故添加输出电容隔离直流, 注意这里电容不能过小(<100nF), 以能保证人声传递为准,可以根据需求定制.

器件选择
这里选用价格相对实惠的TLV2471,采用单端输入输出的方式放大信号,追求极致成本的可以采用LMV321直接替代TLV2471,其他元件均不做变化,成品电路性能几乎一样,只是SNR会有所降低.
电阻这里选用的是普通温漂(500ppm/℃)1%精度电阻, 适用于大部分室内场合,若需要更高温度适用范围,请按照成品特性的说明操作.
PCB布局与走线
整个电路布局紧凑,这能有效减少PCB受到外来噪声的干扰, 因此一般情况下, 没有必要为PCB做额外的屏蔽, 但是为了兼容单面板布局,PCB在顶层并未添加额外的过孔作为回流路径, 若使用双层PCB生产, 建议删除顶层的GND铺铜.在每个元件连接GND的引脚旁加上若干接地过孔再连接GND网络,可以最大限度减少由回流带来的不良影响.
输出设计与采集
1.3.5mm输出
电路输出为单端平衡输出,最简单的方案是连接3.5mm耳机线到声音采集设备,这时只需使用公对公3.5mm耳机线连接放大板与外设.
2.XLR平衡输出
电路可以配置成XLR平衡输出,这需要焊接平衡线缆,在焊接之前,需要找到对应线的定义,为了减小噪声,其中以下几点需要注意:
1.使用XLR输出时, 禁止开启录制设备的+48V幻象电源.
2.XLR cold(冷端, 信号-) 连接PCB “GND”, hot(热端, 信号+) 连接PCB信号输出端,如果话筒是金属外壳,建议将”shield”(外壳) 连接外壳, 否则shield 不连接, 不按照上述方法操作会导致出现50Hz干扰.
3.使用XLR时, 请确保接收设备外壳有良好的接地, 特别是当麦克风为金属外壳时, 漏电事故可能引发严重后果.
3. TS(二芯录音插头)与RCA(莲花插头) (非差分接线)
仅将屏蔽连接到PCB ”GND”, 信号连接到PCB信号输出, 话筒外壳不做任何连接.
4.光纤, 无线电或其他信号调制
集成其他电路需要对应的调制器与解调器, 这里可以在话筒中集成USB ADC 芯片,制作USB话筒,也可以在话筒中集成SPDIF解码器与同轴接口或音频光纤,制作数字音频话筒,注意附加的功能可能会显著增加电源消耗.
设计图
未生成预览图,请在编辑器重新保存一次BOM
暂无BOM
克隆工程知识产权声明&复刻说明
本项目为开源硬件项目,其相关的知识产权归创作者所有。创作者在本平台上传该硬件项目仅供平台用户用于学习交流及研究,不包括任何商业性使用,请勿用于商业售卖或其他盈利性的用途;如您认为本项目涉嫌侵犯了您的相关权益,请点击上方“侵权投诉”按钮,我们将按照嘉立创《侵权投诉与申诉规则》进行处理。
请在进行项目复刻时自行验证电路的可行性,并自行辨别该项目是否对您适用。您对复刻项目的任何后果负责,无论何种情况,本平台将不对您在复刻项目时,遇到的任何因开源项目电路设计问题所导致的直接、间接等损害负责。


评论