
开源协议
:Public Domain
(未经作者授权,禁止转载)描述
一、电路原理
数字示波器是一种用于显示电信号波形的仪器,主要由模拟前端处理电路、单片机电路、电源电路、控制电路、触发电路、校准电路等电路组成。一个优秀的数字示波器设计及工作原理非常复杂,其中还包括了许多细节和技术内容,各个电路相互配合,使得数字示波器能够准确地获取、存储和显示输入信号的波形。由于该项目为示波器入门项目,在电路设计上只选择了一些核心电路,便于了解示波器的原理和设计方法。
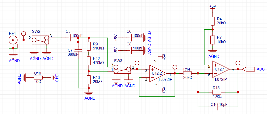
模拟前端处理电路
负责将输入的检测模拟信号进行处理后给单片机进行识别,具体电路包括了交直流耦合选择电路、电压衰减电路、信号处理电路以及频率检测电路,是整个电路的核心。

图1 模拟前端处理电路
1-交直流耦合电路
信号类型可以分为直流信号和交流信号,现实中的信号往往都不是理想波形。比如直流电源信号应该是一条水平的直流信号,但都会存在电源纹波(交流信号);在采集交流信号时也可能混入直流信号对波形的峰峰值造成影响。
为了保障对输入交流信号的准确测量,利用电容通交隔直的特性,将电容串联到电路中就可以过滤到信号中的直流分量,这就是交流耦合(AC Coupling)。而直流耦合(DC Coupling)就是不对输入信号做任何处理。

图2 交流耦合

图3 直流耦合
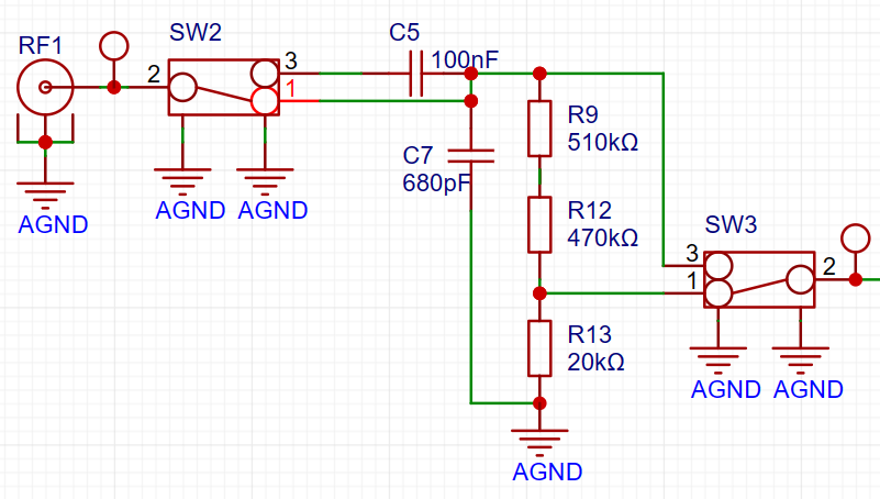
电路中通过一个拨动开关SW2对输入交直流耦合信号进行切换,当开关2与1接到一起时为直流耦合,当开关2接到3时为交流耦合。

图4 交直流耦合电路
这里的电容(C5)大小该如何选择?这就需要了解电容的谐振频率。
在理想状态下,隔直电容的选择应该越大越好,但是由于不同容值的自谐振频率不同,低于自谐振频率时电容呈现容性状态,高于该频率时存在感性状态。电容越大,其自谐振频率越低,简单来说就是大电容通低频、小电容通高频。
表1 不同容量瓷片电容的自谐振频率
如上图可知,当瓷片电容为0.1uF(即100nF)时,其自谐振频率为4Mhz,一般要求电容的截止频率,其中为电路中工作频率。由此可知,在该项目中100nF是足够应用的,但如果输入信号频率更高,就应该选择更小的电容。
2-输入信号衰减电路
信号经过交直流耦合选择电路后由开关SW3选择两个通道,开关2和3连接到一起时,输入信号直接流入后级的电压跟随器电路;当开关2和1连接到一起时,输入信号经过R9、R12、R13三个电阻构成的电阻分压网络后将信号衰减到了倍,即。
由此可知,当输入信号幅值较小时,可优先选择低压档位;如果测量时不确定输入信号幅值,可先用高压档位测量,如满足低压范围则用低压档位测量,以得到更为精准的测量结果,同时保护电路。

图5 输入信号衰减电路
3-信号调理电路
在信号调理电路中包含了一个电压跟随器以及由运放构成的信号放大电路,在分析这部分电路时需要掌握运放的虚断与虚短原理。
虚断:
理想运放的输入阻抗是无穷大的,然而真实的运放输入阻抗却是有限的。如果给运放的输入端加一个电压,然后测量该输入端的电流会发现电流读数接近为0,运放内部好似断开、没有电流流入一样,但实际又是连接的,这种现象称为虚断。
虚短:
在运放处于深度负反馈时会出现虚短现象,使两个输入端的电位相等,就好像两个输入端短接到了一起,可以近似为V+=V-。
在负反馈中,运放的输出信号的一部分被取出并反馈到输入端。这种反馈作用使得运放的两个输入端(正输入和负输入)的电压差趋近于零,两个输入端的电压几乎相等。尽管运放的两个输入端在电器上并没有直接短路,但由于负反馈的作用,两个输入端的电压却几乎相等,就好像它们被短路了一样,故称为虚短。
电压跟随器:电压跟随器的特点是输出的电压幅度和极性都与输入电压相同,且具有输入阻抗高,输出阻抗低的特点,常用于做缓冲级和隔离级。

图6 电压跟随器
由于运算放大器的虚短特性,V+=V-,由于+,-,所以=,即U7测试点电压和U8电压一致。
反相比例放大器:输入信号从运算放大器的反相输入端输入,具有输出极性相反且放大输入信号的功能。

图7 反相比例放大器
当运放正向输入端接地,U+=0。此时构成反相比例放大电路,由运放的虚断特性可知反向输入引脚流入运放的电流为0,可以把R13和R15看做串联,所以流经电流相同。由虚短特性可知V+=V-=0,i+=i-=0,由此可得:
推出反相比例放大器计算公式为:
将1V,=20K,=10K代入得
同相比例放大器:输入信号从运算放大器的同相输入端输入,具有输出极性相同且放大输入信号的功能。

图8 同相比例放大器
当运放反向输入端接地,U-=0。此时构成正相比例放大电路。由运放的虚断特性可知运算放大器两个输入引脚流过的电流为0,即流过R4的电流为0,=V+。可以看做R13和R15串联,所以流过的电流也相同。由虚短特性可知两个输入引脚的电压相同,即V+=V-,所以有= V+=V-。与R13和R15构成回路,则流过的电流为:
单独对R13来看,流过的电流也等于它两端的电压除以它的电阻值,代入= V+=V-得到以下公式:
由此可以推导出
将 ,=20K,=10K代入得
综合电路:运用叠加定理,将正相比例放大电路与反相比例放大电路结合起来共同分析。
当运放正相输入端接地,U+=0时,,将=20K,=10K代入得
当运放反相输入端接地,U-=0时,,将 ,=20K,=10K代入得
当两电路共同作用时,整理可得:,将代入,得到输出信号。

图9 综合电路
信号将直接接到单片机的ADC引脚,由于单片机采集到ADC的电压范围值为0~3.3V,由此可以计算出该示波器输入电压范围。
当输入信号Vin不衰减时,将分别代入公式得:
,
,
当输入信号Vin衰减时,将分别代入公式得:
,
,
得到以下结论:
- 当SW3开关引脚2和3接到一起时,可以测量的输入信号幅值为-1.6V~5V
- 当SW3开关引脚2和1接到一起时,可以测量的输入信号幅值为-80V~250V
存在问题:该项目中由于没有使用无源探头,那么前期输入示波器的阻抗并没有考虑进去,造成测量误差。
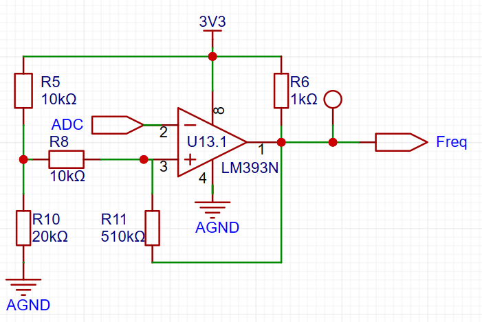
4-比较器测频电路
为了实现频率检测的功能,将ADC输入信号通过一个滞回比较器对输入信号进行比较,实现频率的测量功能。滞回比较器是属于电压比较器中的一种,常规的电压比较器是一个单限比较器,电路中只有一个阈值电压,输入电压在阈值附近有微小变化时都会引起输出电压的越变。
为了增强电路的抗干扰能力,在单限比较器的基础上引入了正反馈,保障了在一定范围内信号的稳定性。通过滞回比较器电路后输出一个方波信号,使用单片机的定时器捕获功能计算出输入波形的周期大小。

图10 比较器测频电路
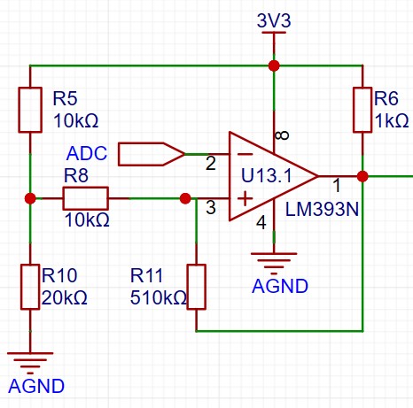
滞回比较器电路的阈值电压需单独对运放输出结果进行分析,原始电路图如下图所示:

图11 滞回比较器电路
- 当运放输出为高电平时,输出端上拉到高电平,这时等效电路如下图所示:

图12 输出高电平等效电路
算得=U+=2.214V。
- 当运放输出为低电平时,输出端接地,等效电路如下图所示:

图13 输出低电平等效电路
算得=U-=2.172V。
下图绿色线代表信号输入电压变化情况,从0电位上升,初始输出状态为高电平,输入电压达到2.214V时,输出信号变成低电平,直到输入信号低于下限阈值2.172V时输出变为高电平。可以根据比较器当前的输出状态来确定下一个变化电平的的阈值,当输出为高电平时使用的是高阈值,输出为低电平时使用低阈值。之所以将阈值设置接近是为了避免信号干扰造成的误识别。

图14
电源电路
负责给运放提供正负电源以及系统供电,是保障电路正常运行的基础。
USB电源输入
该项目使用STM32最小系统板为核心,板载了5V转3.3V降压电路,所以在设计扩展板时只需要设计一个5V电源输入电路即可,这里选用了主流的Type-C为输入接口,且该接口只有两根线,插件封装便于焊接。(但需注意的是这个Type-C接口仅用于供电,不能传输数据。如果需要使用传输数据,可以使用核心板上的Type-C接口。)SW1为电源总开关,C1为输入滤波电容,R1是LED1的限流电阻。

图15 Type-C电源输入

图16 Type-C接口
负电压产生电路
除了电源输入电路外,为保障运算放大器对于负电压的测量性能,使用了XD7660负压产生电路得到一个负电压,该芯片外围电路简单,只需要两个电容和一个二极管即可工作,理论上输入电压为+5V,也可以输出一个-5V的电压。由于芯片内部存在一定压降及转换效率,实际测量负电压为-4.3V左右,也能满足运算放大器的要求。

图17 负压产生电路

图18 XD7660芯片
单片机电路
给系统提供控制核心,负责对输入信号的采集与处理输出工作。
人机交互电路
用于控制示波器功能,包括按键、旋钮、LED灯、显示屏以及其它输入输出接口,为示波器功能的开发提供基础。
液晶屏显示电路
1.8TFT是一款彩色显示屏,具有128160个彩色像素,使用四线SPI通信方式与单片机进行连接,一共有八根引脚,模块引脚说明及与单片机连接情况如下所示:
表2 引脚说明

图19 与单片机连接情况

图20 1.8寸TFT显示屏
旋转编码器电路
旋转编码器属于一种特殊的按键,该项目使用的EC11旋转编码器有五个引脚,其中DE两个引脚类似于普通按键引脚,按下导通,松手断开,其余ABC三个引脚用于检测旋钮的转动方向,C脚为公共端,直接接地就行。
在旋转编码器时,A和B两个信号引脚存在相位差,也就是有一个引脚信号变化后另一个引脚信号再跟着变化,即两个引脚不同时变化,通过检测哪个引脚先变就能判断是正转还是反转功能。

图21 旋转编码器电路
LED灯指示电路
LED指示电路设计比较简单,采用低电平驱动的方式,当单片机引脚输出为低电平时,LED两端存在电势差,LED点亮;当单片机引脚输出为高电平时,LED灯熄灭。

图22 LED指示电路

图23 绿色LED发光二极管
按键输入检测电路
除了旋转编码器外,该项目还使用了三个独立按键对系统进行控制,三个按键一侧直接接地,另一侧连接到单片机引脚,当单片机引脚检测到按键按下时,单片机引脚直接接到GND,单片机收到该引脚接地信号的反馈后再去实现对应的功能。为节约硬件成本,可以在软件设计时引入消抖功能,避免机械按键抖动时的误触发。

图24 按键控制电路

图25 按键
波形输出接口
除了示波器检测功能外,单独引出了一个PWM信号用于模拟一个简易的函数发生器功能,可以通过改变输出PWM的频率和占空比输出一个简易方波信号输出。

图26 PWM输出接口
设计图
未生成预览图,请在编辑器重新保存一次BOM
暂无BOM
克隆工程


评论