站内搜索
发作品签到
标准版

STC89C51

工程标签

7.7k
0
0
0

简介

本项目是一个基于STC51的一款最小学习板。其中包含了单片机的最小系统。稳压电路。下载电路。外设包括了流水灯,两个独立按键,2*2矩阵按键,蜂鸣器,IIC协议接口,SPI协议接口。

简介:本项目是一个基于STC51的一款最小学习板。其中包含了单片机的最小系统。稳压电路。下载电路。外设包括了流水灯,两个独立按键,2*2矩阵按键,蜂鸣器,IIC协议接口,SPI协议接口。

开源协议

GPL 3.0

创建时间:2021-10-29 16:06:34更新时间:2022-07-24 14:43:06

描述

本项目是一个基于STC51的一款最小学习板。

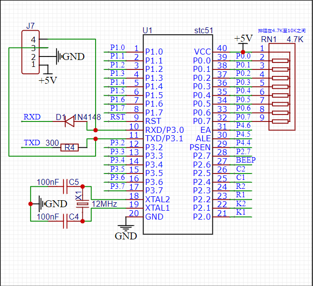
首先是单片机的最小系统部分。包括了晶振,下载电路,复位电路以及对P0的上拉。

 

然后是USB供电以及下载的部分。使用方口的USB,更加方便焊接和调试。添加开关方便了对整个板子的供电断电的控制。通过LM1117将输入的电压稳定到3V3。方便对一些传感器进行供电的控制。同时在3V3和5V均添加了电源指示灯,可以清晰看到供电是否正常。

使用了常见的CH340N作为USB转串口电路的芯片。通过这一部分的电路,可以将USB的信号模拟成为串口,使电脑和单片机产生通信。方便我们下载程序以及串口的读取和使用。

外设一_流水灯:使用八个发光二极管组成流水灯电路。使用一个排阻作为限流电阻,控制LED的亮度。同样,八个LED在后续板子的调试和使用中也可以作为指示灯来使用。方便我们查看板子的状态。

外设二_蜂鸣器电路:采用无源蜂鸣器。可以通过BEEP输入PWM,控制蜂鸣器的导通从而可以实现不同声调的控制,演奏美妙的音乐。包括在后期的使用中也可以通过蜂鸣器来判断板子的运行状态。

 

外设三_独立按键及矩阵按键:包含两个独立按键和一个2*2的矩阵按键。作为人机交互的信号输入。用来控制单片机的一些程序运行。

外设四_通信协议接口:留出来一个IIC和一个SPI协议的通信接口,可以直接外接0.96寸的显示屏幕。也可以连接其他的IIC或SPI协议的传感器模块。使用了IO口模拟IIC和SPI的程序设计。

扩展接口_GND/3V3/5V各五个  单片机每个引脚都单独引出一个引脚。通过引出引脚可以更加方便我们在后期的学习中使用更多的模块的连线和验证。

 

设计图

未生成预览图,请在编辑器重新保存一次

BOM

暂无BOM

3D模型

序号文件名称下载次数
暂无数据

附件

序号文件名称下载次数
暂无数据
克隆工程
添加到专辑
0
0
分享
侵权投诉
知识产权声明&复刻说明

本项目为开源硬件项目,其相关的知识产权归创作者所有。创作者在本平台上传该硬件项目仅供平台用户用于学习交流及研究,不包括任何商业性使用,请勿用于商业售卖或其他盈利性的用途;如您认为本项目涉嫌侵犯了您的相关权益,请点击上方“侵权投诉”按钮,我们将按照嘉立创《侵权投诉与申诉规则》进行处理。

请在进行项目复刻时自行验证电路的可行性,并自行辨别该项目是否对您适用。您对复刻项目的任何后果负责,无论何种情况,本平台将不对您在复刻项目时,遇到的任何因开源项目电路设计问题所导致的直接、间接等损害负责。

评论

全部评论(1
按时间排序|按热度排序
粉丝0|获赞0
相关工程
暂无相关工程

底部导航