
2.4寸ESP32C3开发板 桌面摆件 网络天气空气质量仪 DUDUCLOCK
简介
2.4寸网络时钟 桌面摆件电视机 天气空气质量显示器 DuduClock ,支持电池供电!,esp32c3低成本开发板!非常感谢原作者授权,原作者B站@大聪明的二手脑袋
简介:2.4寸网络时钟 桌面摆件电视机 天气空气质量显示器 DuduClock ,支持电池供电!,esp32c3低成本开发板!非常感谢原作者授权,原作者B站@大聪明的二手脑袋开源协议
:GPL 3.0
(未经作者授权,禁止转载)描述
B站视频教程链接:https://b23.tv/R1Unzi4
液晶屏购买链接:https://item.taobao.com/item.htm?ft=t&id=797095698465&spm=a21dvs.23580594.0.0.1d293d0dozCbqO
项目简介
——————————————————————————————————————————————————————————————
一款2.4寸的彩屏ESP32C3开发板学习板网络时钟 桌面摆件电视机 天气空气质量显示器!
2.4英寸240*320分辨率彩屏,支持锂电池供电,预留rtc电路(pcf8363时钟芯片);预留六轴IMU(qmi8658c);预留电容触摸屏接口;引出iic、uart、一个IO引脚方便连接更多外设!

项目亮点
——————————————————————————————————————————————————————————————
- 支持USB充电,锂电池供电;
- 2.4寸240*320分辨率彩色显示屏,预留电容触摸屏接口;
- 预留板载RTC电路(PCF8563芯片);
- 预留六轴IMU电路(QMI8658C芯片);
- 引出ESP32C3的UART,IIC和一个IO接口,方便连接其它外设;
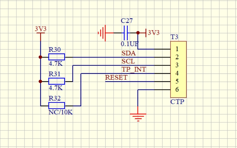
项目原理图介绍
——————————————————————————————————————————————————————————————
1,USB供电与锂电池供电自动切换电路,带采样锂电池电压:

2,锂电池充电电路:

3,电源供电电路:

4,RTC电路:

5,电容触摸屏接口电路:

6,2.4寸液晶屏接口电路:

7.六轴IMU电路:

8,液晶屏背光电路:

9,扩展外部接口:

设计图
未生成预览图,请在编辑器重新保存一次BOM
暂无BOM
克隆工程工程成员
知识产权声明&复刻说明
本项目为开源硬件项目,其相关的知识产权归创作者所有。创作者在本平台上传该硬件项目仅供平台用户用于学习交流及研究,不包括任何商业性使用,请勿用于商业售卖或其他盈利性的用途;如您认为本项目涉嫌侵犯了您的相关权益,请点击上方“侵权投诉”按钮,我们将按照嘉立创《侵权投诉与申诉规则》进行处理。
请在进行项目复刻时自行验证电路的可行性,并自行辨别该项目是否对您适用。您对复刻项目的任何后果负责,无论何种情况,本平台将不对您在复刻项目时,遇到的任何因开源项目电路设计问题所导致的直接、间接等损害负责。



评论