
#训练营#基于立创·GD32E230制作的简易示波器项目-556203A
简介
#训练营#基于立创·GD32E230制作的简易示波器项目已修改为贴片与插件共存版,不仅能用贴片也可以使用插件焊件
简介:#训练营#基于立创·GD32E230制作的简易示波器项目已修改为贴片与插件共存版,不仅能用贴片也可以使用插件焊件开源协议
:Public Domain
(未经作者授权,禁止转载)描述
#训练营#基于立创·GD32E230制作的简易示波器项目已修改为贴片与插件共存版,不仅能用贴片也可以使用插件焊件
完全复刻简易数字示波器训练营 所给电路原理图,仅由于训练营参与人员太多,导至部分插件元件卖断货,所以找了一些替代元件,同时为了合理的利用的手中的零件,所以更改大部分插件元件为贴片与插件共存封装,
一,电源部分:由于立创·GD32E230C8T6开发板已自代有5V转3.3V电源,所以并没有在底板上设计5V转3.3V电源模块(有兴趣可以参考立创·GD32E230C8T6开发板原理图上的电源),只在底板上加入了-5V电源,使用ICL7660来进行5V转-5V,

二,模拟前端处理电路
1,通过SW2切换来实现交流或直流的测试。
2.通过SW3来实现信号的衰减倍数
3.运放U5(本例使用的TL072IDR)放大到主控ADC所能测试的范围内。

三,比较器测频电路:使用LM393来使ADC达到一下的数值才会触发主控去处理ADC信号。

四,主控采用:立创开发板的GD32E230C8T6的最小系统板,好处是专业设计,简使用,坏处是个大。
五,按键:3个按键和一个旋转编码器
1.KEY1设置PWM的占空比,
2.KEY2控制PWM输出的开关,
3.KEY3设置PWM的频率。
4.编码器调节波型在屏幕上显示的范围
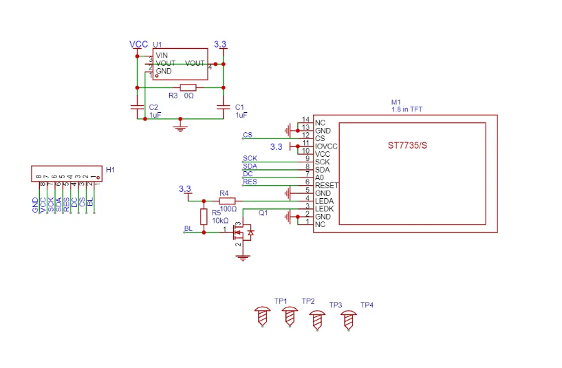
六,屏幕采用TFT 1.8寸,128*160分辨率 驱动芯片ST7735S 14pin爆接款,自已做了个底板,改成8脚 4线SPI串口屏

效果显示:

设计图
未生成预览图,请在编辑器重新保存一次BOM
暂无BOM
克隆工程工程成员
知识产权声明&复刻说明
本项目为开源硬件项目,其相关的知识产权归创作者所有。创作者在本平台上传该硬件项目仅仅供平台用户用于学习交流及研究,不包括任何商业性使用,请勿用于商业售卖或其他盈利性的用途;如您认为本项目涉嫌侵犯了您的相关权益,请点击上方“侵权投诉”按钮,我们将按照嘉立创《侵权投诉与申诉规则》进行处理。
请在进行项目复刻时自行验证电路的可行性,并自行辨别该项目是否对您适用。您对复刻项目的任何后果负责,无论何种情况,本平台将不对您在复刻项目时,遇到的任何因开源项目电路设计问题所导致的直接、间接等损害负责。


评论