
STM32H750多功能开发板
简介
STM32H750的多功能开发学习板,外设资源:4GB的SDMMC,240*240分辨率2.4寸TFT屏,CAN通信接口,UART1接口,SWD接口,TIM3的EC11编码器,一个五向多个功能开关。
简介:STM32H750的多功能开发学习板,外设资源:4GB的SDMMC,240*240分辨率2.4寸TFT屏,CAN通信接口,UART1接口,SWD接口,TIM3的EC11编码器,一个五向多个功能开关。开源协议
:GPL 3.0
描述
基于STM32H750的多功能开发学习板。用于本人学习嵌入式硬件及软件的集成各种各样奇奇怪怪功能模块的板子。基本功能已验证,后续基于板子完善各种功能,板子支持代码会持续更新。



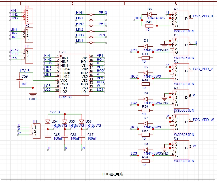
- 功能1:无刷电机驱动模块,(功能已验证)基于EG2133的三相无刷电机驱动;使用TIM1的CH1,2,3进行3PWM模式驱动。



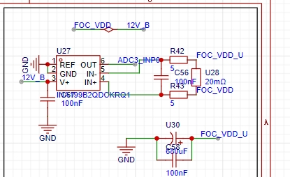
3相电流检测采用INA199 A2,100倍放大,高端电流采样(功能已验证)



位置传感器采用AS5600模块(功能已验证)



2024.6.30-更新:板载触摸传感器验证,板载AS5600位置传感器验证,板载EC11旋转编码器验证;
3种控制嵌入式开发板互动控制方法学习;
5路触摸传感器(功能已验证)
触摸芯片采用的是5个单通道的,其中4个设置为了同步输出,1个设置为了锁存输出。




PS:后面附有触摸按键使用验证视频
EC11旋转编码器(已验证)
连接的是stm32 TIM3的编码器接口;有外部上拉和电容滤波。



设计图
未生成预览图,请在编辑器重新保存一次BOM
暂无BOM
克隆工程知识产权声明&复刻说明
本项目为开源硬件项目,其相关的知识产权归创作者所有。创作者在本平台上传该硬件项目仅供平台用户用于学习交流及研究,不包括任何商业性使用,请勿用于商业售卖或其他盈利性的用途;如您认为本项目涉嫌侵犯了您的相关权益,请点击上方“侵权投诉”按钮,我们将按照嘉立创《侵权投诉与申诉规则》进行处理。
请在进行项目复刻时自行验证电路的可行性,并自行辨别该项目是否对您适用。您对复刻项目的任何后果负责,无论何种情况,本平台将不对您在复刻项目时,遇到的任何因开源项目电路设计问题所导致的直接、间接等损害负责。


评论