
专业版
FFT采集
2.2k
0
0
0
简介
本项目是立创训练营信号题模块制作,分两个模块。一个是程控模块,可用于信号放大与缩小,另一个是单片机ADC采集,可结合单片机使用。
简介:本项目是立创训练营信号题模块制作,分两个模块。一个是程控模块,可用于信号放大与缩小,另一个是单片机ADC采集,可结合单片机使用。开源协议
:Public Domain
创建时间:2023-05-24 07:14:23更新时间:2023-07-31 16:08:04
描述
- 电源电路。采用Π形滤波,滤除电路中多余谐波。

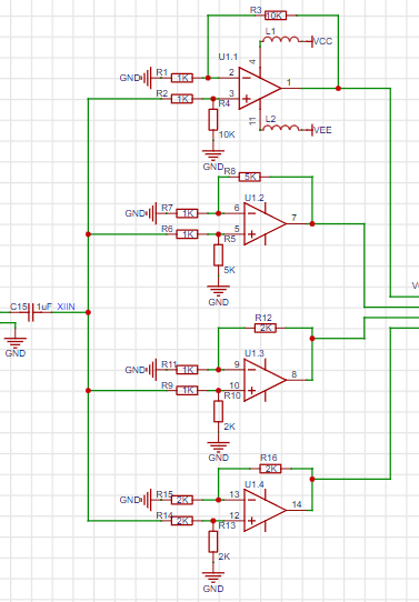
- 放大部分采用4个差分放大器,电阻选型最好采用千分之一精度的电阻,否则可能会引起放大器的输出波形变形,从而导致共模抑制比降低并引起震荡。

- 缩小部分采用电阻分压并用电压跟随器进行隔离。

- 开关采用TI的多路选择开关CD4051,CD4051B模拟多路复用器和解路复用器是数字控制的模拟开关,具有低ON阻抗和极低的OFF漏电流。这些多路复用电路在整个Voo- Vss和Voo VEE供电电压范围内耗散极低的静态功率,与控制信号的逻辑状态无关。

- ADC采集电路,直接送给单片机采集。

- 过零比较电路,检测配合ADC过零点进行采集。

- 实物展示





设计图
未生成预览图,请在编辑器重新保存一次BOM
暂无BOM
克隆工程添加到专辑
0
0
分享
侵权投诉
知识产权声明&复刻说明
本项目为开源硬件项目,其相关的知识产权归创作者所有。创作者在本平台上传该硬件项目仅供平台用户用于学习交流及研究,不包括任何商业性使用,请勿用于商业售卖或其他盈利性的用途;如您认为本项目涉嫌侵犯了您的相关权益,请点击上方“侵权投诉”按钮,我们将按照嘉立创《侵权投诉与申诉规则》进行处理。
请在进行项目复刻时自行验证电路的可行性,并自行辨别该项目是否对您适用。您对复刻项目的任何后果负责,无论何种情况,本平台将不对您在复刻项目时,遇到的任何因开源项目电路设计问题所导致的直接、间接等损害负责。


评论