
开源协议
:CC BY-NC-SA 3.0
(未经作者授权,禁止转载)描述
1、设计背景
在这个信息化爆炸的年代,我们常常忘记了古老的智慧和机械的美感。然而,设计水车时钟的背景却提醒着我们,即使在现代科技的时代,我们也可以将传统的计时方式与网络时间相结合,创造出一款独特而富有创意的时钟摆件。
古老的水车时钟曾经利用水流的力量来测量时间,展示了人类对自然的敏锐观察和创造力。如今,我们可以将这种古老的机制与网络时间同步,融入到现代的机械创意中。通过网络时间的精确校准,我们可以打造出一款完美实现时间测量的时钟摆件,不仅具有实用功能,更是一件艺术品,美化我们的生活空间。
这种设计不仅是对古老智慧的致敬,也是对现代科技的创新应用。它将传统与现代相融合,呈现出一种独特的美感和时代精神。在这样的设计中,我们可以看到对时间的尊重与对历史的传承,同时也体现了人类对创造力的不断追求和探索。
2、需求分析
- 网络时间同步:利用ESP-12F模块连接网络,获取精准的网络时间。这样,时钟摆件将始终显示准确的时间,无需手动调整。彩灯渲染出浪漫情怀。
- 彩灯渲染:在时钟摆件周围布置彩灯,通过控制彩灯的颜色和亮度,营造出浪漫、温馨的氛围,让时钟摆件不仅仅是一件实用的物品,更是一种装饰品。
- 步进电机控制:通过控制步进电机按照一定的齿数旋转固定角度,实现时钟的走时功能。可以根据需要调整步进电机的速度和旋转角度,使时钟摆件的走时更加精准和流畅。
- 续航与充电功能:设计时钟摆件具有一定的续航能力,可以持续工作一段时间。同时,配备充电功能,可以通过USB接口或其他充电方式对时钟摆件进行充电,确保其长时间稳定运行。。
3、方案设计
3.1、在本设计中,硬件系统包含ESP-12F模组单片机最小系统、串口下载接口、步进电机、TP4056充电。

图3.1 硬件系统结构图
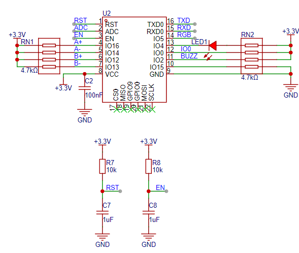
3.2、单片机最小系统
ESP-12F模组最小系统是指让该单片机能正常工作并发挥其功能时所必须的组成部分,一般包括四个部分:电源电路、时钟电路、复位电路和下载/调试电路。本设计封装采用LQFP144引脚的主控芯片,部分外围电路如图3.2所示。

图3.2 ESP-12F模组引脚分配图

图3.3 ESP-12F模组实物图
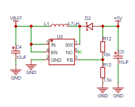
3.3、 BOOST升压电路
该电路将电池电压升压至4.86V左右,保证在电池电量下降时导致系统工作不正常,芯片使用的是MT3608一片非常通用的DCDC电源芯片。

图3.4 BOOST升压电路图

图3.5 MT3608实物图
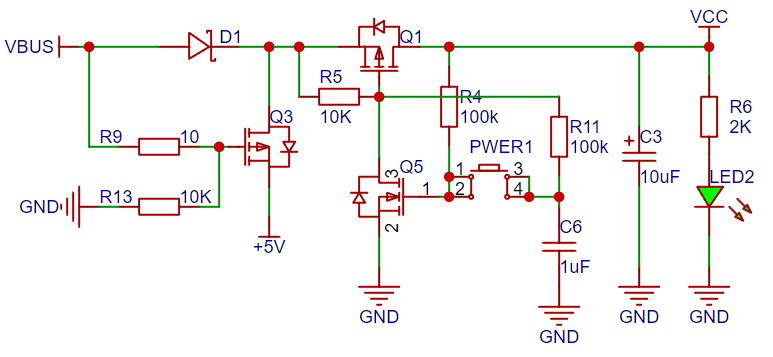
3.4、 防反接与一键开关机电路
由于电池和USB同时供电时,会存在冲路,导致电源短路。本设计中采用D1和Q3组成防反接电路,USB能够为电池充电的同时给系统供电。由Q1和Q5组成一键开关机电路,电路上电后,输入电源Vin经电阻R5,R11对电容C6快速充电至电源电压。MOS管Q1,Q5截止,Vout无输出。开机状态:当电路需要开机时,按下开关S1,电容C1上的电压加至NMOS管的G极,使Q5迅速饱和导通,Q1栅极电位被拉低至接近0V,Q1也迅速导通并饱和,Vout有电压输出。此时,Vout经电阻R2,加至NMOS管Q5的栅极,维持Q5的导通,形成自锁回路。此时若S1没有松开,则Vout还会对电容C6充电,不会影响电路的开机状态。若S1松开,则电容C1通过电阻R11,Q2的DS进行放电至接近0V,为电路关机做准备。电路需要关机时,再次按下开关S1,NMOS管Q2的栅极电位由于电容C6的作用,被拉低至低电平,Q5截止。Q5截止后,PMOS管的栅极电位上升到高电平,Q1截止,Vout无输出。此时,应松开开关S1,电容C6又经电阻R5,R11开始慢慢充电至接近输入电源电压。恢复至上电初始状态。

图3.6 防反接与一键开关机电路图
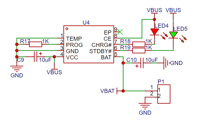
3.5、充电电路
TP4056是一款性能优异的单节锂离子电池恒流/恒压线性充电器。TP4056采用ESOP8封装配合较少的外围原件使其非 常适用于便携式产品,并且适合给USB电源以及适配器电源供电。
基于特殊的内部MOSFET架构以及防倒充电路,TP4056不需要外接检测电阻和隔离二极管。当外部环境温度过高或者 在大功率应用时,热反馈可以调节充电电流以降低芯片温度。充电电压固定在4.2V,而充电电流则可以通过一个电阻 器进行外部设置。当充电电流在达到最终浮充电压之后降至设定值的1/10,芯片将终止充电循环。

图3.7 充电电路图
ULN2003是高耐压、大电流达林顿陈列,由七个硅NPN达林顿管组成。 该电路的特点如下: ULN2003的每一对达林顿都串联一个2.7K的基极电阻,在5V的工作电压下它能与TTL和CMOS电路 直接相连,可以直接处理原先需要标准逻辑缓冲器来处理的数据。
ULN2003 是高压大电流达林顿晶体管阵列系列产品,具有电流增益高、工作电压高、温度范围宽、带负载能力强等特点,适应于各类要求高速大功率驱动的系统。

图3.8 步进电机驱动电路图
3.7、 自动下载/调试电路
在本设计中,下载接口预留2*10P牛角座,可使用Jlik、DAP、STlink下载器或对单片机进行调试。

图3.9 自动下载/调试电路图
ESP系列单片机下载选择

静ESP32有SPI启动模式(正常启动)与下载启动模式两种,要实现程序自动下载肯定是需要上电时自动进入下载启动模式,方法就是将GPIO0与GPIO2同时拉低,因GPIO2上电默认下拉(IO2可能会被用作SD卡或其它的作用,这样如果在有设备接入时,并且引脚呈现高电平,就会出现不能下载的现象),所以可以只考虑GPIO0,同时控制复位引脚(EN)就可以实现自动程序下载,如下:

EN由低电平到高电平(上升沿)时CPU复位,复位后检测到GPIO0是低电平,CPU自动进入下载启动模式!
3.8、WS2812REB彩灯驱动电路
WS2812B是一个集控制电路与发光电路于一体的智能外控LED光源。其外型与一个5050LED灯珠相同,每个元件即为一个像素点。像素点内部包含了智能数字接口数据锁存信号整形放大驱动电路,还包含有高精度的内部振荡器和12V高压可编程定电流控制部分,有效保证了像素点光的颜色高度一致。数据协议采用单线归零码的通讯方式,像素点在上电复位以后,DIN端接受从控制器传输过来的数据,首先送过来的24bit数据被第一个像素点提取后,送到像素点内部的数据锁存器,剩余的数据经过内部整形处理电路整形放大后通过DO端口开始转发输出给下一个级联的像素点,每经过一个像素点的传输,信号减少24bit。像素点采用自动整形转发技术,使得该像素点的级联个数不受信号传送的限制,仅仅受限信号传输速度要求。

图3.10 S2812REB彩灯驱动电路

3.9、夜间检测电路
利用光敏电阻与一个电阻分压实现黑夜检测。

图3.11 3.4 夜间检测电路图
3.10、实物外观
模型来源于T站:https://www.thingiverse.com/thing:6285769


设计图
未生成预览图,请在编辑器重新保存一次BOM
暂无BOM
克隆工程知识产权声明&复刻说明
本项目为开源硬件项目,其相关的知识产权归创作者所有。创作者在本平台上传该硬件项目仅供平台用户用于学习交流及研究,不包括任何商业性使用,请勿用于商业售卖或其他盈利性的用途;如您认为本项目涉嫌侵犯了您的相关权益,请点击上方“侵权投诉”按钮,我们将按照嘉立创《侵权投诉与申诉规则》进行处理。
请在进行项目复刻时自行验证电路的可行性,并自行辨别该项目是否对您适用。您对复刻项目的任何后果负责,无论何种情况,本平台将不对您在复刻项目时,遇到的任何因开源项目电路设计问题所导致的直接、间接等损害负责。


评论