
【实验室】基于STM32H723ZGT6核心板设计 | 湖南工业职业技术学院
简介
基于STM32H723ZGT6高性能的Arm Cortex-M7嵌入式微控制器设计的一款核心板,板上搭载上了TFT屏、SROM、SD卡、外部扩展Flash和OV2640摄像头模组。
简介:基于STM32H723ZGT6高性能的Arm Cortex-M7嵌入式微控制器设计的一款核心板,板上搭载上了TFT屏、SROM、SD卡、外部扩展Flash和OV2640摄像头模组。开源协议
:CC BY-NC-SA 4.0
(未经作者授权,禁止转载)描述
设计背景
- STM32H723ZGT6是一款高性能的微控制器,它基于Arm® Cortex®-M7 32位RISC核心,工作频率高达550 MHz,具有1 MByte的闪存,564 KB的RAM,以及丰富的外设和接口。它可以满足各种复杂的应用场景,如工业控制,物联网,人机交互,音视频处理等。
- 为了方便开发者快速评估和使用STM32H723ZGT6的功能,设计了一款基于STM32H723ZGT6的核心板,它集成了最基本的电源,时钟,复位,下载,调试等电路,同时提供了多种扩展接口,如USB、SDIO、SPI、I2C、UART、LCD、DCMI等,可以与各种外围模块和传感器进行连接和通信。该核心板采用四层板设计,无铅焊接工艺,保证了电路的稳定性和可靠性。
- 本设计的目的是为了展示STM32H723ZGT6的性能和特点,以及核心板的使用方法和注意事项,帮助开发者快速上手STM32H723ZGT6的开发和应用。
需求分析
- 通过TFT屏,实现对摄像头采集到的图像的显示和存储,以及对系统状态的监控和控制。
- 通过SROM,实现对系统程序和数据的存储和管理,提高系统的运行速度和稳定性。
- 通过SD卡,实现对图像数据的备份和传输,以及对系统参数的配置和更新。
- 通过外部扩展Flash,实现对更多的图像数据的存储和管理,提高系统的存储容量和灵活性。
- 通过OV2640摄像头模组,实现对环境的实时监测和拍照,以及对图像质量的调节和优化。
- 系统能够支持多任务并发,具有高效的任务调度和资源管理机制。
- 系统能够提供友好的用户界面,具有清晰的显示和操作提示。
- 系统能够支持多种协议和标准,具有良好的兼容性和扩展性。
- 快速方案验证。
方案设计
-
- 硬件系统结构图
在本设计中,硬件系统包含STM32H723ZGT6单片机最小系统、JTAG下载接口、SD卡文件读写、SRAM静态随机存取器、TFT液晶显示屏、Flash电子存储器、串口通信、电源、USB便捷连接器和I/O扩展。

图3.1 硬件系统结构图
-
- 单片机最小系统
STM32H723ZGT6单片机最小系统是指让该单片机能正常工作并发挥其功能时所必须的组成部分,一般包括四个部分:电源电路、时钟电路、复位电路和下载/调试电路。本设计封装采用LQFP144引脚的主控芯片,部分外围电路如图3.2所示。

图3.2 STM32H723ZGT6引脚分配图

图3.3 STM32H723ZGT6实物图
3.2.1电源电路
输入电压由USB或者I/O扩展口提供的5V电源,再由AMS117-3.3线性稳压芯片转换为3.3V,为单片机供电。

图3.4 DC5V降3.3V图

图3.5 AMS117-3.3实物图
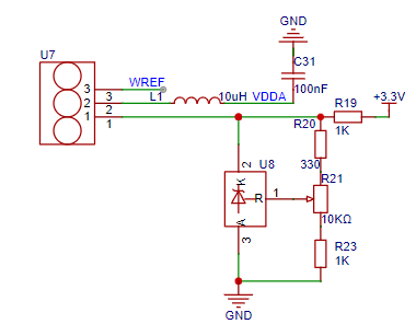
3.2.2 ADC/DAC电压参考电路
ADC/DAC被用于模拟量的采集,它的参考电源的精密程度会直接影响到单片机对模拟量采集和输出的精度。而STM32H723ZGT6,它是一款16位的高精度模拟量采集器。这意味着它能够提供非常精确的模拟量采集。在本设计中可以选择板载提供的可调基准,其原理使用TL431通过改变其反馈点位改变其输出电压。也可以使用I/O扩展接口外接更加精准基准电压,由U7选择电阻决定。

图3.6 模拟量基准电路图
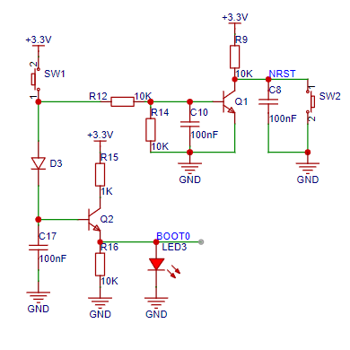
3.2.3 程序执行选择电路
单片机程序执行位置由SW1决定,当SW1按下时,Q1、Q2导通,BOOT0引脚电压被拉高,NRST引脚被拉低触发复位,单片机从外部执行程序。当SW1按键未按下时,电压被拉低,单片机从内部执行程序。当SW2按下时,NRST引脚被拉低触发复位。

图3.7 程序执行器选择电路图
3.2.4 晶振滤波电路
在本设计中,硬件系统提供外部晶振25Mhz系统时钟和32.768KhzRTC时钟晶振,以提供精确时钟频率。为保证单片机稳定运行和具备一定抗干扰能力,在外围电压接口提供多个0.1uF电容,保证系统工作电压平滑。

图3.8 晶振滤波电路图
3.2.5 下载/调试电路
在本设计中,下载接口预留2*10P牛角座,可使用Jlik、DAP、STlink下载器或对单片机进行调试。

图3.9 下载/调试电路图
-
- SRAM静态随机存储器电路
静态随机存取存储器(Static Random-Access Memory,SRAM)是随机存取存储器的一种12。所谓的“静态”,是指这种存储器只要保持通电,里面储存的数据就可以恒常保持。相对之下,动态随机存取存储器(DRAM)里面所储存的数据就需要周期性地更新。预留18个地址位和16个数据接口,实现高速读写。

图3.10 SRAM静态随机存储器电路图
-
- TFT液晶显示器接口
TFT液晶屏接口是液晶屏组件与主板(又称信号处理板,或信号板)相连的接口,即逻辑板的信号输入接口。TFT接口采用正点原子接口,详情请参考正点原子官网。

图3.11 TFT接口电路图

图3.12 TFT实物图
-
- 串口通讯电路
串口通讯使用CH340E作为数据转换芯片,由于与上位机连接通讯,其外围电路非常简单。

图3.13串口通讯电路图
-
- 摄像头驱动电路
OV2640 芯片的 DVP 接口本身拥有 10 位的数据线,可以输出 10 位的 RAW 数据,但是在大多数情况下我们使用的数据是八位的,因此只要DVP输出接口的高 8 位数据即可,因此只保留D[9:2],映射到接口OV-D0-7。上述电路的 OV_SCL 和 OV_SDA 没有连接物理上拉电阻,直接使用会出现问题,因此必须在Quartus II 软件的引脚配置中对这两处开启 单片机 的 IO 片上上拉电阻,才能正常使用。

图3.14摄像头驱动电路图
结果与现象
-
- 焊接及调试
整块电路板最小元器件采用0603封装元器件,焊机难度不算太高,且元器件分布比较均匀,建议先焊接主控芯片及SRAM,体验一把拖锡带来的快感。

4.1 PCBA焊接完成正面图

4.2 PCBA焊接完成背面图
-
- 成品展示
整体外观还是比较完美,在软件方面H723ZGT6网上资源还是比较少,大多数HAL库官方底层还是没有完善,存在许多BUG。CubeMAX版本使用6.10。

-
- 成品图
测试代码见附件,摄像头驱动未完成,有数据还有待研究。

-
- 上电实物图
设计图
未生成预览图,请在编辑器重新保存一次BOM
暂无BOM
克隆工程知识产权声明&复刻说明
本项目为开源硬件项目,其相关的知识产权归创作者所有。创作者在本平台上传该硬件项目仅仅供平台用户用于学习交流及研究,不包括任何商业性使用,请勿用于商业售卖或其他盈利性的用途;如您认为本项目涉嫌侵犯了您的相关权益,请点击上方“侵权投诉”按钮,我们将按照嘉立创《侵权投诉与申诉规则》进行处理。
请在进行项目复刻时自行验证电路的可行性,并自行辨别该项目是否对您适用。您对复刻项目的任何后果负责,无论何种情况,本平台将不对您在复刻项目时,遇到的任何因开源项目电路设计问题所导致的直接、间接等损害负责。


评论