
专业版
积分器和微分器
1.6k
0
0
2
简介
使用UA741设计的积分器和微分器
简介:使用UA741设计的积分器和微分器开源协议
:GPL 3.0
(未经作者授权,禁止转载)创建时间:2024-05-10 16:11:29更新时间:2024-05-17 09:24:13
描述
uA741是第二代集成运放的典型代表,是采用硅外延平面工艺制作的单片式高增益运放。其特点是:采用频率内补偿,具有短路保护功能,具有失调电压调整能力,具有很高的输入差模电压和共模电压范围,无阻塞现象,功耗较低,电源电压适应范围较宽。有很宽的输入共模电压范围,不会在使用中出现“阻塞”,在诸如积分电路、求和电路及一般的反馈放大电路中使用,均不需外加补偿电容。μA741的引脚及功能如下图所示:

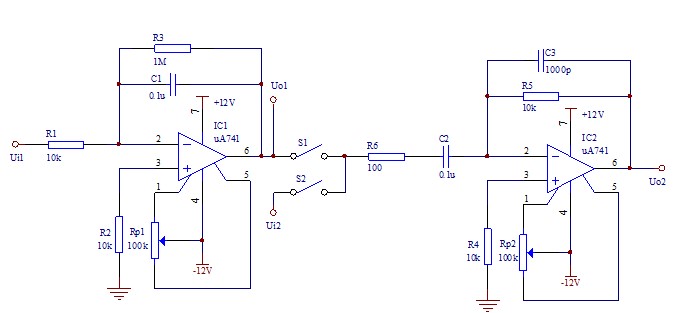
2.电路原理图

(1)积分器电路,输出电压和输入电压的积分成线性关系。输出电压与输入电压的关系为

(2)微分器输出电压和输入电压的微分成线性关系,输出电压与输入电压的关系为

3.积分器广泛应用于扫描电路、A/D转换和模拟运算等方面。
4.微分器广泛应用于波形变换和模拟运算等方面。
设计图
未生成预览图,请在编辑器重新保存一次BOM
暂无BOM
克隆工程添加到专辑
0
0
分享
侵权投诉
工程成员
知识产权声明&复刻说明
本项目为开源硬件项目,其相关的知识产权归创作者所有。创作者在本平台上传该硬件项目仅供平台用户用于学习交流及研究,不包括任何商业性使用,请勿用于商业售卖或其他盈利性的用途;如您认为本项目涉嫌侵犯了您的相关权益,请点击上方“侵权投诉”按钮,我们将按照嘉立创《侵权投诉与申诉规则》进行处理。
请在进行项目复刻时自行验证电路的可行性,并自行辨别该项目是否对您适用。您对复刻项目的任何后果负责,无论何种情况,本平台将不对您在复刻项目时,遇到的任何因开源项目电路设计问题所导致的直接、间接等损害负责。


评论