开源协议
:GPL 3.0
描述
项目功能介绍
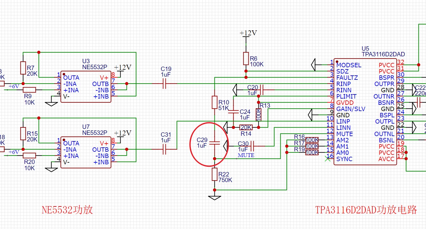
基于TPA3116的50W x 2 @ 4Ω 功放,电路设计参考Hack实验室的做法,完美消除开关机POP音!

上电瞬间,MUTE脚被拉高进入静音模式,2~3秒后C29充满电后MUTE脚拉低,功放正常工作,这样开机POP音就消除了

钮子开关关闭时连接到TPA3116 MUTE脚,系统残留电源拉高MUTE脚,这样就消除了关机POP音!
前级部分采用两颗NE5532P,分别用作左右声道的放大,前后做了电压跟随,具体原理可以查看官方手册和hack大佬讲解!
增加了HM-M18蓝牙模块,由于模块损坏,暂未验证蓝牙部分。
(焊接完成后,蓝牙不工作,7805较烫,拆除蓝牙后恢复正常,刚开始没声音,找不到问题所在,由于买了一套材料,于是搬板焊接了另一块PCB板,终于可以出声了)
项目属性
首次制作功放,参考了Hack实验室的开源文件,官方手册和开源平台众多项目,特此感谢,本项目资料全部开源,欢迎相互探讨学习!
V2版本板载CI-C22GS02S离线语音模块接口,控制部分采用扩展版形式,集成红外收发,但与功放没有有机结合,原因是离线模块自带功放,不太明白怎么接入功放板!
由于V2版本画完后,打样前先购买了元器件,到手发现7805封装有误。在下单时缺货变更时没注意原封装 TO-252-2(DPAK)变成了TO-263-2,在加上CI-C22GS02S离线语音模块一直缺货,于是重新设计了V3版本,移除了离线语音模块,增加了蓝牙模块!
硬件部分
详见工程!
BOM清单

大赛LOGO验证

演示您的项目并录制成视频上传
https://www.bilibili.com/video/BV1h64y1i73P?share_source=copy_web
更多详情:https://diy.szlcsc.com/posts/06c94d90c2c447dfbd9ed7339ff4a5b1
设计图
未生成预览图,请在编辑器重新保存一次BOM
暂无BOM
克隆工程工程成员
知识产权声明&复刻说明
本项目为开源硬件项目,其相关的知识产权归创作者所有。创作者在本平台上传该硬件项目仅供平台用户用于学习交流及研究,不包括任何商业性使用,请勿用于商业售卖或其他盈利性的用途;如您认为本项目涉嫌侵犯了您的相关权益,请点击上方“侵权投诉”按钮,我们将按照嘉立创《侵权投诉与申诉规则》进行处理。
请在进行项目复刻时自行验证电路的可行性,并自行辨别该项目是否对您适用。您对复刻项目的任何后果负责,无论何种情况,本平台将不对您在复刻项目时,遇到的任何因开源项目电路设计问题所导致的直接、间接等损害负责。


评论