
极简电子门铃(附Gerber)
简介
使用万能NE555芯片做成的极简电子门铃
简介:使用万能NE555芯片做成的极简电子门铃开源协议
:Public Domain
描述
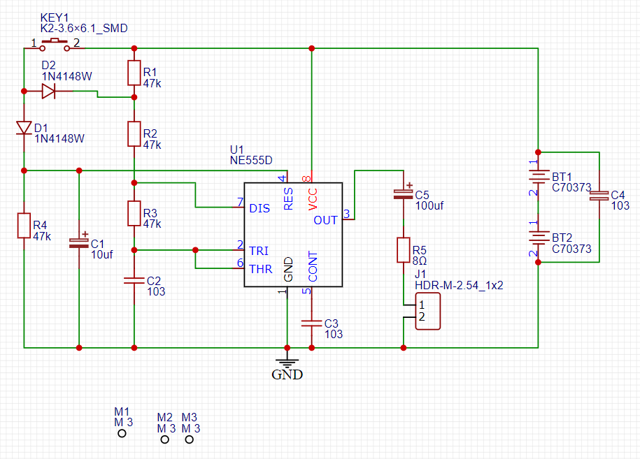
工程采用万能的NE555芯片构成多谐振荡电路,当S1断开时,D1未导通,D2反向截止,NE555芯片RES端为低电平,无输出。当有人按下开关S1时,D1导通,振荡电路开始工作,扬声器发出声音(扬声器声音频率计算公式:f=1/0.7(R1+R2+2R3)C1)。
下面是原理图以及PCB

电池采用CR2032,如果只是单纯做着玩可以考虑外接供电(4.5V-12V),喇叭外接。下面是实物图
使用起来声音还是偏小的,并且按一下只响一声。如果要说有什么改进的话就是可以使用NV或者KD的音乐芯片来搭建电路。
附开源工程,立创EDA格式的原理图和PCB,实物图和实物使用视频:链接:https://pan.baidu.com/s/1Rc1DTdkNhILDBPYfUO2Jig
提取码:7777
--来自百度网盘超级会员V4的分享
设计图
未生成预览图,请在编辑器重新保存一次BOM
暂无BOM
克隆工程知识产权声明&复刻说明
本项目为开源硬件项目,其相关的知识产权归创作者所有。创作者在本平台上传该硬件项目仅供平台用户用于学习交流及研究,不包括任何商业性使用,请勿用于商业售卖或其他盈利性的用途;如您认为本项目涉嫌侵犯了您的相关权益,请点击上方“侵权投诉”按钮,我们将按照嘉立创《侵权投诉与申诉规则》进行处理。
请在进行项目复刻时自行验证电路的可行性,并自行辨别该项目是否对您适用。您对复刻项目的任何后果负责,无论何种情况,本平台将不对您在复刻项目时,遇到的任何因开源项目电路设计问题所导致的直接、间接等损害负责。


评论