
开源协议
:Public Domain
(未经作者授权,禁止转载)描述
跟着训练营学习的项目。硬件部分和软件部分没什么好介绍的了,嘉立创官方教程非常详细介绍了,我学习到了很多,从原理图到pcb板,再到软件安装,程序烧录,官方非常贴心地一步一步讲解完了,最后到3d外壳,第一次做出一个成品,非常开心。这个示波器可以测量电压波形、幅值和频率,自身也可以输出频率分别为1khz、2khz、4khz的方波波形,也可调节方波的占空比,旋转编码器更是可以调节波形“视野”的大小。因为官方没有这个项目的3D外壳打印教程,所以我就自学了一点点建模,做了一个外壳,大家也可以参考着做。我先是学习了嘉立创EDA专业版的3D外壳建模,具体教程B站有0基础也能上手!3D外壳绘制教程 | 嘉立创EDA专业版入门教程(16)_哔哩哔哩_bilibili,非常简单,最初按照板子画出了上下两个壳,和一些槽口。然后发现因为有屏幕和芯片高度的影响,按照官方教程来的画的上外壳(壳太高)会导致按不到三个按键和旋转编码器,如图
,这时候可以把按键部分的顶层直接挖掉,但是这样不美观,如网友的图
。
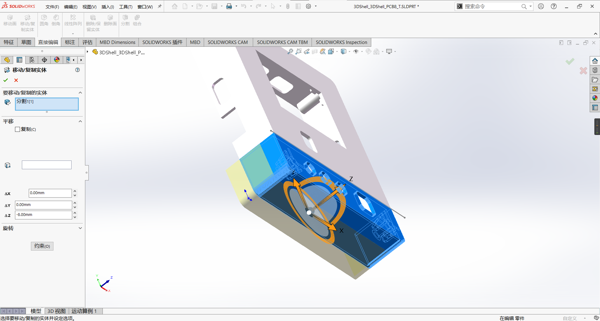
于是这部分我就用solidworks软件去修改这个模型,因为我是小白,没学过建模,所以并不是一开始就用solidworks去画这个模型。我将嘉立创的这个初步模型导入到solidworks中,然后对其上壳模型进行修改(注意:先在嘉立创里面把螺丝柱的通孔直径改成3mm,再导出模型进行修改,后面会解释),下壳模型无需修改。我把上壳模型用分割命令分割成两个实体,如图
然后保留两个实体,将下面的实体1进行移动,把它延着Z轴移动-8mm,相当于把这个上壳的下面部分往下移动了8mm,
,蓝色为原本位置,黄色是移动后的位置,之后就形成了按键的地方的壳会矮一点点,以至于按键和旋转编码器可以被按到。然后可以选择绘制草图将多余的部分拉伸切除,或者像第一步一样将模型分割只保留需要的部分,如图
,
,勾选这个消耗切除实体就行了,下面多余的部分就切除了。然后会得到这样一个模型
。这里笔者偷偷给它加了点颜色,好看一点,加不加无所谓的。然后就是绘制草图将中间空出来的部分进行拉伸凸台,把空的部分补全。这里我就是将它补了1mm
,,然后就是为了美观,可以加一些圆角之类的了,笔者就不演示了。最后就是螺丝孔啦,嘉立创官方的EDA是画不了螺纹线的,也就是上面那个嘉立创3D教程里教的画的螺丝柱是没有螺纹的,于是我们需要在solidworks中给它画上螺纹,不然螺丝大概率是拧不进去的。下壳的沉头孔的对于M3螺丝规格的通孔直径是3.2mm,在某宝买的圆头M3螺丝是可以直接穿进去的,下壳也只为固定PCB板s所以不需要改。但是上壳需要修改,在顶层,在它不是沉头孔的情况下选择M3螺丝规格,它的通孔直径是2.8mm,
如果用M3的螺丝,
大概率是拧不进去的,因为它的螺纹直径就是3mm。所以这里需要手动将这个通孔直径改为3mm,文章前面有提醒的,如果有小伙伴没改的话。需要重新回到嘉立创改哦,然后·把所以步骤重新来一遍,也可能有其它办法可以不重来,可惜我不会,你们加油,会的教我。言归正传,在solidworks菜单栏选择异性孔向导,选择螺纹线,然后点一个需要加螺纹线的铜柱
选择拉伸螺纹线,切记在规格这个地方,它的螺距要改为0.5
因为树脂打印的最小螺距就是0.5mm,M3规格螺丝的螺距也是0.5mm,螺距就是螺纹之间的间距,然后四个柱子都这样加一遍螺纹,就可以了。然后导出文件,然后去下单就可以了。我选的是X树脂,立创就给我随机打印了8001树脂,半透明的,偏软。想省钱就无脑选X树脂就行了。创创不会让你失望的。
以上是我一个初学者自己摸索得到的画一个外壳的完整过程,我也知道肯定有很多其它的好用快速简单的建模方法,大家可以互相分享学习,但请别喷这个方法哪里哪里不好,可以讨论学习改正,谢谢。
我也尽量详细说明建模过程了,现在这段时间比较忙了,以后有时间再录一个完整的建模过程视频上传了,现在先把训练营作业交了再说了(2024年4月1号凌晨1点)。
结束语:感谢嘉立创给我这词机会学习到了很多从未见过的知识和技能,丰富了我的校园生活,嘉立创真的有很认真地教学,给立创点赞。希望以后还有机会参加其它项目。
更新:忘记上传3d源文件了,已经重新上传(2024.4.1--12点)。不过这个壳还有一点点瑕疵,没考虑到芯片的元器件高度,所以合起来不太对尺寸。我原总外壳高度是设计了23.5mm,现在改为24.5mm就差不多了,不会被芯片顶着。等有空再更新改好的模型上来。
设计图
未生成预览图,请在编辑器重新保存一次BOM
暂无BOM
克隆工程工程成员
知识产权声明&复刻说明
本项目为开源硬件项目,其相关的知识产权归创作者所有。创作者在本平台上传该硬件项目仅供平台用户用于学习交流及研究,不包括任何商业性使用,请勿用于商业售卖或其他盈利性的用途;如您认为本项目涉嫌侵犯了您的相关权益,请点击上方“侵权投诉”按钮,我们将按照嘉立创《侵权投诉与申诉规则》进行处理。
请在进行项目复刻时自行验证电路的可行性,并自行辨别该项目是否对您适用。您对复刻项目的任何后果负责,无论何种情况,本平台将不对您在复刻项目时,遇到的任何因开源项目电路设计问题所导致的直接、间接等损害负责。


评论