
#第七届立创电赛#基于ESP32的智能音箱
简介
制作了一个智能音箱,采用上下两层板设计,下层功放板,上层主控板,功放带两个15W的全频喇叭,通过语音来控制蓝牙、MP3模块播放音乐,也能控制红外家电,播报温湿度,控制音乐节奏灯。
简介:制作了一个智能音箱,采用上下两层板设计,下层功放板,上层主控板,功放带两个15W的全频喇叭,通过语音来控制蓝牙、MP3模块播放音乐,也能控制红外家电,播报温湿度,控制音乐节奏灯。开源协议
:GPL 3.0
描述
* 1、项目功能介绍
家里的功放不是智能的,每次想听歌的时候都得自己手动打开,很麻烦;还有一个小度音箱,听歌很方便,功能也很强大,唯一不足的是音箱效果一般,而且是单声道的。因此,突然有了制作了一个智能音箱的想法,集成功放和离线语音控制的音乐播放电路,既能播放MP3也能播放手机蓝牙歌曲,还能控制家里的红外遥控的电器、播报室内的温湿度,还能控制音乐节奏灯,听歌的时候更有感觉。
电路采用上下两层板设计,下层功放板,上层主控板,功放带两个15W的全频喇叭,外置一个音乐节奏灯和红外发射和温湿度模块电路。
主要功能:
1.语音红外遥控,控制空调、风扇、电视机顶盒等设备;
2.采集室内温湿度,语音播报;
3.语音控制功放电源、功放静音;
4.语音控制MP3模块,播放、暂停、停止、上一曲、下一曲、切换播放模式、切换音效、改变音量等;
5.语音控制蓝牙模块,打开关闭蓝牙、播放、暂停、上一曲、下一曲、音乐声音+、音乐声音-;
6.音频输出自动切换、手动切换;
7.语音控制音乐节奏灯电源、灯光模式等功能;
8.接入blinker,手机远程控制以上所有功能;
9.其它功能后续再慢慢加。

APP用的点灯,还有空调控制的按钮还没加上去,实际程序里已经写了,一共26个按键,2个滑动条,一个图表,感觉这个界面放不下,只能舍弃一些功能。
注:主题不限,可以是解决生活/工作中的某个问题、为某个人群/场景设计的方案、毕业设计/课程设计/DIY项目/纯属炫酷项目等。主要讲一下自己通过什么手段解决了什么问题。
*2、项目属性
第一版的设计还存在很多问题,主要是本人水平有限,程序也写的很烂,都是借鉴网上其他大佬的,东平西凑的。不过最终还是实现了预期的功能,后期再慢慢改进吧;
实际使用中会有个问题,如果音乐声太大,语音很难被识别,这时可以使用手机来控制。
注:请说明项目是否首次公开;项目是否为原创;项目是否曾经在其他比赛中获奖,若有获奖则叙述获奖详情;项目是否在学校参加过答辩。
* 3、开源协议
请输入内容…
注:利他即利己,请认真阅读下述内容。
- 拥抱开源,赋予项目无限价值。建议项目核心功能开源80%以上;
- 若某一部分功能不可替代且删掉之后项目无法解决对应的问题,则这一部分实现的功能就是项目的核心功能;比如设计了一台电子负载且设计了一款上位机软件监控功率变化,则电子负载为核心功能,上位机软件为辅助功能;比如电子负载中使用了一款隔离485模块与上位机通信,则此485模块实现的通讯功能为辅助功能;
- 项目应选择适合自己的开源协议,若项目引用其他开源项目,应注明来源并遵循原作者的开源协议规定;原创项目推荐使用GPL3.0开源协议;
- 直接引用开源项目的原电路或原代码实现的功能不可作为自己项目的核心功能、使用市场上通用模块直接实现的功能不可作为自己项目的核心功能。
请在竞赛阶段填写 ↓
*4、硬件部分
主控板:主要包含ESP32S、MP3音乐模块、M18蓝牙音频模块、VCT1离线语音模块。MP3音乐模块和M18蓝牙音频模块的音频连接CD4052BM多路复用芯片,公共输出端通过音频插头或者连线接到功放板的内部音频输入接口。通过控制CD4052BM的A B引脚的高低电平来输出MP3音乐模块或者M18蓝牙音频模块的音频。


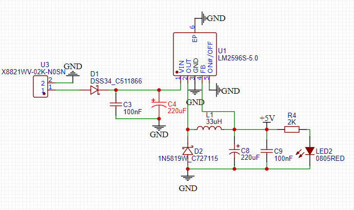
电源部分采用LM2596S-5.0,输入电压18V,输出5V,输出电流最大可达3A(也许有人会问为什么不用LDO,因为输出电流不够,而且发热比较严重),使用DC-DC有个问题,对音频电路会产生影响,解决办法只能是多加滤波电容。一开始设计的时候考虑不周,滤波做的不够。

VCT1离线语音模块的PWM4 和PWM5输出高低电平用来控制功放的电源和静音。语音命令通过模块的串口1和ESP32通信,麦克风直接焊在板子上,模块使用一个8欧姆2瓦的喇叭用来语音播报。

MP3音频模块电路设计有点问题,实际电路取消了电源控制电路,直接将5V电源短接到模块电源5V正极。

M18蓝牙音频模块需要用按键或者手机来控制,这里我使用一组三极管电路来模拟按键,通过ESP32四路IO来控制。

CD4052BM实际可以输入4路,这里只是用了两路。

预留了SPI屏幕接口,暂时还没用,后期可以把屏幕加上去。


将红外发射电路和温湿度传感器引出,方便安装在外壳上,同时也防止电路发热对温湿度传感器有影响。

音乐节奏灯本来一开始准备自己做一个,电路上已经预留了输出接口,后来发现效果不如淘宝上10块钱的节奏灯,干脆直接改装一下算了。和蓝牙音频模块的控制原理一样,只需将P1、P2、P3通过导线连接到节奏灯三个按键其中一个引脚上(不是接地的引脚,自己用万用表测),IN1、IN2、IN3引出接到ESP32的IO口,+5V、GND引出接到主控板,用来给节奏灯供电。
功放板:音频功率放大器采用TPA3116D2DAD,前级采用NE5532放大电路。功放音频输入可采用外部输入(外部音频插头)或者内部输入(主控板音频输出线),具体由双排两档开关来控制。


功放电源采用MOS管控制,引出了功放电源控制和功放静音控制接口

第一版引脚分配的不合理,MP3音频模块的串口和CH340共用了,导致不能正常通信,后来改用IO21和IO22了。将原来的IO15和IO19/MISO引出来控制音乐节奏灯,所以图上很多线,后期有时间再重新调整一下。
*5、软件部分
ESP32的程序在附件里。
离线语音模块的程序需要将PWM4 和PWM5引脚作为普通IO口输出高低电平


主程序里根据命令词的语义ID来确定哪个IO口控制什么,输出高电平还是低电平。
*6、BOM清单
请输入内容…
注:项目涉及的BOM清单。这个位置请上传BOM的截图。清单详情请以PDF的格式上传到附件中。建议包括型号、品牌、名称、封装、采购渠道、用途等内容。具体内容和形式应以表达清楚项目构成为准。
*7、大赛LOGO验证
请上传包含大赛logo的项目图片,logo以丝印形式印刷在PCB上面。
点击zip下载大赛logo标识! (大赛标识).zip
* 8、演示您的项目并录制成视频上传
视频要求:请横屏拍摄,分辨率不低于1280×720,格式Mp4/Mov,单个视频大小限100M内;
视频标题:立创电赛:{项目名称}-{视频模块名称};如立创电赛:《自动驾驶》-团队介绍。
更多详情:https://diy.szlcsc.com/posts/d76d9cb41705430e9a54e7a5feed07a5
设计图
未生成预览图,请在编辑器重新保存一次BOM
暂无BOM
克隆工程知识产权声明&复刻说明
本项目为开源硬件项目,其相关的知识产权归创作者所有。创作者在本平台上传该硬件项目仅供平台用户用于学习交流及研究,不包括任何商业性使用,请勿用于商业售卖或其他盈利性的用途;如您认为本项目涉嫌侵犯了您的相关权益,请点击上方“侵权投诉”按钮,我们将按照嘉立创《侵权投诉与申诉规则》进行处理。
请在进行项目复刻时自行验证电路的可行性,并自行辨别该项目是否对您适用。您对复刻项目的任何后果负责,无论何种情况,本平台将不对您在复刻项目时,遇到的任何因开源项目电路设计问题所导致的直接、间接等损害负责。


评论