
标准版
单路小型电机驱动器
2.6k
0
0
1
简介
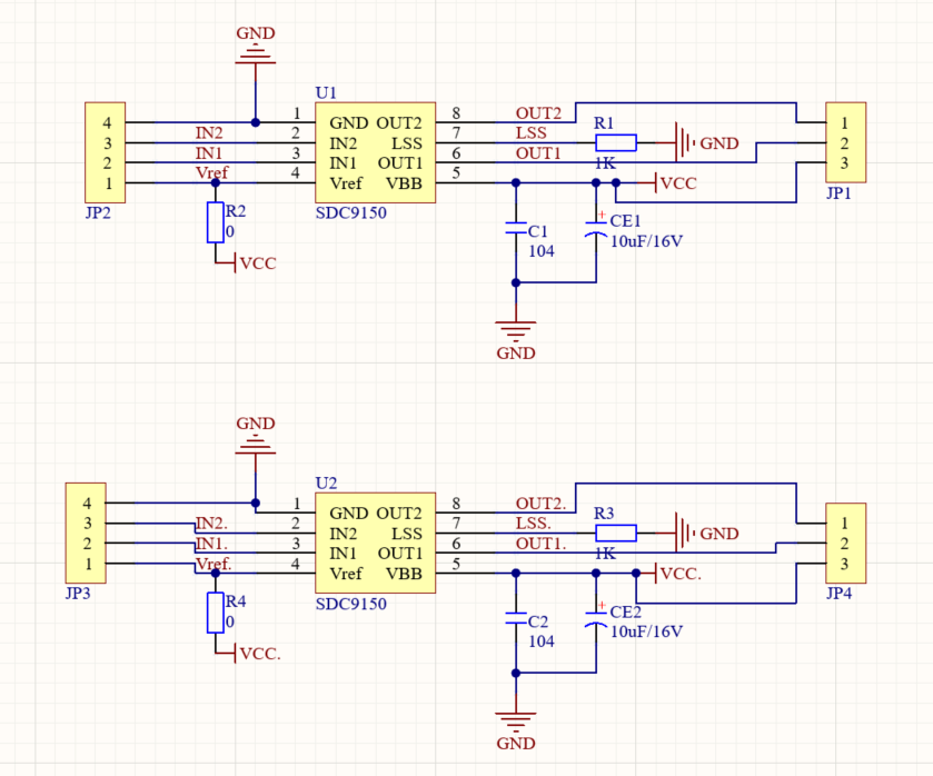
基于SDC9150的单路小型电机驱动器 可走2A电流
简介:基于SDC9150的单路小型电机驱动器 可走2A电流开源协议
:GPL 3.0
创建时间:2022-05-17 00:04:04更新时间:2022-05-17 00:04:33
描述




电路板到了沿着中间一切就是俩个了
设计图
未生成预览图,请在编辑器重新保存一次BOM
暂无BOM
克隆工程添加到专辑
0
0
分享
侵权投诉
工程成员
知识产权声明&复刻说明
本项目为开源硬件项目,其相关的知识产权归创作者所有。创作者在本平台上传该硬件项目仅供平台用户用于学习交流及研究,不包括任何商业性使用,请勿用于商业售卖或其他盈利性的用途;如您认为本项目涉嫌侵犯了您的相关权益,请点击上方“侵权投诉”按钮,我们将按照嘉立创《侵权投诉与申诉规则》进行处理。
请在进行项目复刻时自行验证电路的可行性,并自行辨别该项目是否对您适用。您对复刻项目的任何后果负责,无论何种情况,本平台将不对您在复刻项目时,遇到的任何因开源项目电路设计问题所导致的直接、间接等损害负责。


评论