
0.96寸 OLED
简介
OLED显示屏
简介:OLED显示屏开源协议
:GPL 3.0
(未经作者授权,禁止转载)描述
0.96寸OLED显示屏
原理图来自网络 PCB尺寸为30*30MM
元件位置已经标注 SSD1306驱动
欢迎各位电子爱好者复刻
本人有制作成品出售
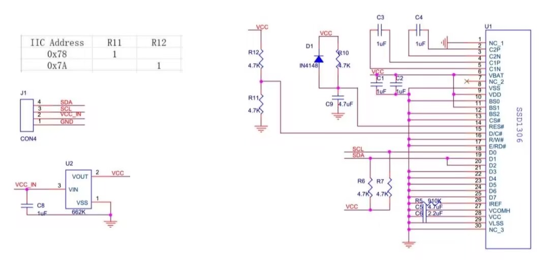
首先看下原理图

这里的IIC 我也不懂这个到底是什么意思 一个是0*78--一个是0*7A
这两个4.7K的电阻 一个是接的VCC正极电压 一个是接GND负极电压
但是我做的板 这两个电阻同时的是焊接上的 屏幕能正常显示出来的
在这里请问一下有懂的大佬 这两个电阻到底是起什么作用的
图片看一下元件

这一个电阻是4.7K的阻值 接了VCC
接下来看下接GND的电阻

PCB1做了有662K的3.3伏稳压芯片 SOP-23封装 输入电压推荐在5伏左右
PCB2取消了662k的稳压芯片 使用文件2 时一定要注意使用的电压 不得高于3.3伏 否则会有烧毁屏幕的风险
PCB3 制作成了 PFC 连接器 0.5的间距 焊接是有点难度的
文件中的 二极管 请注意方向 防止焊反
二极管的负极对屏幕上方排针
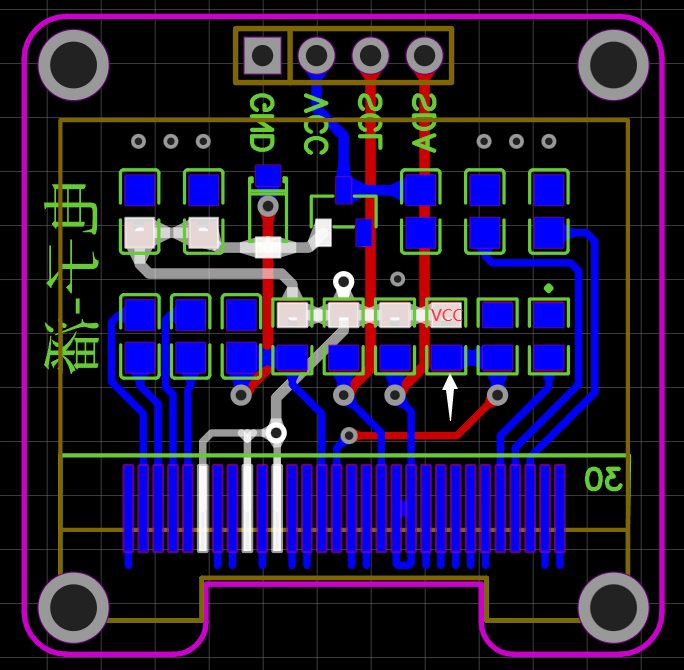
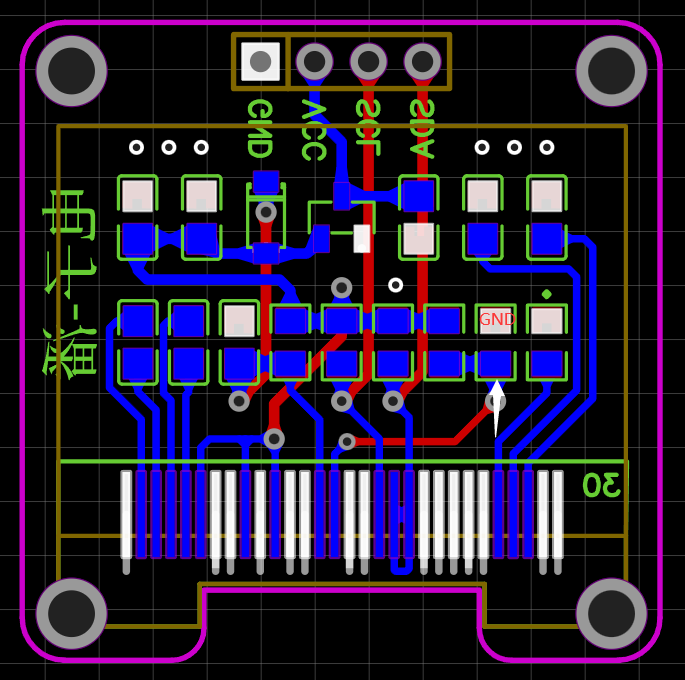
最后看下零件的位置摆放

PCB1

PCB2
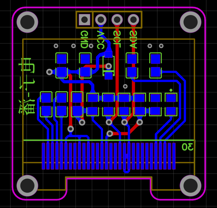
最后的最后看下PCB的整体




电子-潘
设计图
未生成预览图,请在编辑器重新保存一次BOM
暂无BOM
克隆工程知识产权声明&复刻说明
本项目为开源硬件项目,其相关的知识产权归创作者所有。创作者在本平台上传该硬件项目仅供平台用户用于学习交流及研究,不包括任何商业性使用,请勿用于商业售卖或其他盈利性的用途;如您认为本项目涉嫌侵犯了您的相关权益,请点击上方“侵权投诉”按钮,我们将按照嘉立创《侵权投诉与申诉规则》进行处理。
请在进行项目复刻时自行验证电路的可行性,并自行辨别该项目是否对您适用。您对复刻项目的任何后果负责,无论何种情况,本平台将不对您在复刻项目时,遇到的任何因开源项目电路设计问题所导致的直接、间接等损害负责。


评论