
IN12桌面辉光钟
简介
来自前苏联的古老光辉——IN12桌面时钟摆件
简介:来自前苏联的古老光辉——IN12桌面时钟摆件开源协议
:Public Domain
(未经作者授权,禁止转载)描述
Abstract
灯管:IN12B
主控芯片:STM32G071
时钟芯片:DS3231
授时方式:手动&WIFI
输入:typec DC5V
升压:MAX668反激拓扑
灯管部分
使用74HC595做IO扩展,IN12灯管有12支脚,为了硬件上可复制,每个灯管使用两个595。选择的三极管必须要耐高压。


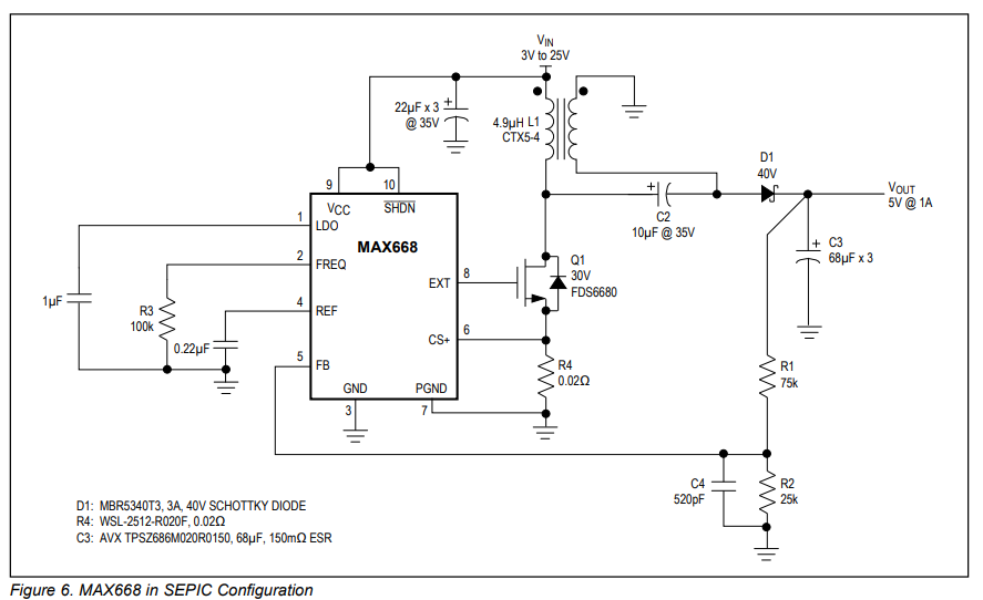
升压部分
升压电路要实现5V-170V的转换,根据MAX668的手册选择非隔离型反激拓扑,可以查看我之前发布的辉光钟升压模块工程。

主控
选择的MCU为STM32G071CBU6,
授时与校时
本设计由DS3231提供授时,DS3231带有万年历和TCXO,MCU通过IIC与DS3231通信来获取或写入时间。在正常运行时,MCU通过DS3231获取时间并显示,在板子断电时,DS3231通过后备电池运行。
本设计提供了两种校时方式,分别是按键校时和WIFI校时。MCU引出两个按键:set和add。通过按set可以切换当前调整的数字,通过按add可以调整当前的数字(BCD)。依次完成年月日时分秒的设置。板上集成有ESP8266模块,在WIFI有效的情况下,MCU可直接通过ESP8266获取当前网络UTC时间。
显示控制
本设计使用了6支灯管,显示日期的格式为yymmdd,时间格式为hhmmss。
由于辉光管寿命有限,为了。采取了周期显示和触发唤醒的方法。周期显示是指每隔一定时间显示一次,如30分钟,并把日期和时间信息先后显示一下;触发唤醒是通过按键直接唤醒一次显示。




设计图
未生成预览图,请在编辑器重新保存一次BOM
暂无BOM
克隆工程工程成员
知识产权声明&复刻说明
本项目为开源硬件项目,其相关的知识产权归创作者所有。创作者在本平台上传该硬件项目仅供平台用户用于学习交流及研究,不包括任何商业性使用,请勿用于商业售卖或其他盈利性的用途;如您认为本项目涉嫌侵犯了您的相关权益,请点击上方“侵权投诉”按钮,我们将按照嘉立创《侵权投诉与申诉规则》进行处理。
请在进行项目复刻时自行验证电路的可行性,并自行辨别该项目是否对您适用。您对复刻项目的任何后果负责,无论何种情况,本平台将不对您在复刻项目时,遇到的任何因开源项目电路设计问题所导致的直接、间接等损害负责。


评论