
简易示波器
简介
该工程展示了一块示波器模拟前端电路板,接口与硬木课堂STM32H750核心板兼容。
简介:该工程展示了一块示波器模拟前端电路板,接口与硬木课堂STM32H750核心板兼容。开源协议
:GPL 3.0
(未经作者授权,禁止转载)描述
嘉立创、硬木课堂、武汉芯源半导体联合举办此次立创训练营,首先感谢他们提供的机会和平台,让我能够学到仪器仪表电路设计全流程,同时结识了许多志同道合的朋友,他们在我完成本次复刻过程中也给予了帮助。
该工程软件部分由硬木课堂提供,硬件部分复刻硬木课堂工程,做了一些小改动。
电路参考:
[硬木课堂] AFE03示波器信号源扩展板 https://oshwhub.com/damihuang/AFE03
硬木课堂知识库:
https://www.yuque.com/yingmuketang/01/tza1xu0gk3ps5dac
硬木课堂H750核心板:
原理部分:
信号调理电路:
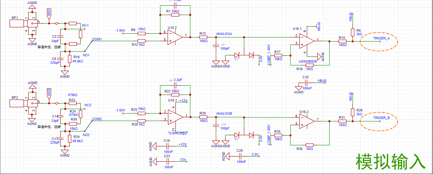
模拟输入通道介绍:
包括了电阻分压和运算放大器实现的信号调理,和比较器实现的方波输出(供触发和测频使用)。

INA、INB:示波器的输入端,STM32H750VBT6发出模拟信号与此处连接,这里通过电阻串联分压实现1MΩ的输入阻抗,可以选择输入直连或1/20衰减。
gain:选通开关,选择直通信号或衰减为1/20的信号进入第一级同相放大器,同相放大器完成两个工作,通过偏置电压将信号平移1.65V并放大2倍,使输入±15V变换后落在0—3.3V范围内
继电器部分由于绘制原理图时型号还未确定,预留了排针用于选择继电器电源

AnalogA、AnalogB:经过同相放大器放大和平移后的模拟信号与STM32H750开发板连接,进入H750的ADC中;

TrigerA、TrigerB:AnalogA、AnalogB与直流参考电平(由H750的一路DAC产生)经过比较器后产生的方波信号,进入STM32H750的定时器进行测频。

DAC_OUT2: 直流参考电平,通过STM32H750配置内部DAC2发出。
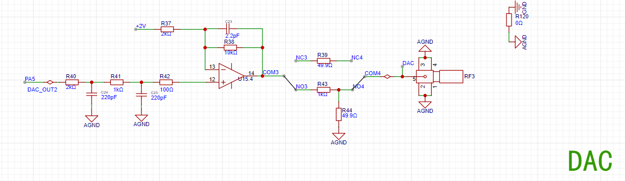
模拟输出通道介绍:
包括了电阻分压和运算放大器实现的信号调理,和比较器实现的方波输出(供触发和测频使用)。

STM32H750的DAC1输出的范围为0-3.3V的波形。
两阶RC滤波器,实现低通滤波器功能。

电阻分压和缓冲器,将5V输入变为低阻的2V输出,后续放大-5倍用于平移输出信号。

输出放大器,完成两个功能,第一将同相端输入放大6倍,第二将放大6倍后信号平移-10V后输出,计算公式为Vo=-10+6*Vi;

功能测试
示波器输入两通道
- ±10V双通道2M采样率或以上,20K带宽,正弦波峰峰值测量误差不大于5%
- 挡位切换
- 平稳触发,无明显触动
- 测频误差不大于5%
示波器单输出通道
- 输出±4V峰峰值,20K带宽的方波,三角波,正弦波
- 正弦波和方波峰峰值误差不大于15%
待解决:

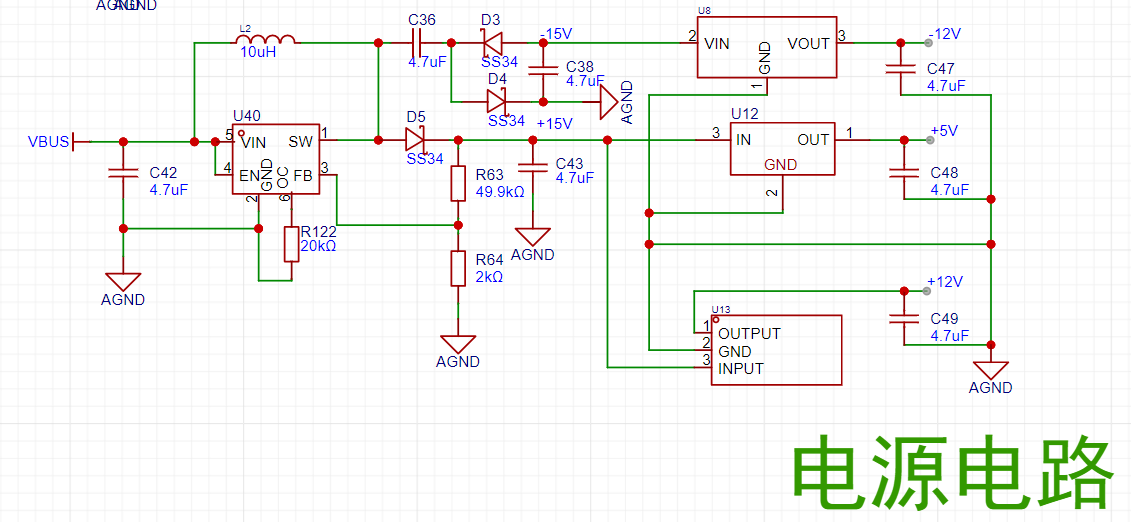
电源部分采用了国产MT3608L但是在测试时输入电压在5V以下时能够正常工作,5V以上大多数时候电源直出,电源芯片没有工作,尝试了很多方法都不行,最后只能更换为MT3608,去掉GND反馈电阻。
由于时间匆忙,当前工程仅能满足基本功能,后续会继续完善。
设计图
未生成预览图,请在编辑器重新保存一次BOM
暂无BOM
克隆工程工程成员
知识产权声明&复刻说明
本项目为开源硬件项目,其相关的知识产权归创作者所有。创作者在本平台上传该硬件项目仅供平台用户用于学习交流及研究,不包括任何商业性使用,请勿用于商业售卖或其他盈利性的用途;如您认为本项目涉嫌侵犯了您的相关权益,请点击上方“侵权投诉”按钮,我们将按照嘉立创《侵权投诉与申诉规则》进行处理。
请在进行项目复刻时自行验证电路的可行性,并自行辨别该项目是否对您适用。您对复刻项目的任何后果负责,无论何种情况,本平台将不对您在复刻项目时,遇到的任何因开源项目电路设计问题所导致的直接、间接等损害负责。


评论