
专业版
ATGM332D板载罗盘GPS模块
4.5k
0
0
20
简介
基于ATGM332D模块设计的GPS模块,可用于航模和其他嵌入式设计
简介:基于ATGM332D模块设计的GPS模块,可用于航模和其他嵌入式设计开源协议
:GPL 3.0
创建时间:2023-01-02 22:02:23更新时间:2023-09-04 10:33:54
描述
基于ATGM332D模块设计的GPS
提示,现在大家不要复刻
提示大家不要复刻,实测测有设计问题 
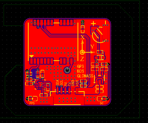
模块建议选择ATGM332D-5N-71,支持三模卫星定位:GPS,BDS,GLONASS

选择ATGM332D-5N的其他型号也可以,模块封装尺寸都一样,但支持的卫星类型的数量不同。(详情请参考模块数据手册)
板载HMC5883L电子罗盘

带RTC时钟电源用于数据存储和热启动,每次启动无需初始化启动,搜星更快,RTC电源选用ML414纽扣可充电记忆电池

PCB采用了4层板设计,陶瓷天线馈线连接线阻抗控制为50ohm
顶层为5V电源输入和信号线

第一层为5883L的IIC信号线和其他走线,第一层铜箔天线馈线下方已经挖空处理。!!!注意:这里的内一层天线馈线下方挖空已修改,详细见pcb。(这里的IIC走线属于低速信号线其实不用等长,但是这做了等长并不影响),因为我有点强迫症

第二层为3.3V电源铺铜和作为天线参考面的GND铺铜

底层就是全铺铜,但做了漏铜处理做为陶瓷天线的反射面

天线选择25x25x4mm厚度的无源陶瓷天线。
GPS陶瓷片天线:
陶瓷粉末的好坏以及烧结工艺直接影响它的性能。现市面使用的陶瓷片主要是2525、1818、1515、1212、9*9。陶瓷片面积越大,介电常数越大,其共振频率越高,接收效果越好;陶瓷片的厚度对天线性能也会有不小的影响,空间容许的情况下建议选择4mm的厚度。

关于PCB下单:
板材厚度选择1.2mm
阻抗选择:JLC04121H-7628(通用推荐/免费)结构
简介到这就完了,具体的还是得大家自己参考电路图和数据手册了
如果设计或者行文中有哪里错误的还望大家加以指正!!!

制作不易还望大家支持一下,嘿嘿.......
设计图
未生成预览图,请在编辑器重新保存一次BOM
暂无BOM
克隆工程添加到专辑
0
0
分享
侵权投诉
知识产权声明&复刻说明
本项目为开源硬件项目,其相关的知识产权归创作者所有。创作者在本平台上传该硬件项目仅供平台用户用于学习交流及研究,不包括任何商业性使用,请勿用于商业售卖或其他盈利性的用途;如您认为本项目涉嫌侵犯了您的相关权益,请点击上方“侵权投诉”按钮,我们将按照嘉立创《侵权投诉与申诉规则》进行处理。
请在进行项目复刻时自行验证电路的可行性,并自行辨别该项目是否对您适用。您对复刻项目的任何后果负责,无论何种情况,本平台将不对您在复刻项目时,遇到的任何因开源项目电路设计问题所导致的直接、间接等损害负责。







评论