
透明探索版移动电源
简介
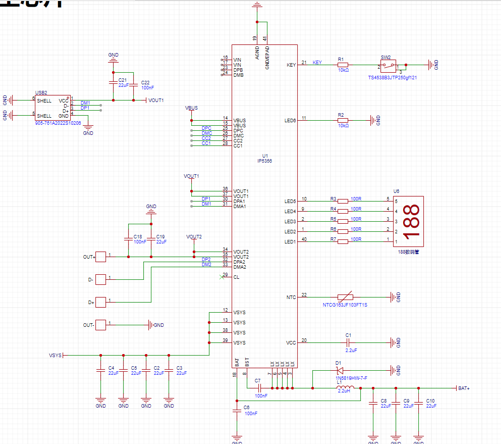
基于IP5356方案设计的透明版移动电源
简介:基于IP5356方案设计的透明版移动电源开源协议
:GPL 3.0
(未经作者授权,禁止转载)描述
一、设计目的
个人设计,满足个人日常使用
二、功能要求
(1)总功率最大为22.5W。
三、设计摘要
(1)采用IP3556方案进行设计
(2)采用现成的壳料,主板板框按照壳料的尺寸和孔位进行定型
(3)数码管显示电量和使用状态
四、原理分析



五、总体设计框图

六、硬件电路组成
(1)USBA接口

(2)Type-C接口

(3)LIGHTNING供电

(4)锂电池保护

(5)主控电路

七、程序流程图
无需程序,纯硬件设计
八、实物展示




九、注意事项
(1):电池容量可根据个人需求选择,但需要注意需要更换主板上的匹配电阻:如下图所示:

(2):电池目前使用的型号是21700,尺寸是符合外壳要求的,其他尺寸的电池请注意电池电压和尺寸。
(3):IP5356型号需要使用数码管专用的型号:IP5356-188-BZ,注意不要买错,相关购买链接在BOM清单里。
(4):在复刻制作过程中,一切以安全为主,请勿将电池正负短接,以免电池起火,发生一切事故本人不负任何责任。
(5):更多制作过程中需要注意的事项,可前往B站观看:https://www.bilibili.com/video/BV1no4y1u7o9/?spm_id_from=333.999.0.0&vd_source=5f8281657f114a37116180800654c4ec
十、以移动电源为项目切入点,去学习和使用AD软件,开源教程已经上传B站,一共15节课,包含原理图绘制,PCB板绘制,PCB焊接,移动电源组装等。
设计图
未生成预览图,请在编辑器重新保存一次BOM
暂无BOM
克隆工程工程成员
知识产权声明&复刻说明
本项目为开源硬件项目,其相关的知识产权归创作者所有。创作者在本平台上传该硬件项目仅供平台用户用于学习交流及研究,不包括任何商业性使用,请勿用于商业售卖或其他盈利性的用途;如您认为本项目涉嫌侵犯了您的相关权益,请点击上方“侵权投诉”按钮,我们将按照嘉立创《侵权投诉与申诉规则》进行处理。
请在进行项目复刻时自行验证电路的可行性,并自行辨别该项目是否对您适用。您对复刻项目的任何后果负责,无论何种情况,本平台将不对您在复刻项目时,遇到的任何因开源项目电路设计问题所导致的直接、间接等损害负责。


评论