
标准版
【成航PCB赛】音频功率放大器
1.9k
0
0
0
简介
此工程为音频功率放大器工程的pcb设计,功率放大器的作用是为音响放大负载RL提供一定的输出功率,音频放大器由电子放大管发展而来,主要应用于TV,音响,笔记本电脑等便携电子设备中。
简介:此工程为音频功率放大器工程的pcb设计,功率放大器的作用是为音响放大负载RL提供一定的输出功率,音频放大器由电子放大管发展而来,主要应用于TV,音响,笔记本电脑等便携电子设备中。开源协议
:GPL 3.0
创建时间:2020-12-01 13:13:11更新时间:2021-01-28 21:44:54
描述
1.为了检验同学们PCB实操,我们对LM4766的封装焊盘尺寸做出了修改,若要使用此开源项目,请检查LM4766的封装,请更换成立创提供的芯片封装。
2.由于芯片功率很大,请做好板子芯片散热,同时请根据需求增加走线宽度,以长时间过大电流。
3.此工程是一个PCB设计比赛作品,若本工程有什么设计不足的地方,欢迎大家根据需求进行更改。
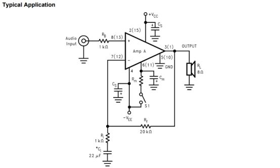
4.典型应用:
5.桥连应用:
6.电源供应:建议采用18V交流输入,在实测的一版中,散热良好,导线镀锡情况下,单路可达35W左右。![]()
7.实验室某手工板
设计图
未生成预览图,请在编辑器重新保存一次BOM
暂无BOM
克隆工程添加到专辑
0
0
分享
侵权投诉
知识产权声明&复刻说明
本项目为开源硬件项目,其相关的知识产权归创作者所有。创作者在本平台上传该硬件项目仅供平台用户用于学习交流及研究,不包括任何商业性使用,请勿用于商业售卖或其他盈利性的用途;如您认为本项目涉嫌侵犯了您的相关权益,请点击上方“侵权投诉”按钮,我们将按照嘉立创《侵权投诉与申诉规则》进行处理。
请在进行项目复刻时自行验证电路的可行性,并自行辨别该项目是否对您适用。您对复刻项目的任何后果负责,无论何种情况,本平台将不对您在复刻项目时,遇到的任何因开源项目电路设计问题所导致的直接、间接等损害负责。


评论