
开源协议
:GPL 3.0
描述
注:* 为必填项
请在报名阶段填写 ↓
* 1、项目功能介绍
*2、项目属性
嘉立创&瑞萨2023暑期训练营项目
* 3、开源协议
GPL 3.0
*4、硬件部分
采用瑞萨R7FA2E1A72DFL芯片作为主控芯片,用数码管显示时间。
1、使用4位共阴数码管,采用IO直驱控制显示时间
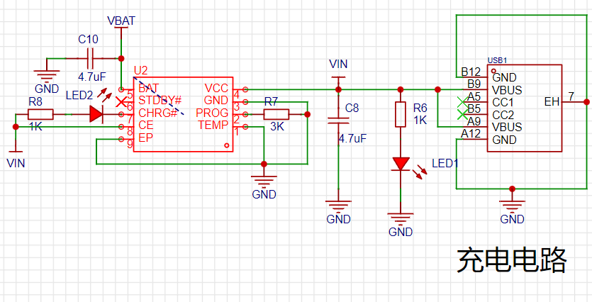
2、充电电路
使用TP4056电源芯片用于给锂电池充电,TP4056外围电路简单,充电电压固定在4.2V。

选择R7电阻3K控制充电电流为400ma

使用一个PMOS和肖特基二极管,用于切换外部输入电源供电还是电池供电。当接入外部电源时,PMOS断开使用外部电源VIN作为系统供电,当断开外部电源时,PMOS导通使用电池VBAT作为系统供电。

3、升级电路
根据实际使用,可将Boot按键的短接,将复位接口引出,并将电池接入开关,可将两者接入一个三档拨码开关。正常使用时拨到电池开关处;在使用串口进行下载时,使用下载器供电,将开关拨到复位,再拨回中间NC位置进行下载,完成下载断开下载器,拨回电池端重启运行。

4、蜂鸣器
这次选择用的蜂鸣器当前系统电压无法带动,震动声音过小,使用电池时无法带动先发出声音,外部供电可以发出比较低的声音。
*5、软件部分
软件使用官方提供的示例,更改了一处数码管IO变更,适配自己的按键,并调整计时和显示刷新时间,加入蜂鸣器控制和闹钟时间设置内容。
*6、BOM清单
请输入内容…
注:项目涉及的BOM清单。这个位置请上传BOM的截图。清单详情请以PDF的格式上传到附件中。建议包括型号、品牌、名称、封装、采购渠道、用途等内容。具体内容和形式应以表达清楚项目构成为准。
*7、大赛LOGO验证
请上传包含大赛logo的项目图片,logo以丝印形式印刷在PCB上面。
点击zip下载大赛logo标识! (大赛标识).zip

* 8、演示您的项目并录制成视频上传
视频要求:请横屏拍摄,分辨率不低于1280×720,格式Mp4/Mov,单个视频大小限100M内;
视频标题:立创电赛:{项目名称}-{视频模块名称};如立创电赛:《自动驾驶》-团队介绍。
更多详情:https://diy.szlcsc.com/posts/15a52db9fd7d40c492eb505280278e45
设计图
未生成预览图,请在编辑器重新保存一次BOM
暂无BOM
克隆工程工程成员
知识产权声明&复刻说明
本项目为开源硬件项目,其相关的知识产权归创作者所有。创作者在本平台上传该硬件项目仅供平台用户用于学习交流及研究,不包括任何商业性使用,请勿用于商业售卖或其他盈利性的用途;如您认为本项目涉嫌侵犯了您的相关权益,请点击上方“侵权投诉”按钮,我们将按照嘉立创《侵权投诉与申诉规则》进行处理。
请在进行项目复刻时自行验证电路的可行性,并自行辨别该项目是否对您适用。您对复刻项目的任何后果负责,无论何种情况,本平台将不对您在复刻项目时,遇到的任何因开源项目电路设计问题所导致的直接、间接等损害负责。


评论