
Type-C多功能串口板(开源_标准版)
简介
一款简单便携式电平转换模块。
简介:一款简单便携式电平转换模块。开源协议
:GPL 3.0
描述
* 1、项目功能介绍
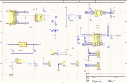
Type-C多功能串口板
采用Type-C输入接口,设计的一款了输出常用热门串口板(TTL/RS422/RS232),串口板功能简单,设计制作便利,携带轻便,成本低。适合程序烧录及串口通信使用;
除了通信下载以外;可做电压转换模块、Type-C转USB模块。
电压:标准Type-C电压,过载保护10~15V。 电平:默认输出TTL电平,可拨动拨码开关调节需要的电平输出;

正面

背面
*2、项目属性
转载请留言
* 3、开源协议
GPL3.0开源协议
*4、硬件部分
LC.EDA

Alitum Designer(19.0)

注:推荐使用嘉立创EDA。若选择其他EDA工具,请在附件上传PDF格式的原理图,PDF格式的PCB图纸,Gerber格式的PCB文件。这里可以详细说明您的项目实现原理和机制、注意事项、调试方法、测试方法等。推荐图文并茂的形式向别人介绍您的想法。
*5、软件部分
未涉及软件部分
*6、BOM清单
Alitum Designer(19.0) BOM:见附件
LC.EDA BOM:见附件
*7、大赛LOGO验证

请上传包含大赛logo的项目图片,logo以丝印形式印刷在PCB上面。
点击zip下载大赛logo标识! (大赛标识).zip
* 8、演示您的项目并录制成视频上传
更多详情:https://diy.szlcsc.com/posts/d76d9cb41705430e9a54e7a5feed07a5
设计图
未生成预览图,请在编辑器重新保存一次BOM
暂无BOM
克隆工程知识产权声明&复刻说明
本项目为开源硬件项目,其相关的知识产权归创作者所有。创作者在本平台上传该硬件项目仅供平台用户用于学习交流及研究,不包括任何商业性使用,请勿用于商业售卖或其他盈利性的用途;如您认为本项目涉嫌侵犯了您的相关权益,请点击上方“侵权投诉”按钮,我们将按照嘉立创《侵权投诉与申诉规则》进行处理。
请在进行项目复刻时自行验证电路的可行性,并自行辨别该项目是否对您适用。您对复刻项目的任何后果负责,无论何种情况,本平台将不对您在复刻项目时,遇到的任何因开源项目电路设计问题所导致的直接、间接等损害负责。


评论