
专业版
基于VL822的USB3.1 gen2 展坞输入typeC版本
1.5k
0
0
2
简介
基于VL822的USB3.1 gen2 一分四拓展坞输入typeC版本,
简介:基于VL822的USB3.1 gen2 一分四拓展坞输入typeC版本,开源协议
:GPL 3.0
创建时间:2024-09-09 13:07:23更新时间:2024-10-10 17:35:05
描述
本项目采用VL822作为主控,这个主控支持USB3.1gen2速度(10GB/1s)
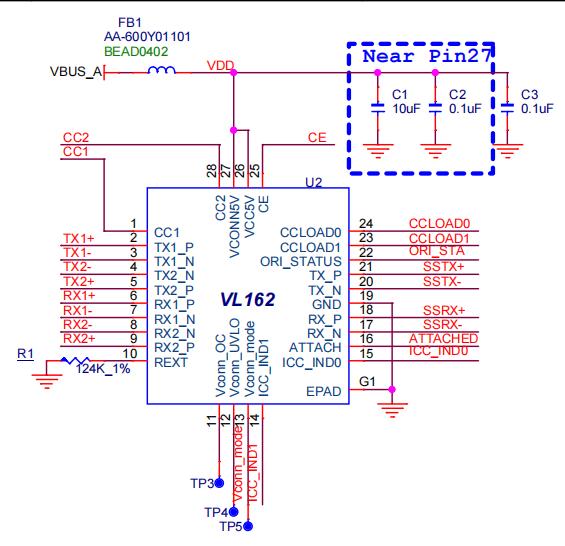
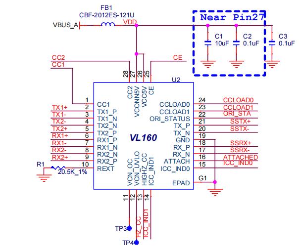
C口采用VL162判定正反,确定通讯,VL162是在VL160的基础上做了更好的优化升级出来代替VL160的数据开关专用芯片,可以直接与VL160 PIN对PIN替换,唯一区别是十脚电阻不一样(LV160是20.5K而VL162是124K)



外接电源利用华为的PW22模块把12V转换成5V供电(电脑功率够可以不用焊接此模块),电脑和模块之间利用两颗二极管隔离互不干扰。
测试速度比较理想,接近USB3.1 gen2极限速度,测试设备为海康512G硬盘加硬盘盒。
设计图
未生成预览图,请在编辑器重新保存一次BOM
暂无BOM
克隆工程添加到专辑
0
0
分享
侵权投诉
工程成员
知识产权声明&复刻说明
本项目为开源硬件项目,其相关的知识产权归创作者所有。创作者在本平台上传该硬件项目仅供平台用户用于学习交流及研究,不包括任何商业性使用,请勿用于商业售卖或其他盈利性的用途;如您认为本项目涉嫌侵犯了您的相关权益,请点击上方“侵权投诉”按钮,我们将按照嘉立创《侵权投诉与申诉规则》进行处理。
请在进行项目复刻时自行验证电路的可行性,并自行辨别该项目是否对您适用。您对复刻项目的任何后果负责,无论何种情况,本平台将不对您在复刻项目时,遇到的任何因开源项目电路设计问题所导致的直接、间接等损害负责。

C口采用VL162判定正反,确定通讯,VL162是在VL160的基础上做了更好的优化升级出来代替VL160的数据开关专用芯片,可以直接与VL160 PIN对PIN替换,唯一区别是十脚电阻不一样(LV160是20.5K而VL162是124K) 
评论