
甲乙类功放
简介
项目简介: 分立元件搭建的甲乙类功放,带温补恒压偏置、喇叭保护电路;市电供电,使用双 18V 环牛变压+整流滤波得到双 26V 直流电源;
简介:项目简介: 分立元件搭建的甲乙类功放,带温补恒压偏置、喇叭保护电路;市电供电,使用双 18V 环牛变压+整流滤波得到双 26V 直流电源;开源协议
:GPL 3.0
描述
题目要求
甲乙类功放
题目分析
分立元件搭建的甲乙类功放,带温补恒压偏置、喇叭保护电路;市电供电,使用双 18V 环牛变压+整流滤波得到双 26V 直流电源;输出添加 Zobel 网络,以补偿喇叭高频下的阻抗变化。
原理图设计说明
原理图参考于大佬TJR2005,修改了一些;
滤波器
截至频率3Hz左右-200k,人耳识别声音20-20kHz;

输入级
长尾差放 + 简易电流源,抑制共模,抑制温漂;

VB倍压电路
使后级组成的复合管处于微导通,消除交越失真;通过调节变阻器,甚至使后级复合管处于完全导通,形成甲类功放;

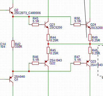
输出级达林顿结构,并管

Zobel网络
佐贝尔网络:喇叭内部存在线圈,即感性元件,佐贝尔网络中的容抗和喇叭感抗补偿,使负载尽量工作于阻性,即在噶行负载时提高稳定性我在音频设计手册里面确实叫做佐贝尔网络,这
里采用的value也是常用的书中推荐经验值。

反馈部分
控制放大倍数,通过电容耦合接地,即只放大交流部分,通过改变这个耦合电容的值,来改变到地的信号频率,即改变放大信号的频率,所以放大的音调便不一样;

喇叭保护电路

PCB设计说明
注意大电流,注意信号环路;问题不大,记得预留散热片位置。
实物展示说明

注意事项
自己做AC/DC的话,注意安全;
目前问题
左声道的VB放大电路那部分有问题,无法使用电位器调节电压,VB倍压那部分的三极管C极一直是0.6V左右,b极也是0.6左右,md,三极管,两电阻没啥问题,换过了,应该是其他地方引起的;
所以左声道会失真,不知道什么引起的,电路原理应该没问题,右声道正常;最近没空,后面慢慢检测,或许是焊接问题,或者某一个元件问题,
设计图
未生成预览图,请在编辑器重新保存一次BOM
暂无BOM
克隆工程知识产权声明&复刻说明
本项目为开源硬件项目,其相关的知识产权归创作者所有。创作者在本平台上传该硬件项目仅供平台用户用于学习交流及研究,不包括任何商业性使用,请勿用于商业售卖或其他盈利性的用途;如您认为本项目涉嫌侵犯了您的相关权益,请点击上方“侵权投诉”按钮,我们将按照嘉立创《侵权投诉与申诉规则》进行处理。
请在进行项目复刻时自行验证电路的可行性,并自行辨别该项目是否对您适用。您对复刻项目的任何后果负责,无论何种情况,本平台将不对您在复刻项目时,遇到的任何因开源项目电路设计问题所导致的直接、间接等损害负责。


评论