
【RA】瑞萨RA2E1@Cortex-M23
简介
这是一个基于瑞萨MCU的方案验证项目,特征包含基本GPIO、触摸单元、实时时钟设计
简介:这是一个基于瑞萨MCU的方案验证项目,特征包含基本GPIO、触摸单元、实时时钟设计开源协议
:GPL 3.0
描述
前言:
新的一年,立创又开始举办活动了,基于瑞萨RA—MCU的开发设计。
效果见图,包含USB供电,串口下载,J-LINK调试接口,轻触按键,触摸按键和LED的驱动。
本次使用的MCU是R7FA2E1A72DFL。
翻阅了下芯片手册,发现自带RTC功能,于是就简单的做个4位的时间小闹钟。
图1:整体效果图

方案思路:
1 硬件思路分解:
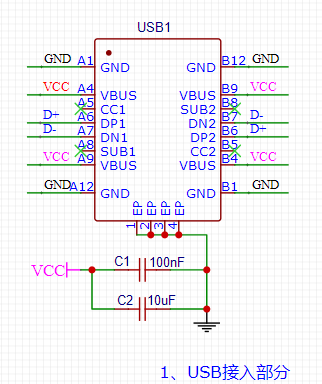
a)供电:采用USB供电,方便简单易实现。相较以往,这次尝试使用type-c接口。
如图:
b)下载:USB转串口标配,参考以往项目-CH340设计
c)调试:jlink接口,内包含VCC,gnd,swdio和swclk
d)模式:RA芯片相较于普通的51具有更高的性能,支持很多功能,所以下载需要硬件切换模式。
如图:
我们下载时选择1-3相连就可以了,运行时拔出短接冒,复位就能运行了。
e)复位:使用轻触按键即可,连接到mcu的Pin20脚md
f)蜂鸣器:选择有源5V蜂鸣器即可,驱动电路简单的使用一个限流电阻。
如图:
g)显示和驱动:led点阵,外加1640的驱动,一个简单的iic驱动程序就能搞定了。
2 软件思路分解:
a)文件:如图
rtc.c和.h包含了实时时钟的相关操作函数
1640.c和.h则是显示相关的定义和函数
uart.和.h简单的串口打印
主函数大循环:
500ms刷新一次显示。
b)时间累加:开启中断后,1s叠加一次秒数 然后就是时间的进制60和24进制了。

c)显示:1640的驱动使用GPIO的模拟IIC方式,简单实现。写入后,led点阵就可以显示你想要的数字了。
d)串口的使用:参照附件的入门指南配置后,修改到通道9,可得到和下载同IO的串口。下载完后,开启串口小助手即可打印串口信息。

3 外壳和面贴:
a)立创EDA专业版支持外壳设计,也是十分强大的。本次采去LED点阵,涉及分割等复杂的操作,外壳设计就需要灵活的多变。使用SW绘制是必要的。

b)面贴设计:同样是专业版的功能,所以在这个工程之外,还有一个专业版的工程。
--附上———教程链接

效果展示:
运行时:
注意事项:
未实现的功能:
a) rtc外设虽启动,但是读取函数//R_RTC_CalendarTimeGet(&g_rtc0_ctrl, &get_time);//获取 RTC 计数时间 读取的秒数确实40s才叠加一次的,所以闹钟无法实现。
b) jlink的链接尝试了N次,仍然报错,无法连接,所以触摸实验只好作罢。
待解决困难:
a)对于外设rtc的配置,按照手册,并不能得到准确的秒时间。
b) e2软件安装使用时,setup_fsp_v3_6_0_e2s_v2022-01版本隔天会菜单栏不见。
下次改版:
a)面贴遮光并不理想,打印外壳透光严重。
希望又小伙伴想尝试时多注意这些问题点,同时也欢迎和我一起讨论加解决方案。
设计图
未生成预览图,请在编辑器重新保存一次BOM
暂无BOM
克隆工程工程成员
知识产权声明&复刻说明
本项目为开源硬件项目,其相关的知识产权归创作者所有。创作者在本平台上传该硬件项目仅供平台用户用于学习交流及研究,不包括任何商业性使用,请勿用于商业售卖或其他盈利性的用途;如您认为本项目涉嫌侵犯了您的相关权益,请点击上方“侵权投诉”按钮,我们将按照嘉立创《侵权投诉与申诉规则》进行处理。
请在进行项目复刻时自行验证电路的可行性,并自行辨别该项目是否对您适用。您对复刻项目的任何后果负责,无论何种情况,本平台将不对您在复刻项目时,遇到的任何因开源项目电路设计问题所导致的直接、间接等损害负责。


评论