
标准版
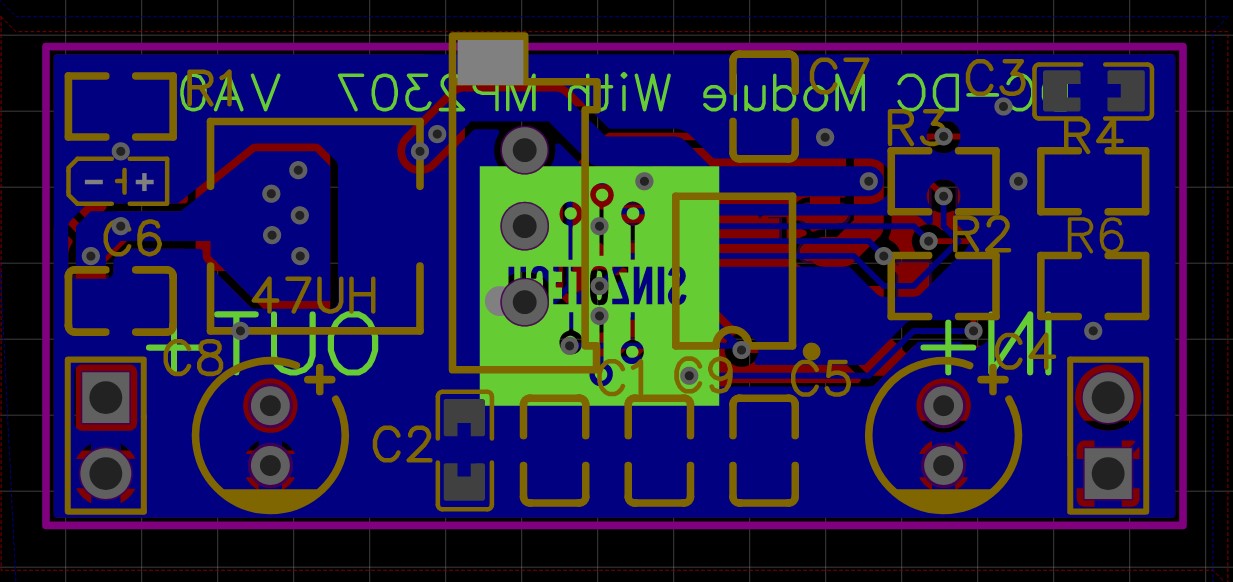
基于MOS的DC-DC降压模块
8.1k
0
0
1
简介
基于MOS的降压模块,效率高发热更低
简介:基于MOS的降压模块,效率高发热更低开源协议
:GPL 3.0
创建时间:2022-02-22 11:19:43更新时间:2022-04-11 13:35:40
描述
说明
MP2307是一个DCDC降压模块,4.75V-23V的输入电压,这比一些常见的DCDC芯片会更好使用,但是缺点也有就是它的价格会略高,正常价格应该在1.5(散/翻新)到5(原装全新)之间。
这个模块用于评估这个芯片到底怎么样

需要注意的是,尽量应该购买3元以上的原装芯片

测试
输入12V,5V1A下,效率为80%,温度稳定在55度

设计图
未生成预览图,请在编辑器重新保存一次BOM
暂无BOM
克隆工程添加到专辑
0
0
分享
侵权投诉
工程成员
知识产权声明&复刻说明
本项目为开源硬件项目,其相关的知识产权归创作者所有。创作者在本平台上传该硬件项目仅供平台用户用于学习交流及研究,不包括任何商业性使用,请勿用于商业售卖或其他盈利性的用途;如您认为本项目涉嫌侵犯了您的相关权益,请点击上方“侵权投诉”按钮,我们将按照嘉立创《侵权投诉与申诉规则》进行处理。
请在进行项目复刻时自行验证电路的可行性,并自行辨别该项目是否对您适用。您对复刻项目的任何后果负责,无论何种情况,本平台将不对您在复刻项目时,遇到的任何因开源项目电路设计问题所导致的直接、间接等损害负责。


评论