
#第六届立创电赛#2.1声道蓝牙5.0桌面级音响
简介
基于TPA3118的蓝牙桌面2.1声道立体小音响
简介:基于TPA3118的蓝牙桌面2.1声道立体小音响开源协议
:GPL 3.0
描述
进展:
-8.2 - 左右声道目前正常,低音通道原设计运放部分存在问题,已重新打板,外壳正在绘制。
-8.8 - 硬件部分完成,音响外壳设计好后发现加工费远超预期,现换成雪弗板手动制作。
-8.11- 实物已全部完成。
1、项目功能介绍
本项目为基于TPA3118的D类数字功放音响,音源可选蓝牙和外部AUX输入,输出为2.1声道,功放板最大功率支持2×30W+60W@24V、8ΩBTL。功放采用外部2串2并锂电池升压12V供电,支持低音和中高音音量分别调节,本项目选用两个8Ω 12W的全频喇叭和一个8Ω 15W的低音喇叭。
2、项目属性和开源协议
本项目为首次公开、首次参赛、无答辩的原创项目,开源协议为GPL 3.0。
3、硬件部分
(1) 电源板
本音响设计为内部电池供电,由于功放最小电压需要12V,故采用两串两并的锂电池结构,单节为2600mAh的18650电池。升压电路选用MIC2253 DC-DC芯片,可将两串锂电池电压升至12V,最大输出电流为3.5A。充电电路采用了SY6982E方案,以5V输入即可对两串锂电池充电,最大充电电流2A。充放电保护和充电均衡分别采用了HY2120和HY2213的经典方案。
(2) 功放板
功放板为2.1声道设计,用两片TPA3118驱动,两片芯片为非同步模式连接。外围电路参考官方原理图,功放的防噗电路是经典的上电静音法,
如上图,上电瞬间C4充电,mute引脚被拉至高电平静音,从而消除噗噗声。
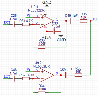
低音声道的混音电路由NE5532组成的两路反相比例放大器构成,左右声道后级分别通过10K电阻衰减后叠加。

低通电路采用了典型的Sallen-Key有源低通滤波器,低音下潜深度大概在60Hz。

电源板和功放板的实物图:

(3) 旋钮板
为了便于调节音量,所以将旋钮单独设计一板,利用一个单联50K电位器和一个双联50K电位器分别调节低音和中高音的音量。同时将蓝牙模块置于此板上,蓝牙和AUX通过双联开关控制。旋钮板和功放板通过排线连接。
旋钮板实物图和组装图:


(4) 外壳设计
一开始准备用黑胡桃木加工外壳,但是设计好外壳模型准备联系卖家加工时,有一家说是模型过于复杂无法加工,另外两家发过去模型文件询价后便杳无音讯。后来交期也不够了准备换3D打印,但是总计12片零件大约要500元加工费,直接劝退,无奈只能用雪弗板手动加工外壳了…
设计的音响外壳:

实际手工制作的……


后部和底部:


相比削铣和3D打印的拉跨了许多,圆不圆方不方的,但毕竟咱就听个响,先将就将就。
音质方面,不是专业的,不会评价,反正低音劲很大,整个桌子都在震,但低音音量不能调太大,不然炸喇叭。AUX连接时基本没有什么噪声,但是蓝牙连接的时候有挺明显的底噪,目前试了几个解决办法但是没效果。
4、软件部分
本工程不涉及软件部分。
5、BOM清单
电源板:

功放板:

旋钮板:

6、大赛LOGO验证



7、演示您的项目并录制成视频上传
见附件
设计图
未生成预览图,请在编辑器重新保存一次BOM
暂无BOM
克隆工程工程成员
知识产权声明&复刻说明
本项目为开源硬件项目,其相关的知识产权归创作者所有。创作者在本平台上传该硬件项目仅供平台用户用于学习交流及研究,不包括任何商业性使用,请勿用于商业售卖或其他盈利性的用途;如您认为本项目涉嫌侵犯了您的相关权益,请点击上方“侵权投诉”按钮,我们将按照嘉立创《侵权投诉与申诉规则》进行处理。
请在进行项目复刻时自行验证电路的可行性,并自行辨别该项目是否对您适用。您对复刻项目的任何后果负责,无论何种情况,本平台将不对您在复刻项目时,遇到的任何因开源项目电路设计问题所导致的直接、间接等损害负责。


评论