#第七届立创电赛#八合一环境检测
简介
可检测甲醛、CO2、TVOC、PM2.5、PM10、温度、湿度、电离辐射。使用N32G430C8L7作为主控芯片,内置18650电池可允许移动式检测,使用TypeC接口进行充电。
简介:可检测甲醛、CO2、TVOC、PM2.5、PM10、温度、湿度、电离辐射。使用N32G430C8L7作为主控芯片,内置18650电池可允许移动式检测,使用TypeC接口进行充电。开源协议
:GPL 3.0
描述
* 1、项目功能介绍
可检测甲醛、CO2、TVOC、PM2.5、PM10、温度、湿度、电离辐射。使用N32G430C8L7作为主控芯片,ESP12作为WIFI模块连接网络,墨水屏使用SPI通讯,七合一空气质量变送器通过串口连接,盖革计数器通过ADC进行采样,内置18650电池可允许移动式检测,使用TypeC接口进行充电。
*2、项目属性
项目首次公开;项目有进行借鉴参考;项目无曾经在其他比赛中获奖,项目无在学校参加过答辩。
* 3、开源协议
GPL3.0
*4、硬件部分
本项目元件选用原则:在保证功能正常的情况下,尽量选择型号相同的元件,以减少单个项目的成本(例如:22uH电感、MMBT3904三极管、CJ3400场管等)
硬件电路部分注意事项:
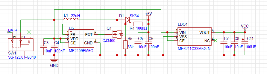
1、 电源电路

1、 ME6211选择C30或A以上的(A后缀封装不同),后缀的大小其最大工作电流不同,具体请参照相关手册。
2、 100UF可根据成本修改删减(第一版使用的是1117,该钽电容为遗留),保留更好。
2、 墨水屏电路

1、 电感型号实际选择可以更小,具体请参考官方电路。
2、 墨水屏接口排针为24P下接。
3、 该项目使用的为中景园2.9寸墨水屏。
3、 MCU电路
1、 BOOT脚和RST脚使用0201焊盘引出来代替短接。
2、 引脚兼容STM32F103C8T6(不过没写STM32程序)。
4、 盖革管电路

1、 因060S-045变压器贵且难买,本人实际使用的是060S-058,匝比1:18,120Uh的。
2、 测量C36两侧的电压,旋转R29电位器微调输出电压至400V,如电压不够可以减少R31的阻值。
3、 HV_SD为升压使能脚,如果单片机控制引脚无法控制使能,那就拆掉0欧放弃使能功能罢。
4、 打了板才发现LM3481也太贵了吧,有能力建议选择其他Boost升压芯片平替,甚至555都行。
*5、软件部分
与ESP12F相关功能程序还未完成,N32代码等ESP12F完成再发布。
*6、BOM清单
BOM清单仅型号和封装可作为参考,无法一键商场下单。
*7、大赛LOGO验证

LOGO面

贴片面

组装背面

组装正面
学校宿舍放不了3D打印机,就不搞外壳了。
设计图
未生成预览图,请在编辑器重新保存一次BOM
暂无BOM
克隆工程工程成员
知识产权声明&复刻说明
本项目为开源硬件项目,其相关的知识产权归创作者所有。创作者在本平台上传该硬件项目仅供平台用户用于学习交流及研究,不包括任何商业性使用,请勿用于商业售卖或其他盈利性的用途;如您认为本项目涉嫌侵犯了您的相关权益,请点击上方“侵权投诉”按钮,我们将按照嘉立创《侵权投诉与申诉规则》进行处理。
请在进行项目复刻时自行验证电路的可行性,并自行辨别该项目是否对您适用。您对复刻项目的任何后果负责,无论何种情况,本平台将不对您在复刻项目时,遇到的任何因开源项目电路设计问题所导致的直接、间接等损害负责。


评论