
专业版
CH552P测温风扇控制电路-星火计划
916
0
0
4
简介
用CH552P单片机做了个测温加风扇扇热的控制系统,通过单片机ADC采样热敏电阻值,测得温度,判断风扇是否开启,达到开启温度后,通过PWM控制风扇转速,启动散热。
简介:用CH552P单片机做了个测温加风扇扇热的控制系统,通过单片机ADC采样热敏电阻值,测得温度,判断风扇是否开启,达到开启温度后,通过PWM控制风扇转速,启动散热。复刻成本:¥3
开源协议
:Public Domain
创建时间:2025-02-26 10:27:30更新时间:2025-02-26 11:17:36
描述
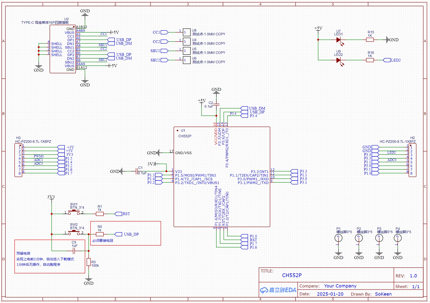
原理图1:CH552P最小系统原理图,在P36引脚处增加了电容,上电后自动上拉,进入下载模式,1分钟后无下载,自动跳转跑用户程序,可以用来当系统组装进入成品后,也可通过预留的USB接口升级软件。

原理图2:测温和PWM控制电路,通过热敏电阻感知温度后电阻值的变化,转化成电路分压变化,再被CH552P单片机ADC接口采集分压数据,测得对应温度,通过程序设定高于阈值温度开启,低于阈值温度关闭,为防止温度在阈值附近波动,导致风扇频繁启停,可以用滞回控制,即温度低于阈值温度后,再下降5℃后再停止。
预留有3个ADC端口,可测量3个温度点的值,如果需要多点测温,可以多贴几个热敏电阻ADC通道,程序判断最高测温点达到阈值温度即可。

PCB图,元器件非常简单,复刻成本极低,CH552P (2¥)加几个电容电阻还有mos管(0.5¥),USB-C接口(0.5¥)即可,BOM成本可以控制在3元内,非常适合消费类电子,需要批量使用的场景。

最终效果请看附件视频演示,视频大小有限制,为了快速演示,用焊台模拟测温点给板子加热,达到阈值温度,大概65℃(焊台与板子之间有热阻,温度有衰减),风扇起转,马上将板子拿到风扇下散热,温度降低到阈值以下后,风扇停转
设计图
未生成预览图,请在编辑器重新保存一次BOM
暂无BOM
克隆工程添加到专辑
0
0
分享
侵权投诉


评论