
标准版
电脑远程开机卡
9.6k
0
0
11
简介
电脑远程开机卡,方便远程管理电脑的人。精简的电路,简单的微信小程序控制。
简介:电脑远程开机卡,方便远程管理电脑的人。精简的电路,简单的微信小程序控制。开源协议
:CERN Open Hardware License
创建时间:2021-10-11 00:43:50更新时间:2022-05-10 09:24:20
描述
台式电脑远程开机卡
简介:
电脑远程开机卡,方便远程管理电脑的人。
精简的电路,简单的微信小程序控制。
二维码:

- 微信扫描二维码,接上USB线(先不用插在电脑主板),长按按键越3秒(如果从没配过网,上电就是配网状态可以不用按),LED闪后松开按键,输入SSID(注意选择2.4G)及WiFi密码点击下一步。配网成功后去掉USB线。



- 接线图(注意开机开关不分正负,电源LED必须分正负,而且必须接好,否则无法正确测量当前电脑电源状态,导致误判)
- 配网成功后主页出现开关机卡安装结束

注意事项:
当连接的WiFi路由器密码修改了必须从新配网后使用。
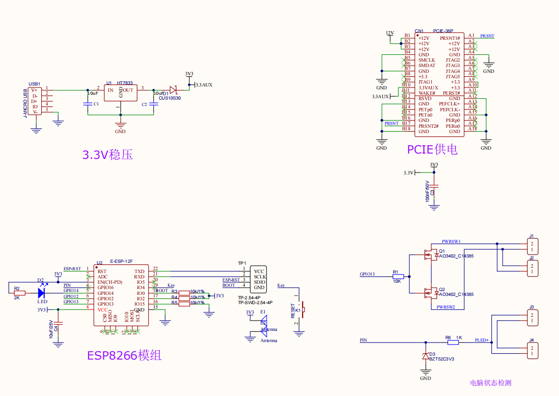
原理图:



固件源码:(看附件或者gitee)
设计图
未生成预览图,请在编辑器重新保存一次BOM
暂无BOM
克隆工程添加到专辑
0
0
分享
侵权投诉
知识产权声明&复刻说明
本项目为开源硬件项目,其相关的知识产权归创作者所有。创作者在本平台上传该硬件项目仅供平台用户用于学习交流及研究,不包括任何商业性使用,请勿用于商业售卖或其他盈利性的用途;如您认为本项目涉嫌侵犯了您的相关权益,请点击上方“侵权投诉”按钮,我们将按照嘉立创《侵权投诉与申诉规则》进行处理。
请在进行项目复刻时自行验证电路的可行性,并自行辨别该项目是否对您适用。您对复刻项目的任何后果负责,无论何种情况,本平台将不对您在复刻项目时,遇到的任何因开源项目电路设计问题所导致的直接、间接等损害负责。



评论