
数控可调电源60V 20A 1200W DP6020电源板
简介
小体积的可调电源,最大输出电压60V,最大输出电流20A,最大功率1200W
简介:小体积的可调电源,最大输出电压60V,最大输出电流20A,最大功率1200W开源协议
:GPL 3.0
描述
一、模块简介
基于EG1163S芯片设计的大功率可调电源模块
模块参考了XY6020的部分功率元件布局,同时在电流检测方面参考了开源平台大佬的电路方案,在此感谢大佬提供的优秀方案
交流群:1179893737
二、应用场景
- 实验调试供电使用
- 其他负载调试使用
三、模块概述
- 模块DP6020-600-GPL
- 该模块以EG1163S作为主控芯片
- 外置MOS管,同步整流架构
- 此电源模块为开关电源,非线性电源
- 此模块为降压拓扑电源,只能降压,不能升压,最大输出电压低于输入电压
- 模块输入输出接口为PCB螺丝端子,可以过大电流
- 外壳上搭载了XT60接口作为电源输入端子
- 此模块具有恒压和恒流功能
- 温控风扇,温度大于52°C启动,低于50°C关闭
- 此电源模块的负载阶跃响应能力相对较好,但总体纹波情况一般
四、模块参数
- 最小输入电压:12V
- 最大输入电压:70V
- 电压可调范围:0-60V
- 电流可调范围:0-20A
- 恒压精度:0.5%±50mV
- 恒流精度:0.5%±50mA
- 最大输出功率:1200W
- 风扇使用40x40x10mm风扇(电压12V,2线,不可调速)
五、使用说明
- 首次上电之后应使用万用表测试输出电压是否达到设置值,如果没有达到设置值,请勿接入负载
- 输入正负极不能接反,接反可能会损坏模块
- 模块正常工作需要一定的压差,建议输入电压为最大输出电压的1.1倍以上
六、注意事项及备注
- 注意事项:长时间工作建议在10A内的电流使用(需要注意温升情况)
- 使用电源板和控制板分离的设计,使用FPC连接器+FPC排线进行连接
- 需配套DP6020-600-GPL控制板进行使用,不可单独使用
- 关于输出电容的选用,必须使用固液混合电容(C17、C19,C25),不可使用固态电容(可能会导致环路发生振荡)
- 输出电解电容必须使用高频低阻电解电容(C42,C55),推荐使用rubycon YXF系列电容,不可使用普通电解电容
- 电容(C1)不可使用固态电容,使用固态电容可能导致12V输出电压发生振荡,纹波非常大
- 有5颗电阻必须使用千分之一精度(R33,R27,R28,R17,R18),会影响输出电压精度
- 模块没有防电流倒灌功能,不推荐使用此模块给电池进行充电
- 设置的输出电压高于电池当前电压,可以给电池正常充电,如果设置的电压低于电池当前电压,会发生电流倒灌问题
- 请勿频繁短路输出接口,模块虽然有恒流功能来限制和保护,但依然可能导致模块损坏
- 请勿私自变更此模块中所使用的物料,因私自变更物料导致的模块不工作或无法正常运行的,一律不提供技术支持
- 此项目仅供DIY和学习使用,禁止用于任何形式的商业用途,或以商业用途的其他形式开发
- 为避免后续的问题,此项目程序文件不提供,仅提供hex固件
- 未经作者授权,禁止转载
七、版本更新
- 硬件bug,发现上电会有电压尖峰,原因是上电的时候EN引脚误动作,需在电阻(R40)两端并联一个1uF-10uF电容,此问题已在PCB更新
- 硬件更新,修复了恒流网络接反的问题,修复了上电电压尖峰问题

焊接好的模块正面

模块另一个角度

模块背面

电源模块输入端口处加入了一个热插拔浪涌控制电路,防止上电的瞬间因电容充电出现打火
如无此需求或受限于成本,此部分电路可以空贴,使用焊锡短接跳过MOS管

GS8558是一款Rail-to-Rail运放,高带宽13MHz,同时输入失调电压非常低(5uV)
因无法进行校准,为避免制作出来电压误差较大,ERROR处的运算放大器必须使用此型号或使用更高精度的型号

关于MOS管的选用,目前选用的MOS管型号为HYG043N10,此MOS管除了DS电压有100V,内阻相对较小之外,其他参数并不好
Ciss达到了6000pF,Qg达到了100nC,开通和关断的时间非常慢,开关损耗较大
此MOS管封装为TO-220,可以做到更好的散热效果,金属面直接接触散热片,这种封装虽然散热效果好,但引脚长度过长,必然会导致MOS管有产生更大的ESL
过大的ESL会导致重负载大电流下会产生很大的DS尖峰电压,而且不能通过G极串电阻减缓上升速度来消除
如有条件可以选用开关参数更好的MOS管,在一定程度上允许Rdson略大,可以换来更好的开关波形

电感使用的是 106125-22uH 40A 1.0四线并绕,可在某宝进行购买
之前有想过使用PQ系列的扁铜电感,但综合考虑到体积、饱和电流、温升电流、价格等,最终还是选用了磁环电感
此电感用在此项目上没太大问题,如有条件或预算可以换用更好规格的屏蔽扁铜电感

关于散热片打孔的方法:先将2个MOS管焊接在PCB上,引脚长度最短(避免ESL过大)
然后再用散热片去定位MOS管的孔位,标记位置,使用2.5mm钻头打孔,再使用M3丝锥进行攻丝
关于散热片的安装,虽然这种金色散热片表面处理有阳极工艺,但最好还是要使用垫片进行隔开,防止2个MOS管D极短路
除使用垫片外,锁螺丝处也必须使用TO-220专用的塑料粒进行隔开,防止螺丝导致的短路
因这种垫片的热阻较大,有条件的话可以在垫片和散热片之间使用高导热系数的硅脂进行填充,可以在一定程度上降低MOS管温升

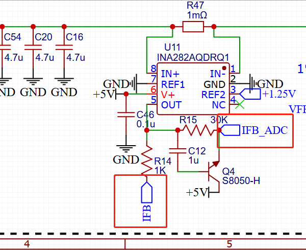
此项目中选用的采样电阻为4026封装锰铜电阻,属于四脚电阻
四脚电阻拥有更好的精度和更低的温度系数,同时大封装在过20A的时候也不会有较大的温升
四脚电阻价格较贵,如果有预算要求,也可选用普通的2脚电阻,只是在精度上面会略差

上面提及的4026锰铜电阻并不是真正的四脚开尔文电阻,因接触点之间的TCR叠加到了电阻上,会导致电阻的温度系数变差
真正意义上的四脚开尔文连接,电流脚为I1和I2,电压检测脚为S1和S2。I1和S1,以及I2和S2在不同的触点上,所以避免了触点之间TCR的影响
这种结构在电流脚之间测得的阻值和电压脚之间测得的阻值会有差异,但对检测精度没有影响

输出电压10V,输出电流5A,功率50W,开关节点有明显振铃,但开关MOS管栅极没有振铃,此问题主要是因为TO-220封装的MOS管内部的ESL导致的

输出电压30V,输出电流9A,功率270W,开关节点依然有明显振铃

10V输出和30V输出下的纹波表现,10V输出时的纹波略大,超过1%

动态负载阶跃响应测试,在此测试中纹波电压占主体,电压跌落并不明显,做到了0.8%,小于1%算比较优秀了

测试的时候发现热插拔浪涌控制芯片出现了多次损坏,50V电压输入的情况下,测试发现输入端口电压尖峰达到了105V
热插拔浪涌控制芯片不能承受超过100V,有很大概率是电压尖峰损坏了芯片
减少输入端口处的MLCC电容容量可以有效降低电压尖峰,目前模块焊接的是4.7uF,推荐减少至1uF左右
更好的方法是在输入端口处增加TVS管,基本上增加一个75V的TVS管可以带来比较好的效果

原理图存在有错误,IFB和IFB_ADC网络搞错了,现IFB网络位置应当是IFB_ADC网络,同理IFB_ADC网络位置应当是IFB网络
需要对错误的网络进行割线或飞线,如不进行处理可能在恒流模式下会出现不稳定的问题
此问题已在PCB更新

270W输出功率,温度测试情况,TO-220封装MOS管相对顶部塑料封装的而言热阻大大降低
且有风扇的辅助散热,MOS管温度低于60°C,长时间运行散热也满足要求

600W输出功率测试(因未校准输出电压,所以存在有输出电压与设置电压偏差大的问题)

600W输出功率,温度测试情况,MOS管温度依然控制在80°C以内,但采样电阻的温度超过100°C

900W输出功率测试(因未校准输出电压,所以存在有输出电压与设置电压偏差大的问题)

900W输出功率,温度测试情况,MOS管温度依然控制在80°C以内,但采样电阻的温度超过110°C
由于测试设备的原因,暂无法对1200W进行测试

之前一直是裸板,使用并不方便,容易短路损坏,搞了一个铝合金型材外壳,然后3D打印了前后面板
此铝合金型材外壳属于标品,非定制品,可在某宝进行购买
外壳链接:点击

由于之前设计控制板的时候没有考虑到要上外壳,所以并没有预留对应的孔位或开孔,导致安装困难,只能使用结构对PCB进行卡位

内部装配,电源板由于宽度不够,3D打印了一个2个支架来进行装配,然后可以卡到铝合金型材外壳的槽里面

后面板,使用一个4020风扇往外面排风,用于构建风道实现更好的散热,进风口下端有一个XT60作为电源输入接口

由于之前的铝合金型材外壳存在有体积过大的问题,放在桌面上比较占空间,设计了一款完全用于3D打印的小体积外壳
外壳下载链接:点击

3D打印出来的外壳实物效果

电源板先固定在底壳上,使用4颗M3螺丝

控制板和风扇固定在上壳,上壳底部的四个角需要固定4个M3螺母,由于PCB上只有一个风扇接口,外壳上用于构建风道的风扇可能需要焊接到PCB上

组装好的效果,体积和重量较之前的铝合金型材大大降低,同时倾斜一定角度的屏幕更有利于查看参数

另一个角度展示

为了兼容PD输入,外壳进行了小修改,嘉立创白嫖的3D打印,使用9600 SLA光敏树脂,表面质感非常不错,比FDM的好多了

为了兼容PD协议输入,不打算改动电源板,制作了一个外置的升压模块,从20V升至60V,将小体积升压模块装在新打印的外壳上
此模块发热量较大,需注意温度情况,9600光敏树脂耐温较低,长时间70°C高温可能会导致外壳变软变形

外壳的后面,现在已经有了2个输入接口(XT60和TYPE-C接口)

UI加入了M1 M2数据存储调用图标,将之前未启用的左右跳转按键改为了M1 M2存储按键
设计图
未生成预览图,请在编辑器重新保存一次BOM
暂无BOM
克隆工程工程成员
知识产权声明&复刻说明
本项目为开源硬件项目,其相关的知识产权归创作者所有。创作者在本平台上传该硬件项目仅仅供平台用户用于学习交流及研究,不包括任何商业性使用,请勿用于商业售卖或其他盈利性的用途;如您认为本项目涉嫌侵犯了您的相关权益,请点击上方“侵权投诉”按钮,我们将按照嘉立创《侵权投诉与申诉规则》进行处理。
请在进行项目复刻时自行验证电路的可行性,并自行辨别该项目是否对您适用。您对复刻项目的任何后果负责,无论何种情况,本平台将不对您在复刻项目时,遇到的任何因开源项目电路设计问题所导致的直接、间接等损害负责。


评论